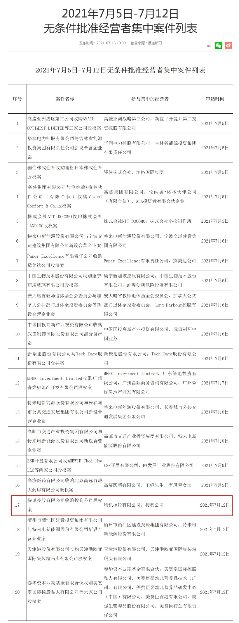
腾讯收购搜狗股权的事情终于尘埃落定,今天7月13日,据国家市场监管总局披露,腾讯收购搜狗股权案已获无条件批准。
随后,腾讯控股(0700)大涨超5%,报562港元/股,市值增长2500多亿港币,最新总市值为5.39万亿港元。

腾讯收购搜狗案落地
获得无条件批准
7月13日早10点,国家市场监管总局官网发布“2021年7月5日-7月12日无条件批准经营者集中案件列表”显示,国家市场监督管理总局反垄断局已无条件批准腾讯控股有限公司收购搜狗公司股权。

除此以外还有利好消息,Sensor Tower商店情报数据显示,2021年6月腾讯《王者荣耀》在全球App Store和Google Play 吸金近2.77亿美元,相较2020年6月增长21%,位列全球手游畅销榜冠军。腾讯《和平精英》和《PUBG Mobile》以2.13亿美元的收入位列榜单第二名,相较去年6月增长11%。
腾讯和搜狗渊源已久
搜狗的起点是搜狐旗下的一个部门,然后独立成为一家公司。搜狗公司是国内知名的搜索、输入法、浏览器和其它互联网产品及服务提供商。2017年11月9日,搜狗公司(SOGO)在纽交所上市。
腾讯和搜狗渊源已久,早在2013年9月,腾讯宣布以4.48亿美元入股搜狗,将搜搜和QQ输入法业务与搜狗现有业务进行合并,形成全新的搜狗公司。交易完成后腾讯随即获得搜狗完全摊薄后36.5%的股份。
2017年11月9日,搜狗正式登陆美股市场。腾讯在当时已经是搜狗最大股东。根据IPO时的股权披露,搜狐占股33.4%,有44.0%的表决权;腾讯占股38.7%,有52.3%的表决权。
在去年腾讯和搜狗的关系又进了一步。2020年7月27日晚间,搜狗公司宣布,董事会已收到腾讯的初步非约束性提案,腾讯拟以每普通股或每美国存托股份(ADS)9.00美元的价格,现金收购搜狗包括ADS在内尚未被腾讯或其附属公司持有的所有剩余的流通中普通股。
该交易一旦完成,搜狗将成为腾讯的间接全资子公司,从纽约证券交易所退市。
随后,搜狗CEO王小川在朋友圈发文称,感谢腾讯公司对搜狗公司价值以及技术能力、产品创新能力的认可。接下来会对相关事宜进行认真的讨论和衡量,让搜狗能够持续为用户创造更大的价值。

在消息宣布以后,2020年7月31日,搜狗在美股的股价一日大涨了49.91%。

直到2020年9月29日,搜狗发布公告称,已就私有化交易达成最终协议,将成为腾讯控股的间接全资子公司。这项交易预计在2020年第四季度完成,交易完成后,搜狗将从纽交所退市。
公告还表示,合并生效后,搜狗公司流通在外的A类普通股,包括由美国存托股票代表的A类普通股将被注销,持有人每股或每股美国存托股票将获得9.00美元现金。此次被收购的价格比该公司2020年7月24日的收盘价溢价大约56.5%。
当时,搜狗的间接控股股东搜狐公司也宣布,已同意出售公司的所有A类普通股和B类普通股,以获得总计约11.8亿美元的现金。如果股票购买完成,搜狐将不再拥有搜狗的任何实益所有权。
2020年10月2日,搜狗在美股的股价大涨3.37%,截至2021年7月12日,搜狗股价报收8.7美元/股,总市值为34亿美元。
此前,搜狗向美国SEC公布2020年年报,年报显示,搜狗2020年营收为9.24亿美元,较上年同期的11.72亿美元下降21.16%;净亏损为1.09亿美元,上年同期盈利为8911万美元。

然后后来腾讯收购搜狗的交易一直没有落地,直到今天监管部门无条件批准了,对于腾讯及搜狗而言,一块石头终于落地。市场也关注近年来发展陷入瓶颈期的搜狗,未来进入腾讯的怀抱后在业务是否会有新的突破。
声明:证券时报力求信息真实、准确,文章提及内容仅供参考,不构成实质性投资建议,据此操作风险自担。
证券时报APP
微信公众号