只限两天时间!证券业协会十万火急要求券商投行周末立马开展底稿电子化管理系统建设自评工作!
券商中国记者从投行人士处获悉,证券业协会6月25日向券商发布《关于开展证券公司投资银行类业务工作底稿电子化管理系统建设评价的通知》(以下简称《通知》),称启动投行类业务工作底稿电子化管理系统建设评价工作。
根据流程,率先进行的是券商自评工作。协会要求6月27日12:00前提交相关材料。由于通知来得匆忙,有券商人士表示周末要加班加点。

根据券商中国记者了解到,此次评价总分为100分,评价体系共由4个指标构成,分别为底稿电子化率(30分)、配合监管情况(30分)、系统建设投入情况(20分)、创新情况(20分)。
据了解,近年来监管层积极推动证券业行业构建投行工作底稿科技管理系统。证监会在2019年曾表示,自2021年起各证券公司承揽的投行类项目应使用底稿电子化管理系统进行底稿管理,不具有底稿电子化管理系统的不得承揽投行类项目。随后2020年2月证券业协会出台《证券公司投资银行类业务工作底稿电子化管理系统建设指引》。
券商需2天内完成自评
券商中国记者从投行人士处获悉,证券业协会6月25日向券商系法《通知》,称为促进投行类业务工作底稿的标准化和规范化,提升执业质量,证券业协会启动券商投行类业务工作底稿电子化管理系统建设评价工作。
《通知》提到,评价程序共有5个环节,依次为公司自评、协会复核、初评情况告知、专家评审、结果确定。
目前,券商应当根据《证券公司投资银行类业务工作底稿电子化管理系统建设指标评价方案》开展自评工作,要在6月27日12:00前提交相关指标、计算依据等。
这就意味着,留给投行自评工作仅有短短2天时间。有券商人士称,《通知》来得紧急,周末注定要加班。华东一家小型券商投行人士告诉券商中国记者,此次自评主要由质控部负责,另一名华南券商投行人士也表达相同观点。券商中国记者注意到,上述《通知》在下发给券商时,文件名备注“特急”。
协会强调,券商在自评工作中,应该如实客观地评价自身工作成效并提供有关证明材料,不得弄虚作假、故意隐瞒或夸大工作中的问题或失效。券商要对报送材料真实准确完整进行承诺,盖章签署承诺书。
《通知》还表示,协会可采取对投资银行类业务工作底稿电子化管理系统建设评价工作进行现场检查等方式进行自律管理。若发现有券商或工作人员在评价工作中存在违反协会相关规定行为的,按照协会相关规定进行处理。
据了解,证券业协会将评价得分和排名报送证监会机构部,作为2020年证券公司分类监管评价投资银行类业务工作底稿电子化管理系统建设情况专项评价依据。最终专项评价结果由证监会机构部决定。
四大指标构建评价体系
证券业协会当天还下发《证券公司投资银行类业务工作底稿电子化管理系统建设指标评价方案》(以下简称《评价方案》)。《评价方案》显示,评价体系由4个指标构成。评价总分为100分,其中“底稿电子化率”与“配合监管情况”各为30分;“系统建设投入情况”与“创新情况”各20分。协会表示,“创新情况”指标得分由专家评审确定,其他3项指标得分均通过计算得出。具体来看:
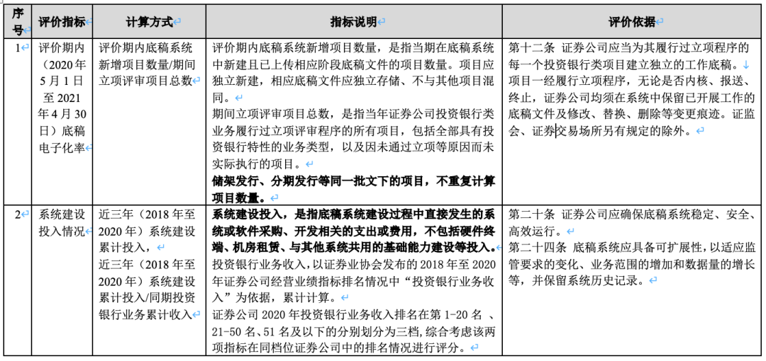
第一、底稿电子化率。即评价期内底稿系统新增项目数量/期间立项评审项目总数,评价期为2020年5月1日至2021年4月30日。
协会解释,评价期内底稿系统新增项目数量,是指当期在底稿系统中新建且已上传相应阶段底稿文件的项目数量。项目应独立新建,相应底稿文件应独立存储、不与其他项目混同。
期间立项评审项目总数,是指当年证券公司投资银行类业务履行过立项评审程序的所有项目,包括全部具有投资银行特性的业务类型,以及因未通过立项等原因而未实际执行的项目。
第二、系统建设情况。即近三年(2018年至2020年)系统建设累计投入,近三年(2018年至2020年)系统建设累计投入/同期投资银行业务累计收入。
证券业协会表示,系统建设投入,是指底稿系统建设过程中直接发生的系统或软件采购、开发相关的支出或费用,不包括硬件终端、机房租赁、与其他系统共用的基础能力建设等投入。
投资银行业务收入,以证券业协会发布的2018年至2020年证券公司经营业绩指标排名情况中“投资银行业务收入”为依据,累计计算。
证券公司2020年投资银行业务收入排名在第1-20名 、21-50名、51名及以下的分别划分为三档,综合考虑该两项指标在同档位证券公司中的排名情况进行评分。

第三、配合监管情况。即2021年初至4月30日按规定向协会报送工作底稿目录等信息的项目数量/当期应报送数量。
据证券业协会说明,公式中的分子是指在规定的时间范围内,通过底稿系统向协会报送工作底稿目录(申报稿/终稿)、对应的文件名和文件校验码的项目数量,系统对接及报送情况应当符合协会工作底稿报送的规范性、标准性、及时性要求。
当期应报送数量,是指自2021年1月1日起承揽的投资银行类项目,当期符合以下时限要求的项目总数:向有关单位报送发行、上市(挂牌)、上市公司重大资产重组及收购(包括行政许可及非行政许可事项)申请文件后 45 个工作日内,以及发行、上市(挂牌)、上市公司重大资产重组及收购项目(包括行政许可及非行政许可事项)完成后 45个工作日内。上述两项时点均落在当期、分期发行等需多次报送的项目,按触发报送时点的次数分别计算。
第四、创新情况。即创新功能以及在行业系统建设推广方面的贡献。
证券业协会谈到,一是除满足《指引》要求的系统功能之外,底稿系统在实时监测、自动提取、智能分析、风险预警等方面实现的创新功能。二是在行业系统建设推广方面的贡献。

监管推动券商运用科技手段提升投行工作质量
近年来,监管层持续推动行业建设底稿科技系统,认为其重要意义在于促进从业人员执业理念转变,促使提高执业操守和专业水平,防范项目风险,提高投行项目质量。
2018年6月11日,中国证监会向各家证券公司下发《关于建立上市公司重大资产重组独立财务顾问工作底稿科技管理系统的通知》,从财务顾问业务方面,要求券商积极部署工作底稿电子化存管系统,接受全程电子化监控。
2019年证监会机构部向各证监局发出《关于加强投行业务工作底稿管理相关工作的函》,鼓励条件具备的证券公司在2019年12月底前上线系统,所有开展投行业务的证券公司应在2020年12月底前上线系统。
监管层谈到,自2021年1月1日起,各证券公司承揽的投行类项目应使用底稿电子化管理系统进行底稿管理,不具有底稿电子化管理系统的不得承揽投行类项目。
在上述文件中,证监会还表示,引导证券公司应用前沿科技提升工作底稿管理水平。鼓励证券公司在投行业务工作底稿电子化管理系统建设和升级时应用大数据分析、人工智能等技术,探索实现对底稿信息的实时监测、自动提取、智能分析、主动预警等功能。
2020年2月28日证券业协会发布《证券公司投资银行类业务工作底稿电子化管理系统建设指引》,称券商应按照该指引要求建立投资银行类业务工作底稿电子化管理系统,实现对投资银行类业务项目立项、尽职调查、发行承销、后续管理(包括持续督导、受托管理、存续期管理)等作业过程及质量控制、内核、监管审核等流程中所形成的工作底稿进行电子化管理。
如果券商出现以下五类情形的,协会可视情节轻重,对证券公司及相关责任人员采取谈话提醒、要求参加强化培训、警示、责令改正等自律管理措施;情节较重的,采取行业内通报批评的纪律处分:
(一)无正当理由不按规定及时报送工作底稿目录等相关信息,经提醒后仍不按规定报送;
(二)报送的工作底稿目录等相关信息存在虚假记载或者重大遗漏;
(三)未按本指引要求建立底稿系统,未对投资银行类项目的工作底稿进行电子化管理;
(四)不配合、阻挠或以其他变相方式妨碍协会或其委托单位检查;
(五)违反协会相关规定的其他行为。
声明:证券时报力求信息真实、准确,文章提及内容仅供参考,不构成实质性投资建议,据此操作风险自担。
证券时报APP
微信公众号