293万手封死跌停,一句话引发的惨案,到底发生了什么?
6月24日晚间,物产中大发布澄清公告表示,不存在收购某公司及某公司入股公司等事项。
昨天刚刚涨停的物产中大,受利空消息影响,今日直接跌停开盘。截至收盘,报10.49元,最新总市值为531亿元。目前跌停封单近293万手,涉及资金超30亿元。

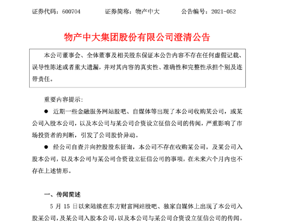
物产中大发布澄清公告
不存在收购某公司及入股事项
物产中大的澄清公告中指出,5月15日以来陆续在东方财富网站股吧、独家自媒体上出现了本公司入股某公司,及某公司入股本公司,以及本公司与某公司合资设立征信公司的传闻。严重影响了市场投资者的判断,引发了公司股价异动。

公司董事会经自查,并书面函证控股股东浙江省国有资本运营有限公司,控股股东回函明确表示,不存在上述本公司入股某公司,及某公司入股本公司,以及本公司与某公司合资设立征信公司的情形,且在未来六个月内也不存在上述情形。
数据显示,5月14日以来,物产中大股价涨幅逾150%,市值也随之飙升。

在此期间,公司多次发布股票交易异常波动公告,并提示二级市场风险,但似乎并未能挡住股民的热情。物产中大表示,经自查,公司目前经营情况正常,日常经营情况及外部环境没有发生重大变化,不存在影响公司股票交易价格异常波动的应披露而未披露的重大信息。
物产中大疑似遭遇杀猪盘
股民:历史最大封单盘
今日开盘的突然跌停,股民炸锅,“历史最大封单,比当年仁东还要坚决。”“好吓人,昨天还收涨停,今天开盘这么大单砸跌停。”“凤凰变秃鹫,一纸声明全玩完。”


该股还疑似遭遇杀猪盘,多位股民留言表示,“多位老师都在推这个票,难道他们是雷锋吗?”“很多都是听xx老师买的。”

截至一季度末,物产中大仍有7.3万户股东。

顶级游资“章盟主”狂买物产中大
从物产中大的龙虎榜来看,顶级游资“章盟主”近期曾狂买物产中大。
盘后公布的物产中大龙虎榜显示,6月22日,国泰君安证券股份有限公司上海江苏路证券营业部位列买入金额的第二位,买入金额1.96亿元。
据悉,该营业部正是知名游资“章盟主”的常用席位。章盟主是江浙地区元老级顶级游资之一,风格剽悍,资金实力雄厚,尤其会在权重大票主升浪上重仓出击。
另外,基金君发现,该营业部在6月2日、6月15日都曾入榜龙虎榜名单,分别买入2.55亿元、1.36亿元。至此,仅上述三个交易日,章盟主共计买入金额达5.87亿元。

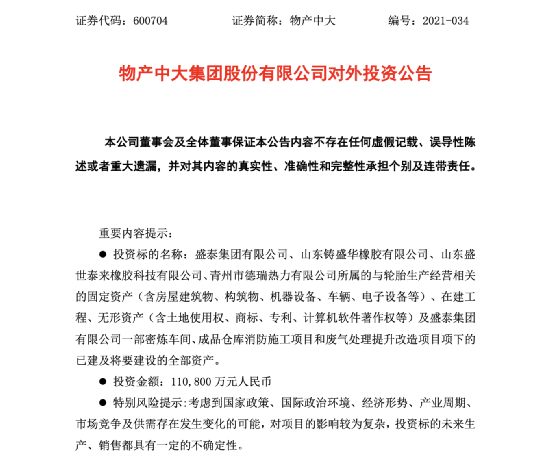
物产中大11亿元并购重组盛泰集团
拟拆分子公司上市
5月份以来,物产中大的大事不断。5月15日,物产中大集团股份有限公司发布对外投资公告。宣布投资11.08亿元收购盛泰集团有限公司、山东铸盛华橡胶有限公司、山东盛世泰来橡胶科技有限公司、青州市德瑞热力有限公司的轮胎板块相关的资产。

对于此次投资影响,物产中大认为,本次交易是物产中大打造中国智慧供应链集成服务引领者和具有国际竞争力的产业生态组织者的具体实践布局,是发展与智慧供应链集成服务相匹配的高端制造以及对供应链产业链融合发展的有效探索,符合公司战略发展方向;预计对公司未来的财务状况和经营成果不会产生不利影响,不存在损害公司及股东利益的情形。
随后在5月18日,据中国证监会披露,上市企业物产中大旗下的浙江物产环保能源股份有限公司(下称“物产环能”)已更新招股书,拟沪市主板上市,保荐机构为中信证券。

据悉,物产环能主营煤炭流通和热电联产两大业务。报告期内,公司的主力业务为煤炭流通业务,销售金额占比均超91%。在热电联产业务领域,公司目前拥有5家正在运营的热电企业。
物产中大表示,本次分拆上市后,公司及下属其他企业(除物产环能外)将进一步聚焦主业,集中资源发展除环保能源综合利用服务业务之外的业务并计划将物产环能打造成为属能源环保综合利用服务业务的独立上市平台。
公开资料显示,物产中大集团股份有限公司(600704.SH)是浙江省省属特大型国有控股上市公司,前身为浙江省物资局。集团坚持“一体两翼”战略,即以供应链集成服务为主体,金融服务和高端实业为两翼,拥有各级成员公司390余家,员工近2万人。
声明:证券时报力求信息真实、准确,文章提及内容仅供参考,不构成实质性投资建议,据此操作风险自担。
证券时报APP
微信公众号