即姜超之后,又有卖方研究大佬转战资管!
今日基金君获悉,兴业证券原首席策略分析师王德伦已正式履新,担任兴证资管首席经济学家、总裁助理,兴业证券董事总经理职务,与此同时,他卸任了兴业证券研究所相关职务,不再担任首席策略分析师。
兴证资管内部人士向基金君证实了该消息。该人士表示,王德伦从卖方研究首席转战券商资管是其个人的职业转型,也是集团内部的正常调整。王德伦的加盟可以增强兴证资管投研力量,为兴证资管的投研赋能。
卸任兴业证券策略首席,王德伦履新兴证资管首席经济学家
昨日,兴业证券原首席策略分析师王德伦已正式履新,担任兴证资管首席经济学家、总裁助理,兴业证券董事总经理职务。与此同时,他卸任了兴业证券研究所相关职务,不再担任首席策略分析师。
2012年,王德伦加入上海申银万国证券研究所,2014年加入了国泰君安。2015年,王德伦跟随乔永远团队获得了第十三届新财富分析师评选的第一名,当时团队还有后来多次入围新财富前三的戴康。获得新财富第一之后,王德伦2016年转会到了兴业证券,后来成为兴业证券首席策略分析师。

王德伦在带领团队多项外部权威分析师评选中,连续多年取得优秀成绩,被上海市政府评为“青年金才”,总负责大势研判、板块配置、主题与专题研究,擅长从国别配置、大类资产配置角度进行综合分析。
展望2021年下半年,王德伦认为长牛未央,仍在途中。从2019年初提出“长牛”至今,本轮牛市行情经过了2年半左右时间。根据过去30年A股的经验来看,有不少投资者认为本轮牛市进入尾声。但在国家重视、机构配置、居民配置、海外配置的“四重奏”下的权益时代,叠加开放红利、大创新、全球流动时钟等催化,牛市在途中,即“长牛未央”。
行业配置方面,下半年主要看好政策与业绩双催化的大创新科技成长方向。主要聚焦在以万物智联的AIoT、医药、新能源链条、高端制造设备等。具体来看四大细分链条:一是AIoT,万物互联,以鸿蒙为代表的中国国产操作系统与智能终端手机、汽车等相互链接,孕育的机会值得重点关注。如:计算机、通信、电子等。二是医药,创新、景气、科技与消费属性兼具,重点关注医疗器械、医疗服务等方向。三是新能源链条与智能驾驶。媲美消费电子10年黄金成长周期,在碳中和和碳达峰背景下,政策+需求+技术变革三轮驱动,重点关注:新能源材料、锂电设备、汽车、智能驾驶等细分领域。四是高端制造设备。主要围绕中国制造走向高端化、国产化,顺应行业需求和景气发展,可重点关注半导体链条、军工等方向。
除了吸纳优质人才,兴证资管积极谋转型
兴证资管内部人士向基金君表示,王德伦从卖方研究首席转战券商资管是其个人的职业转型,也是集团内部的正常调整。王德伦的加盟可以增强兴证资管投研力量,为兴证资管的投研赋能。
除了吸纳人才,兴证资管也在转型之中,据了解,目前公司也在积极谋求公募牌照。兴业证券在2020年的年报中表示,兴证资管积极探索转型发展之路,坚持发展主动管理业务,主动压缩通道类产品规模,有序推进产品整改,持续提升产品投资业绩。
兴业证券年报显示,截至2020年12月末,兴证资管受托资产管理资本金总额575亿元;总资产26.86亿元,净资产12.94亿元,全年实现营业净收入2.26亿元,实现净利润0.76亿元。
兴业证券提到,未来,兴证资管将继续以产品为核心,以投研和销售为两翼,打造专业化平台型资产管理机构,在现有产品线基础上,深挖客户需求,积极开展金融产品创新,构建并丰富面向未来的资管产品体系,为客户提供全方位综合金融服务。
卖方“明星”人物都去哪儿了?
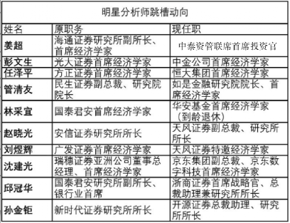
其实,卖研究大佬转型并不罕见,那么券商分析师离职后都去哪儿了呢?记者梳理后发现,大致有以下几条路径:
其一,大部分卖方明星们尽管存在不同机构之间的流动,但仍然坚守在卖方,且所研究的领域没有太大变化,只不过有不少从研究转向管理岗位。
其二,从卖方转去买方,如原国泰君安证券研究所副所长、全球首席策略分析师、总量团队负责人李少君转任国君资管担任投资研究院院长。
其三,自主创业,也有明星分析师离开卖方去做智库。比如管清友从民生证券辞职后,开启个人独立搭建智库平台和投资平台的“创业”,现担任如是金融研究院院长、首席经济学家。
其四,跳槽到知名企业,如原方正证券首席经济学家任泽平加盟恒大集团。
其五,从大型券商切换赛道到中小券商。

声明:证券时报力求信息真实、准确,文章提及内容仅供参考,不构成实质性投资建议,据此操作风险自担。
证券时报APP
微信公众号