继5月推出拟收购大唐联诚100%股权重组预案后,*ST大唐(600198)又有新举措。
6月8日晚间,公司披露重大资产重组报告书(草案),为降低资产负债率、有效改善企业资本结构和提升未来盈利能力,公司下属企业大唐微电子拟引入国新建信基金现金增资,增资总金额为4亿元,增资资金用于偿还银行贷款等有息金融负债,实施市场化债转股。
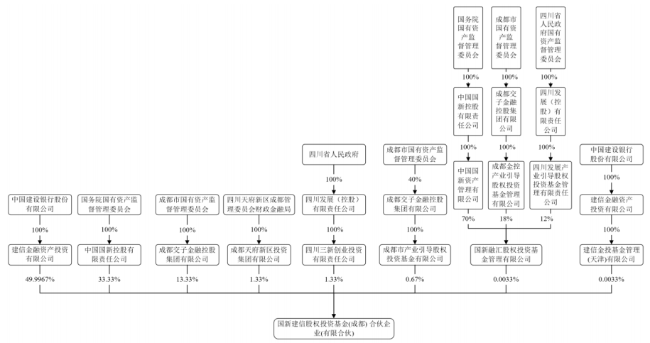
据证券时报·e公司了解,国新建信基金各合伙人实力不俗,其中,建信金融资产投资有限公司、中国国新控股有限责任公司和成都交子金融控股集团的合伙份额分别为49.9967%、33.33%和13.33%;三者分别由建设银行、国务院国资委和成都市国资委全资控股。
构成重大资产重组
方案显示,本次国新建信基金拟以现金对大唐微电子增资4亿元,增资完成后国新建信基金持有大唐微电子24.44%股权。增资前大唐电信(现为“*ST大唐”)控股的大唐半导体持有大唐微电子95.00%股权,增资后大唐电信控股的大唐半导体持有大唐微电子71.79%股权,本次交易完成后大唐电信控股的大唐半导体持有大唐微电子股权比例下降23.21个百分点。
值得注意的是,由于上市公司合并报表归属于母公司股东的净资产为负,且标的资产的资产净额超过5000万元,根据《重组办法》相关规定,本次交易构成了重大资产重组。
*ST大唐表示,上市公司属于信息通信科技产业,主要面向重点行业市场,以安全为特色,布局芯片、终端、网络与服务等信息通信产业链关键环节,提供相关产品和解决方案。大唐微电子本次增资前后始终为上市公司合并报表范围内子公司,本次交易前后上市公司主营业务领域不会发生变化。
回看本次重组的交易对方——国新建信基金,其全称为国新建信股权投资基金(成都)合伙企业(有限合伙),于2019年4月8日成立,登记机关为天府新区成都管委会城市管理和市场监管局。
截至2020年12月31日,国新建信基金无控股股东,也无实际控制人。但国新建信基金各合伙人实力不俗,其中,建信金融资产投资有限公司、中国国新控股有限责任公司和成都交子金融控股集团的合伙份额分别为49.9967%、33.33%和13.33%;三者分别由建设银行、国务院国资委和成都市国资委全资控股。

据介绍,该基金成立以来,积极与各方对接、洽谈各领域债转股项目。基金作为开展债转股业务的实施平台和载体,积极发挥基金职能,深入参与转股企业的公司治理,为项目的顺利退出提供保障。
本次交易完成后,根据立信会计师出具的《备考审阅报告》,大唐电信2019年12月31日及2020年12月31日资产负债率将分别由75.30%、116.53%下降至70.42%、103.37%,有利于提升大唐电信可持续发展能力。
此前已展开资本运作
从本次标的公司——大唐微电子情况看。该公司成立于2001年3月,是大唐电信下属专注于集成电路设计的子公司,大唐微电子业务涵盖安全芯片方向,面向社保、金融、城市管理、交通等行业客户提供二代身份证芯片和模块、社保卡芯片和模块、金融支付芯片、指纹传感器和指纹算法芯片、读卡器芯片、终端安全芯片等。
但近年来该公司业绩波动情况较大。大唐微电子2019年和2020年实现归属于母公司股东的净利润分别为4975.42万元和-1529.93万元。同时,公司资金端面临一定压力。截至2020年12月31日,大唐微电子流动负债主要为短期借款、应付账款、其他应付款和一年内到期的非流动负债,分别占负债总额的23.26%、11.26%、35.11%和6.63%;负债合计为9.43亿元。
而大唐电信情况亦不乐观。截至2018年度、2019年度和2020年度,公司的营业总收入分别为23.44亿元、14.31亿元和12.07亿元,归属于母公司所有者的净利润分别为5.64亿元、-8.99亿元及-13.64亿元。今年4月29日,大唐电信披露2020年报后,即被实施了退市风险警示。
谈及业绩情况,大唐电信认为,2020年公司的营业收入有所下滑,净利润为负,主要系公司为了进一步聚焦主业,逐步剥离低毛利业务。公司主营业务正处于产业切换调整期,收入规模较去年进一步下降。此外,公司经营成本费用依然较高,经营收入不能覆盖所有经营支出,部分参股公司尚处于研发投入阶段,导致公司按照权益法核算有较大的投资亏损,当期经营性亏损依然存在。
“公司属于较为成熟的通信及相关设备制造企业,报告期营业收入持续下降主要系公司产品结构调整和业务转型所致。但是从全球来看,以移动宽带互联网、物联网和云计算为新特征的信息产业将持续发展,全球市场对相关产品和服务的需求将持续增长。”大唐电信在展望行业前景时认为。
翻看公司历史公告,经营面临一定困境的大唐电信此前已展开一轮资本运作。5月12日,*ST大唐披露重组预案,公司拟收购大唐联诚100%股权,并募集配套资金10亿元。大唐联诚主业涉及专用移动通信、专用宽带电台和宽带移动安全应用三个方向,募集资金拟投入新型高性能系列安全芯片研发及产业化项目等方向。今年一季度末,*ST大唐归母净资产为-13.75亿元,资产状况堪忧,若顺利收购大唐联诚,有利于提升*ST大唐持续经营能力。
该预案显示,本次交易前,*ST大唐控股股东为电信科研院,中国信科集团为电信科研院的控股股东;本次交易完成后,*ST大唐控股股东变更为中国信科集团。
声明:证券时报力求信息真实、准确,文章提及内容仅供参考,不构成实质性投资建议,据此操作风险自担。
证券时报APP
微信公众号