又有一大批APP违法违规收集个人信息被网信办点名。
5月21日,国家网信办官网通报,抖音、快手、百度、360搜索等105款APP违法违规收集使用个人信息。其中,其中抖音、快手、百度违反必要原则,收集与其提供的服务无关的个人信息,360搜索等未经用户同意收集使用个人信息。
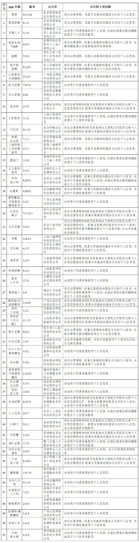
具体来看,此次网信办公布的105款APP类型包括短视频、浏览器、求职招聘等。短视频类包括抖音、快手等19款,浏览器类包括百度浏览器、360浏览器、搜狗浏览器、微软必应等34款,招聘类包括领英、智联招聘、前程无忧等51款,另外百度APP也被通报。
全国企业合规委员会专家丁继华对券商中国记者表示:“移动APP领域存在用户个人信息安全问题的乱象,往往是在用户没有选择权的情况下,不经过用户同意就大量收集用户的个人信息;这些APP对收集到的个人信息往往没有制定严格的保护措施,也没有删除的要求;更有甚者,通过欺骗、误导、强制等方式收集与处理个人信息。”
他认为,随着即将出台的《个人信息保护法》落地,APP过度索权等影响网络安全的风险也有望得到缓解。
105款APP被通报整改
5月21日,国家网信办官网发布《关于抖音等105款APP违法违规收集使用个人信息情况的通报》指出,近期,针对人民群众反映强烈的APP非法获取、超范围收集、过度索权等侵害个人信息的现象,网信办依据《网络安全法》等法律和有关规定,组织对短视频、浏览器、求职招聘等常见类型公众大量使用的部分APP的个人信息收集使用情况进行了检测。
具体来看,短视频类包括抖音、快手等19款,浏览器类包括百度浏览器、360浏览器、搜狗浏览器、微软必应等34款,招聘类包括领英、智联招聘、前程无忧等51款,另外实用工具类的百度APP也被通报。
网信办要求,针对检测发现的问题,相关APP运营者应当于本通报发布之日起15个工作日内完成整改,逾期未完成整改的网信办将依法予以处置。
商业利益驱动APP大量获取用户信息
2019年末,网信办、工信部、公安部及市场监管局四部委联合发布《APP违法违规收集使用个人信息行为认定方法》中提到,以下行为可被认定为“违反必要原则,收集与其提供的服务无关的个人信息”。
包括:
1.收集的个人信息类型或打开的可收集个人信息权限与现有业务功能无关;
2.因用户不同意收集非必要个人信息或打开非必要权限,拒绝提供业务功能;
3.APP新增业务功能申请收集的个人信息超出用户原有同意范围,若用户不同意,则拒绝提供原有业务功能,新增业务功能取代原有业务功能的除外;
4.收集个人信息的频度等超出业务功能实际需要;
5.仅以改善服务质量、提升用户体验、定向推送信息、研发新产品等为由,强制要求用户同意收集个人信息;
6.要求用户一次性同意打开多个可收集个人信息的权限,用户不同意则无法使用。
“APP热衷于收集用户个人信息,无非是商业利益在驱动,收集到用户个人信息后,APP可以根据相关信息进行分析、比对,掌握消费者的习惯,对消费者进行画像,现实精准营销和广告推送。”全国企业合规委员会专家丁继华对券商中国记者说。
北京看懂研究院专家王赤坤认为,通讯录、位置信息、出行信息、交易信息等各种数据,可以为互联网产品使用,产品设计者和开发者根据这些数据,更准确的产品功能和客户体验,有利于产品的升级和迭代。同时,庞大数据信息,犹如金矿,互联网企业可以随时自用或他用。
“就目前而言,大多数的APP都需要获得个人的通讯录、手机相册等信息才能使用,而以平台已有用户数量来看,这些平台已经获取了数以亿计的用户个人信息。”深圳思其晟公司CEO伍岱麒对记者表示。
相关法律即将落地,“过度索权”有望缓解
4月29日,中国人大网公布《中华人民共和国个人信息保护法(草案二次审议稿)》全文,并对其公开征求意见。此次草案二审稿公开征求意见,也将个人信息保护提升到全新高度。
对于此前APP过度索权、未经允许搜集个人信息的现象,丁继华分析称,之所以出现这些问题,是因为过去对APP收集个人信息没有进行明确和有效的规制,导致APP对个人信息收集使用原则、规则、目的、方式和范围不明确,在收集、传输、控制、处理等多个环节存在漏洞。
他表示,在外部规制不明确,没有严厉处罚的背景下,APP运营者都没有个人信息保护的意识,使用APP的个体对个人信息保护也不强,导致大量的APP运营者违规收集个人信息非常容易。
丁继华指出,随着即将出台的《个人信息保护法》落地,《移动互联网应用程序个人信息保护管理暂行规定》的发布,将推动APP行业强化个人信息保护的合规管理。
同时,收集用户个人信息的企业,都应建立有效的合规管理体系,对用户个人信息保护开展专项合规管理。这样一来,APP过度索权等影响网络安全的风险也有望得到缓解。
王赤坤表示,企业作为市场主体,不仅仅要追求经济效益,也要追求社会效益,在法律法规的基础上,在行业规范的约束下,企业应该有更高的治理规范和治理标准,为社会发展树立良好典范。
附105款被通报APP名单
短视频类APP:

浏览器类APP:


求职招聘类APP:

实用工具类APP:

声明:证券时报力求信息真实、准确,文章提及内容仅供参考,不构成实质性投资建议,据此操作风险自担。
证券时报APP
微信公众号