(原标题:历史罕见!"顶流"基金经理大动作:四位一起高升!指数大跌700点,最牛业绩大赚300%多!)
顶流基金经理晋升公司高管层的故事继续在公募基金圈上演。
今年春节前,公募基金业绩红红火火,绩优基金经理5年期投资业绩翻倍的榜单在基民中不断传播,基金一词也成为全民热议话题,随着头部基金经理知名度越来越高,市场资金不断向业绩突出的基金经理集中,部分基金经理晋升为行业顶流,管理规模动辄超过500亿,个人管理规模堪比一家小型基金公司。
基金经理的市场影响力越来越大,为了体现公司的重视,基金公司除了开出高薪之外,聘任明星基金经理担任公司副总级高管也成为行业新常态,继张坤、张清华、冯波、刘彦春、王宗合之后,前海开源明星基金经理曲扬、邱杰也刚刚升任公司副总。
四位投研骨干同时升任副总
过去两年,一批绩优基金把握住了股票市场结构性行情,业绩表现大幅超越指数,展现出良好的获取超额收益能力,也让公募基金在今年年初彻底火出圈,不仅“基金”一词频繁登上各大网络的热搜榜,不少关于明星基金经理的顺口溜也走红网络。
“全世界最好的坤坤,不是蔡徐坤,不是谢广坤,而是张坤。全世界最好的春春,不是李宇春,不是陈小春,而是刘彦春。全世界最好的扬扬,不是杨洋,不是喜羊羊,而是曲扬。”这一网络上基民编写的关于明星基金经理的段子中所指的就是前海开源基金经理曲扬。

如今,这一冲上热搜的明星基金经理又有了最新动向。
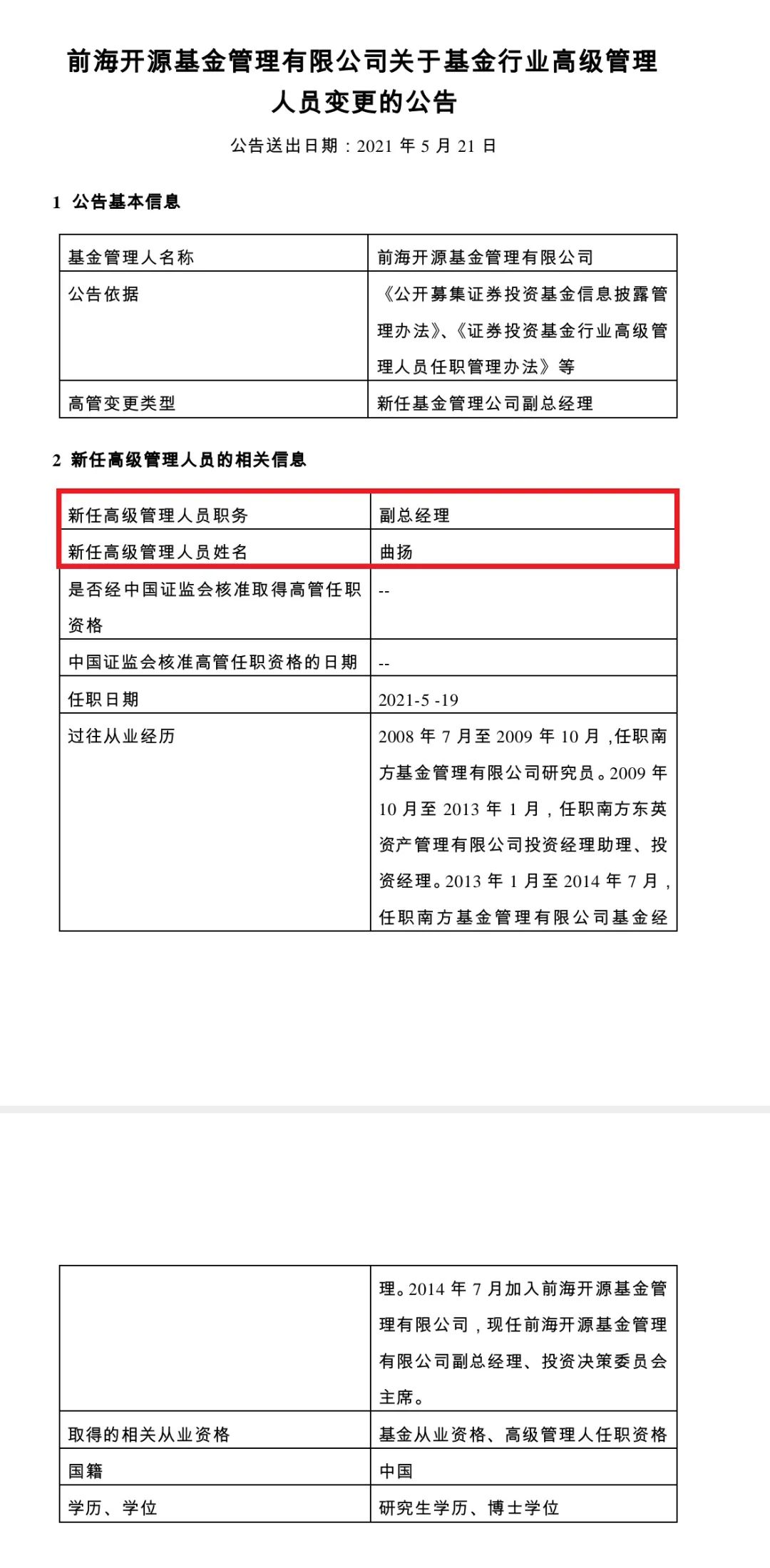
5月20日晚间,前海开源基金在深交所发布关于基金行业高级管理人员变更的公告,新任曲扬担任公司副总经理。

与曲扬一同“高升”还有前海开源另一位明星基金经理邱杰,邱杰的最新任命也同样是公司副总经理。

对此,前海开源基金表示,为完善规范公司治理,加强公司各层级的管理力量,聘任曲扬、邱杰为公司副总经理,任期与第三届董事会董事任期相同。该决议经前海开源基金董事会审议通过。曲扬、邱杰已通过中国证券投资基金业协会举办的高管资格考试,将按照副总经理级别在中国证券投资基金业协会完成备案并报告深圳证监局后履行相关职责。
事实上,就在2019年末,这两位明星基金经理也有过一次升职。当时,前海开源将曲扬、邱杰增补为深圳市和合投信资产管理合伙企业的普通合伙人,深圳市和合投信资产管理合伙企业为前海开源基金并列第一大股东。该合伙企业原有普通合伙人仅两位,为前海开源基金联席董事长王宏远和总经理蔡颖,这也意味着明星权益基金经理在公司的职责义务与董事长、总经理同级。
“此前,前海开源基金在高级管理人员设置上只有董事长、轮值首席执行官、督察长等职位,并没有副总经理一职,此次新聘两位副总经理,也代表了公司对基金经理的认可。曲扬是70后,邱杰是80后,两位基金经理相比刚入职时各方面都成长成熟了,升职也很正常。”一位业内人士评论。
除了前海开源两位基金经理,上海另外两位投研老将也被公司聘为副总经理。
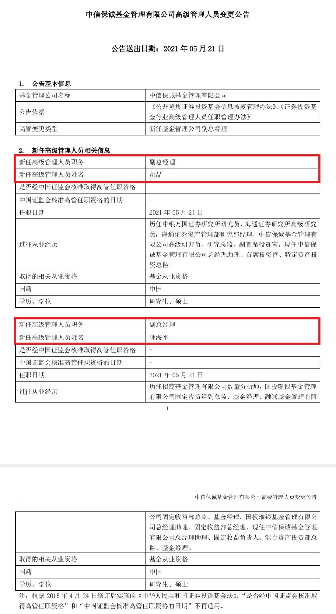
5月20日晚,中信保诚基金发布公告,聘任胡喆、韩海平担任公司副总,相关资料显示,胡喆现任中信保诚基金总经理助理、首席投资官、特定资产投资总监。韩海平现任中信保诚基金总经理助理、固定收益负责人、混合资产投资部总监、基金经理。两位均是平均从业年限超过19年的投研人士。

所管基金位列三年期公募冠军
外人眼里“平日话不多”的曲扬,在公募基金多年长期业绩榜单中有着“高调”的实力。
Wind数据显示,截止今年一季度末,曲扬管理的前海开源中国稀缺资产混合基金过去三年收益率达到254.91%,问鼎全市场公募基金冠军,他和范洁共同管理的前海开源沪港深优势精选基金过去三年收益也逼近200%,在全部公募基金中排名第三。

曲扬管理的前海开源国家比较优势基金成立于2015年5月8日,到2020年5月20日,这期间上证指数从4200多点跌到3500多点,跌了700点,该基金的收益率却超过了300%!

公开资料显示,曲扬历任南方基金研究员、基金经理助理、南方全球精选基金经理,2009年11月至2013年1月时担任南方基金香港子公司投资经理助理、投资经理。而后加入前海开源基金,陆续担任员工持股委员会主席、董事总经理、联席投资总监、国际业务部负责人、投资部行政负责人等职。
与其他权益基金经理不同的是,曲扬是业内少有的管过A股基金及QDII基金的基金经理,公开资料显示,曲扬管理过的产品类型横跨债基、股基、混合基、QDII基金,所管产品中既有主投A股的前海开源国家比较优势基金、也有以港股为主的前海开源沪港深蓝筹基金,还有前海开源医疗健康、前海开源人工智能等行业基金。
曲扬长期看好医药、消费、科技、高端制造四大方向,在具体的个股选择上,曲扬曾表示,自己主要看三个方面,一是商业模式,通俗而言即是不是一个赚钱的好生意,是否具备长久生命力,最后体现在投资中就是我们能获得持续的投资收益。二是公司治理,公司团队的能力、文化、诚信等治理结构是不是比较好。他认为企业的价值最终还是人创造的,企业的未来是由公司治理团队决定的。三是“靠山吃海”,其中“靠山”是公司竞争力够强、护城河够宽;“吃海”是指公司的产品或服务有比较大的潜在市场空间。
曲扬也是爆款基金的常客,今年1月初,由他挂帅的前海开源优质企业基金在开卖当日迅速实现一日售罄,单日认购金额达到269亿元。截止一季度末,曲扬个人管理规模已经超过590亿元。
与曲扬同时晋升公司副总的邱杰也是一位长期业绩突出的基金经理,截止一季度末,他管理的前海开源再融资股票基金过去5年收益率达到139.06%,位居同类基金前列。
他曾表示,自己在投资时非常关注风险收益比,在买入每一只股票时,都会分析向上的空间有多大,向下的风险高不高,尽力做好风险和收益的平衡。通过严谨选股,能够在一定程度上控制整体回撤。
此外,还通过资产配置来减少回撤——在认为市场有明显的系统性下行风险时,会降低股票持仓比例。这样当市场泥沙俱下的时候,整个组合的回撤幅度会明显得到控制。
多名明星基金经理“绩优则仕”
过往基金公司多数安排一位分管市场、一位分管投研、一位分管运营等后台业务的副总,而从去年起,越来越多基金公司开始提拔明星基金经理,担任公司副总经理级高级管理人员,不仅薪酬待遇上大幅倾斜,在公司职级上也给与仅次于公司总经理的高管位置。
例如,去年易方达基金3个月内提拔了张坤、张清华、冯波、陈皓、胡剑5位副总经理级高级管理人员,这五位基金经理是市场上耳熟能详的明星基金经理,截止一季度末,张坤、张清华的个人管理规模均超过1300亿,冯波在今年1月发行的易方达竞争优势混合基金更是单日吸引了2398.58亿元资金认购,目前这一公募基金史上新发基金认购记录还未有人打破。
今年1月,鹏华基金经理梁浩、王宗合双双晋升公司副总经理,王宗合去年发行的鹏华匠心精选首日认购资金达到了1371亿,一度刷新公募基金发行认购历史新纪录。
今年3月底,景顺长城基金明星基金经理刘彦春也被公司聘为副总经理,作为基金圈以投资白酒等消费股著称的顶流,刘彦春也是继张坤之后,第二位管理规模超过千亿的主动权益基金经理。
除此之外,还有史伟、范妍、邹曦等投研老将均在最近一年多时间内晋升公司高管层。

声明:证券时报力求信息真实、准确,文章提及内容仅供参考,不构成实质性投资建议,据此操作风险自担。
证券时报APP
微信公众号