5月6日,上期所子公司上期能源就原油期权合约及相关规则公开征求意见。期货日报记者了解到,原油期权将是上期能源首个期权品种,也将成为我国首批对外开放的期权品种。
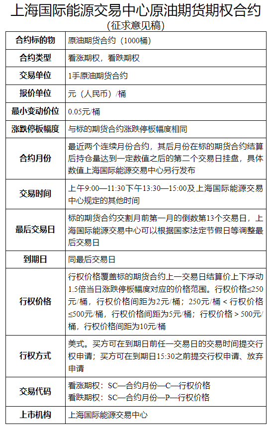
此次公开征求意见的包括《上海国际能源交易中心原油期货期权合约》《上海国际能源交易中心期权交易管理细则》以及其他相关实施细则修订案。根据公布的征求意见稿,原油期权合约月份为最近两个连续月份合约,其后月份在标的期货合约结算后持仓量达到一定数值之后的第二个交易日挂牌,具体数值上期能源另行发布。原油期权合约交易单位为1手标的期货合约;最小变动价位为0.05元/桶;涨跌停板幅度与标的期货合约涨跌停板幅度相同;行权价格覆盖标的期货上一交易日结算价上下浮动1.5倍当日涨跌停板幅度对应的价格范围;行权方式为美式,即买方可以在到期日前任一交易日的交易时间提交行权申请,到期日买方可以在15时30分之前提交行权申请、放弃申请。

据介绍,在上期能源现有业务规则框架下,随着原油期权合约的引入,规则层面一是新上市原油期权合约、新增《上海国际能源交易中心期权交易管理细则》;二是调整上期能源交易、结算、风控、信息管理、交易者适当性管理等细则的相关条款,为期权交易、结算、行权与履约等业务活动提供规则支持。
同日,上期能源发布通知,决定自2021年5月10日至5月21日,开展原油期权仿真交易。
上期能源相关负责人表示,原油期权是原油期货的有效补充,可以完善我国原油市场产品系列,为相关行业提供更完备的风险管理工具,满足相关企业精细化风险管理需求。
声明:证券时报力求信息真实、准确,文章提及内容仅供参考,不构成实质性投资建议,据此操作风险自担。
证券时报APP
微信公众号