曾经20倍的大牛股,仅3天时间,股价就接近腰斩,这样的故事发生在A股上市公司中潜股份身上。
由于股价突然暴跌,持有公司股份5%的股东刘勇名下的信用交易担保证券账户部分股票被强制平仓。
3天股价接近腰斩 重要股东部分股票被强平
行情数据显示,今天上午,中潜股份(300526.SZ)再次封住跌停板。自4月20日以来公司股价已连续3个交易日达到20%的跌停板,股价从61.61元跌至31.54元,3天时间跌幅高达48.81%,接近腰斩。且从最近4个交易日数据看,中潜股份股价跌幅超过50%,腰斩还不止。截至午间收盘,仍有23万手(金额约7.25亿)卖单封死跌停板。

注册制在A股市场落地后,相关注册制公司涨跌幅限制变为20%,从部分公司股票行情可见,涨跌相比以往,都变得更快。
如果从今年3月份创下的81.53元的年内高位起算,在仅约一个多月时间,中潜股份股价跌幅已经超过六成。
中潜股份股价突现连续崩跌让人有些摸不着头脑。不过,从公司昨日晚间的几则公告可看出连续杀跌带来的影响。
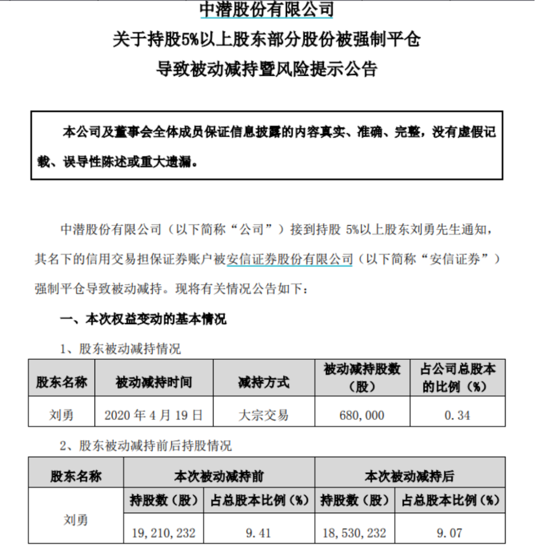
中潜股份昨晚连发数则公告。公告显示,公司持股5%以上股东刘勇名下的信用交易担保证券账户被安信证券强制平仓导致被动减持,被动减持时间为2020年4月19日,被动减持数量为68万股,占公司总股本比例为0.34%。

此番减持后,刘勇持有公司股份18,530,232股,占公司总股本比例为9.07%。
公告显示,刘勇与安信证券的融资本息余额尚有约4138.26万元,其部分股票可能存在再次被强制平仓的风险。
中潜股份称,公司目前正处于立案调查期间,刘勇被强制平仓导致的被动减持,不符合《上市公司股东、董监高减持股份的若干规定》和《深圳证券交易所上市公司股东及董事、监事、高级管理人员减持股份实施细则》的相关规定,存在被证券监督管理机关认定为违规减持的可能。
与此同时,因强制平仓可能导致被动减持,刘勇仍存在继续减持可能。
此外,中潜股份发布的“持股5%以上股东被动减持股份预披露暨风险提示公告”显示,减持期间为自公告披露之日起至其后的6个月内。其中,通过集中竞价交易方式减持的自本公告披露之日起15个交易日(2021年5月17日)后方可进行,但不排除债权人在2021年5月17日前继续减持,减持金额不超过债权本息及依据融资合同产生的其他费用(截至2021年4月20日为4138.26万元)。

在股价连续暴跌的同时,深交所对中潜股份及相关当事人给予通报批评处分。

上述通报批评处分的决定称,2020年9月2日,中潜股份披露的《关于对深圳证券交易所关注函回复的公告》显示,2019年8月至2020年5月,原实际控制人张顺非经营性占用中潜股份资金累计发生额6,210万元,日最高占用余额为2,550万元。
其中,2019年8月、11月、12月,中潜股份分别向张顺控制的深圳市中天潜水装备有限公司(以下简称“中天装备”)拆出资金2,160万元、1,000万元、500万元,上述资金拆出后当天或次日转回中潜股份;2020年1月13日、14日,中潜股份原全资子公司深圳市中潜潜水运动有限公司将合计2,550万元以预付款的方式转入张顺控制的惠州市雅妍酒店管理有限公司(以下简称“惠州雅妍”)账户,2020年5月12日,惠州雅妍全额返还了上述资金并支付相应利息。
深交所决定:
一、对中潜股份有限公司给予通报批评的处分;
二、对中潜股份有限公司原实际控制人、时任董事长兼总经理张顺及其控制的深圳市中天潜水装备有限公司、惠州市雅妍酒店管理有限公司给予通报批评的处分;
三、对中潜股份有限公司时任总经理仰智慧、时任财务总监郭建兵给予通报批评的处分。
深交所称,对于中潜股份及相关当事人上述违规行为及本所给予的处分,深交所将记入上市公司诚信档案,并向社会公开。
曾暴涨逾20倍 筹码集中
资料显示,中潜股份是国内专业生产潜水装备产品及提供潜水服务的制造和供应商,也是国内海洋潜水装备领域技术先进的高新技术企业之一。
虽然主业是上述潜水装备产品及潜水服务,但公司近年却频频追逐市场热点,大数据、芯片等,都曾是其追逐的热点。
中潜股份股价过去一些年曾一度“坐上火箭”。Wind数据显示,如以2018年的最低价至此后的最高价计算,中潜股份股价一度暴涨超过20倍。

中潜股份于2020年10月20日收到中国证监会的出具的《调查通知书》(编号:粤调查字20137),公司因涉嫌信息披露违法违规,根据《中华人民共和国证券法》的有关规定,中国证监会决定对公司立案调查。
数据显示,中潜股份股东户数约4000户左右,在当前A股市场,属于股东户数非常少的公司之一,筹码相对比较集中。

声明:证券时报力求信息真实、准确,文章提及内容仅供参考,不构成实质性投资建议,据此操作风险自担。
证券时报APP
微信公众号