在美造车的贾跃亭,被罚2.41亿元。
4月12日晚间,已退市至三板的乐视网3(400084)公告,乐因公司2007年至2016年连续十年财务造假等,对乐视网合计罚款2.41亿元,对贾跃亭合计罚款2.41亿元。
目前在三板交易的乐视网3,股价已经从0.19元,上涨到0.48元。目前,贾跃亭仍然以22.52%的持股比例,为公司的第一大股东。

三板股价持续攀升
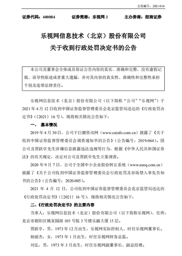
乐视网3公告显示,4月12日,公司收到北京证监局送达的 《行政处罚决定书》。经查明,乐视网于2007年至2016年财务造假,其报送、披露的申请首次公开发行股票并上市(以下简称IPO)相关文件及2010年至2016年年报存在虚假记载。



同时,乐视网还未按规定披露关联交易、未披露为乐视控股等公司提供担保事项、未如实披露贾某芳、贾跃亭向上市公司履行借款承诺的情况。北京监管局认为,乐视网2016年非公开发行股票行为构成欺诈发行。
北京监管局认为,乐视网2007年至2016年连续十年财务造假,致使2010年报送和披露的IPO申报材料、2010年至2016年年报存在虚假记载的行为,未依法披露关联交易、对外担保的行为以及对贾跃亭、贾某芳履行承诺的披露存在虚假记载、 重大遗漏的行为。贾跃亭作为乐视网实际控制人,指使从事上述违法行为。
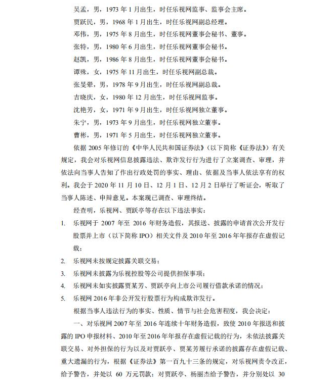
最终,乐视网合计被罚款2.406亿元,对贾跃亭合计罚款 2.412亿元,对杨丽杰合计罚款60万元,对吴孟合计罚款40万元,对刘弘合计罚款30万元,对贾跃民合计罚款20万元,对谭殊合计罚款13万元,对吉晓庆、赵凯分别罚款10万元,对邓伟、张旻翚、张特分别罚款5万元,对沈艳芳、朱宁、曹彬分别罚款3万元。
乐视网成立于2004年11月,2010年8月12日在创业板上市,曾是唯一一家在中国上市的视频网站,也是最早宣布盈利的视频网站。最辉煌的2015年,乐视网市值一度达到1500亿元。
2017年,贾跃亭的乐视非上市体系陷入资金链危机,上市公司乐视网受到波及。由于2018年、2019年连续两年归属于上市公司股东的期末净资产为负值,乐视网从创业板退市。
2020年7月20日,乐视网发布公告称,于7月21日被深圳证券交易所摘牌,至此,乐视网结束了近10年的上市旅程,正式退市。而乐视网的收盘价定格在了0.18元,当时市值一度超过1600亿元的乐视网市值仅剩7.18亿元。
今年2月3日起,乐视网以集合竞价的方式在老三板进行股份转让。当日开盘价格为0.18元,此后每天都在上涨0.01元。仅仅2个多月时间,乐视网最新市值就已经超过19.15亿元。
贾跃亭曾否认乐视网IPO造假
此前,贾跃亭曾在接受采访时否认乐视网的IPO存在造假。
据央广网2017年报道,曾有消息称,证监会发审委十多位前委员被抓,其中涉及当年乐视网IPO的问题,并指乐视网的IPO存在造假。
对此,贾跃亭坚决否认乐视造假。“当时发审乐视网IPO的委员是7个人,这次抓了十几个委员,怎么可能都和我们有关。”他指出,被抓的十几个发审委员中只有三个是审过乐视网上市的。“可以这么说,他们不是因为乐视网而抓的,而是抓的人当中,有审过乐视网的。”他认为“这是与乐视网无关的案子”。他还表示“乐视网IPO,100%没有造假。”
FF拟在美上市
股价持续飙升,源于有关乐视网及贾跃亭的新闻一直没有断绝。
今年春节期间,红包大战中,乐视视频APP的图标出现“欠122亿”,引发广泛关注。乐视网3发布公告称,此次乐视视频APP更换logo图标,系公司的春节推广行为。不过,公司表示,根据2020年10月29日公司于 www.neeq.com.cn 披露的2020年第三季度报告显示,截至2020年9月30日,公司净资产约为-153 亿元。

此次更换乐视视频APP图标 logo为欠122亿,主要系出于推广效果最大化考虑,同时也表示,乐视网正视身负的巨额债务,自爆发经营危机以来,乐视网一直在努力经营,没有放弃,深知公司所负的社会责任。
作为乐视网曾经的掌门人,2017年贾跃亭前往美国造车后,至今未归。围绕贾跃亭和其造车项目Faraday Future(法拉第未来,FF)同样新闻不断。
今年1月底,贾跃亭控制的Faraday Future宣布将借壳PSAC在美国纳斯达克完成上市,股票代码为“FFIE”,该交易预计将于今年二季度完成,公司市值将达到34亿美元(约人民币220亿元)。
美国时间4月5日,Faraday Future在美国证监会正式提交S-4上市文件。文件对FF的财务状况、持股比例以及新车上市时间都进行了披露,预计将在5月完成借壳并上市交易。今年1月, FF就和特殊目的上市公司PSAC合并达成最终协议,合并完成后将在纳斯达克证券交易市场上市。文件显示,此次对FF的估值为每股12.2美元,总计34.28亿美元(约人民币230亿元)。
股东方面,FF原有股东以及债权人(通过债转股)将在交易后持有公司股权比例达66%。FF创始人贾跃亭并不直接持有公司的股份,而将其个人资产通过债权人信托的方式转让给债权人,让债权人成为FF的股东。同时,文件披露了FF的供应商信托和债转股模式,多家核心供应商通过FF独有的供应商信托持股计划将债权转变为股权。
声明:证券时报力求信息真实、准确,文章提及内容仅供参考,不构成实质性投资建议,据此操作风险自担。
证券时报APP
微信公众号