(原标题:6000亿市值!27位清华学霸,扛起中国芯片半壁江山…清华系最牛半导体公司浮出水面?)
中国的国产芯片史,绕不开清华系。
在大国博弈、科技封锁的背景下,半导体行业的国产替代如火如荼。由清华大学电子系、物理系等院系毕业生创办或掌舵的芯片公司,更是其中的领头羊。据新财富不完全统计,仅清华大学电子系85级,就涌现了紫光集团董事长赵伟国、韦尔股份创始人虞仁荣、兆易创新创始人朱一明、卓胜微电子联合创始人冯晨晖、格科微电子创始人赵立新、燧原科技创始人赵立东等十余位半导体上市公司的创始人或高管。
除此之外,武平、陈大同、邓峰等国内第一代半导体创业者,也曾求学于清华大学。他们由实业转型投资,编织出庞大的校友网络,助推清华系能量广泛辐射国内半导体产业链和资本圈。
某种意义上,清华大学俨然成为中国的“造芯孵化器”,清华系芯片公司的发展与实力,是中国半导体行业的一个缩影。若从产出衡量,其在国内的地位到底如何,与国际领先企业的差距还有多远?清华系芯片圈如何形成?中国芯片产业从中低端向高端市场进击之中,清华系公司做出了哪些努力?
新财富对清华系27家知名芯片公司进行了系统的深度盘点。
01、芯片清华系:创业领域集中,90%处于IC设计领域
整体来看,我国芯片产业布局已经覆盖了“设计—制造—封装测试”各环节,但在制造、设备领域上实力较弱。清华系芯片厂商在产业链上的分布,亦是如此。
据新财富统计,较为知名的清华系芯片公司有27家,既包括紫光展锐、紫光国微、兆易创新、长江存储、韦尔股份、卓胜微等国内头部公司,也有飞昂通讯、纵慧芯光、昆腾微电子、地平线机器人等初创公司,后者大多已完成C轮、D轮融资。
它们的创始人也呈现明显的代际差异:朱一明、舒清明、虞仁荣、吴胜武、冯晨晖等上市公司创始人多就读于清华大学电子系、物理系80-90级,而新一批的独角兽创始人则多在上世纪90年代之后入学,如深鉴科技的三位创始人姚颂、汪玉、韩松同为师兄弟,分别来自清华电子系2011级、1998级、2008级。2018年,深鉴科技被赛灵思收购,据悉收购价在3亿-4亿美元之间。
清华各院系中,电子系顺理成章成为芯片公司大牛基地。在可统计的芯片公司创始人中,有多达22位毕业于该系,另有少部分来自物理系、自动化系及精密仪器系。
这些清华系公司90%集中在上游的芯片设计领域,除了盛美股份和闻泰科技外,其余25家公司全部处于IC设计领域,且“术业有专攻”,分别从事5G基带芯片(紫光展锐)、存储芯片(长江存储、兆易创新)、CMOS图像芯片(韦尔股份、格科微)、无线通讯射频芯片(博通集成、慧智微电子)、AI芯片(地平线机器人、燧原科技)等设计(表1)。

02、清华系,谁最牛?
在垂直细分领域,不少清华系芯片公司已经是国内该领域的龙头。
紫光展锐:在5G和AI领域积淀颇深
紫光展锐是紫光系重要的芯片平台,在5G和AI领域有着深厚积淀,其产品主要有5G基带芯片、大型SoC 芯片(将CPU、GPU、调制解调器等芯片集成在一起的系统级芯片)、泛连接芯片(包括射频、蓝牙、物联网等泛连接芯片)。
紫光展锐由展讯和锐迪科合并而成。2000年,清华77级校友陈大同回国创立了手机芯片设计公司展讯通信(简称“展讯”),2007年展讯登陆纳斯纳克。2013年,紫光集团斥资17.8亿美元收购展讯。2014年,紫光集团又斥资9.1亿美元收购锐迪科。锐迪科是物联网芯片设计公司,2004年成立于上海,2011年在纳斯达克上市。2018年,在赵伟国的操盘下,展讯和锐迪科合并成紫光展锐,打通了移动通信和物联网两大领域的核心芯片。
此后,曾学忠(物理系92级,后创立汇芯通信)、刁石京(曾任工信部电子信息司司长)等多个清华学子都曾任紫光展锐CEO。在5G方面,2018年9月,紫光展锐发布了“春藤”(5G基带芯片)、“虎贲”(5G SoC处理器)两大品牌,加速向中高端产品线布局。
根据中国半导体行业协会发布的2018年中国集成电路IC设计TOP10榜单,紫光展锐位列第二,仅次于华为海思。不过在2019年的榜单中,紫光展锐已下滑至第五名。
值得一提的是,紫光展锐拥有2G到5G的完整手机芯片技术,与华为海思同是国内仅有的两家手机芯片平台公司之一。由于华为海思的手机芯片不对外销售,紫光展锐是国内唯一一家第三方手机芯片供应商。近年,国产手机出货量下滑,紫光展锐的业绩受到影响,但其仍然具有较高的战略价值。目前,紫光展锐正在谋划登陆科创板。
紫光国微:聚焦安全芯片,直供军工份额较大
同属紫光系的紫光国微,是安全芯片的主要提供者,产品覆盖航空、航天、地面装备、船舶等领域,直供军工的份额比较大。其旗下主要业务平台有三块:深圳国微电子、同芯微、紫光同创。
其核心子公司深圳国微电子主营特种集成电路,是紫光国微最大的利润来源。2019年,紫光国微营收同比增长39.54%至34.4亿元,归母净利润同比增长16.61%至4.06亿元,而国微电子净利润5.06亿元(占比达124.66%),甚至超出了紫光国微整体净利润。
另一子公司同芯微主营智能安全芯片,受下游需求驱动,其营收由2012年的3.32亿元增至2019年的12.12亿元,复合年增长率达到20.31%。但是,由于产品多处于中低端领域,门槛较低,竞争激烈,其盈利能力有所下滑。
紫光国微持股36.5%的紫光同创,则是国内FPGA芯片(基于可编程器件PAL、GAL发展而来,是半定制化、可编程的集成电路)领军企业。FPGA芯片编译难度较大,市场份额基本被赛灵思和英特尔垄断,二者占全球份额分别为51.1%和35.8%,国内份额分别为48%和33%。中国本土厂商在国内市场占有率仅为3%,仍处于起步阶段,不过近年在技术和产业化上均实现突破,比如,2015年,紫光同创推出了中国第一款完全自主产权的千万门级高性能FPGA产品“Titan”系列芯片;2018年,紫光同创的PGT180H芯片通过中兴通讯和新华三集团测试,首次实现国产FPGA芯片在通信市场的量产应用。
2021年1月,紫光国微公告称,拟发行可转债,募资不超过15亿元,用于“新型高端安全系列芯片研发及产业化项目”、“车载控制器芯片研发及产业化项目”及补充流动资金,目前,该事项已获得财政部批复及证监会受理。
兆易创新:深耕存储器市场,携手长鑫存储推进自研DRAM
成立于2005年的兆易创新,是国内的存储芯片龙头,主要业务为闪存芯片及其衍生产品、微控制器产品和传感器模块等,主要应用于消费市场,目前正进入工控、汽车电子等高端市场。2019年,存储芯片业务收入占兆易创新总营收的比例达到79.79%。
在存储芯片领域,国内外企业差距较大,中国内地企业的全球市占率仅有1%。
存储芯片可简单分为闪存和内存,内存主要为DRAM(动态随机存取存储器),闪存则主要包括NAND闪存和 NOR闪存(代码型闪存芯片),按市场规模排序依次为DRAM、NAND闪存、NOR闪存。
目前,兆易创新的产品线包含了NOR闪存、NAND闪存、MCU、DRAM产品。在NOR闪存这个盘子约为三四十亿美元的小市场中,兆易创新是世界主要参与厂家之一,其他主流供货厂家为中国台湾旺宏、美国Cypress、美国美光、中国台湾华邦。
DRAM这个最重要的半导体细分市场,是兆易创新的攻坚重点。2019年,其与合肥产投、合肥长鑫集成电路(简称“合肥长鑫”)签署合作协议,约定以可转债方式对工艺制程19nm的12英寸晶圆存储器研发项目投资3亿元。兆易创新主要负责研发和代销环节,兆易创新在自研产品成功之后,将交由长鑫12英寸存储器晶圆制造基地(简称“长鑫存储”)代工生产,这样既能切入广阔的DRAM市场,又免于承担巨额资本支出压力。此外,兆易创新还已基本建立DRAM的代销体系。
目前,中国主要的DRAM制造厂商为福建晋华、合肥长鑫、紫光南京,但紫光南京的量产环节主要仍在台湾力晶进行,仅福建晋华与合肥长鑫为大陆自产。
长鑫存储的DRAM内存技术主要来源于已经破产的德国奇梦达,奇梦达是英飞凌半导体剥离出来的DRAM 芯片公司。长鑫存储隶属于合肥DRAM506项目,该项目为安徽省和合肥市重点工程,也是安徽省单体投资规模最大的工业项目,将建成国内规模最大、技术最先进的首个自主研发的DRAM制造基地;股东是合肥产投(出资99.75%)和合肥产投新兴战略产业发展公司(出资0.25%)。目前,长鑫存储月产能已达4万片/月,彻底打破了国外企业垄断。
长江存储:128层堆叠NAND闪存芯片,达到世界领先水平
长江存储的模式和长鑫存储类似,都由清华系公司牵手地方政府及国家集成电路产业投资基金(简称“大基金”)联合成立,但二者主攻方向不同。
长江存储是由紫光集团与武汉新芯合作成立的国家存储芯片基地项目,专注于12寸3D NAND闪存的研发与制造。根据DRAM Exchange数据,NAND闪存市场的主要玩家有三星、东芝、闪迪、美光、海力士和英特尔,其中,三星市占率约为36%。
背靠紫光的长江存储团队强大。2018年5月,工信部电子信息司前司长刁石京入职紫光集团,出任联席总裁,主管包括长江存储在内的芯片业务。在此之前,电子信息司前副司长彭红兵已经出任大基金副总裁兼长江存储监事会主席。
长江存储首期投入超过240亿美元。2018年起,其不断取得技术突破,从最开始的32层堆叠的NAND闪存,向64层、128层技术跃进,而目前128层堆叠的NAND闪存已经实现量产出货,良品率也高达75%。
此外,长江存储还计划在2021年实现192层3D NAND闪存的试产。闪存芯片巨头美光、SK海力士最先进的水准就是192层堆叠的NAND闪存,这意味着长江存储已经达到了世界领先水平。
而且,长江存储计划到2021年下半年将存储芯片的月产量提高一倍,至10万片晶圆,约占全球总产量的7%。据悉,三星电子目前每月约生产48万片晶圆,而美光的月产能约为18万片。这将进一步降低中国内存芯片的进口依赖度。
韦尔股份、格科微:国内CMOS 龙头
在国内CMOS(图像传感器)领域,清华系公司位居龙头地位,这要归因于第一代清华系半导体公司豪威科技(Omnivision)的“人才孵化”作用。韦尔股份与格科微就是受益者。
2018年,虞仁荣旗下的韦尔股份从校友陈大同手中,接盘了私有化后的豪威科技。2019年,韦尔股份又完成了对中低端CMOS公司——思比科、视信源的收购,从而掌握了CMOS领域的高中低端技术,一跃成为国内龙头。完成收购后,韦尔股份业绩大爆发,2019年营收同比增长41%至136亿元,归母净利润为4.66亿元,同比增长221%。
除了豪威科技,国内第二大CMOS芯片厂商格科微目前正在冲刺科创板,其创始人赵立新同样来自清华,与虞仁荣、冯晨晖、赵立东等同是电子系85级毕业。
不过,格科微发轫于低端市场。2003年9月,在海外工作了8年的赵立新回国,创建格科微,从电脑摄像头起步。2008年推出成本低于竞争对手20%的新产品后,格科微在国内手机图像传感器市场的份额从第三变成第一,成为全球低端图像传感器最大的供应商。值得一提的是,闻泰科技创始人张学政通过闻天下公司,持有格科微0.79%的股权。
曾担任豪威科技COO的何新平(电子系80级),创业领域同样选择了CMOS。2011年,在豪威科技任职15年的何新平创立了晶相光。晶相光是CMOS领域少数专攻安防监控市场的公司,其还强攻生物芯片,成功开发了基因定序芯片,2018年在中国台湾挂牌上市。
卓胜微:深耕射频前端芯片
同样来自清华电子系85级的冯晨晖,于2006年成立了卓胜微。
卓胜微初始业务为数字电视、移动电视芯片,2010年后,以LNA(射频低噪声放大器)以及射频开关为切入点,开始转型射频前端芯片的研发和销售,2012年后形成完善的布局,陆续推出了包括GPS LNA、WiFi开关、天线调频开关tuner、射频通信LNA等产品,逐渐打入三星、小米、OPPO、vivo、华为等主要安卓品牌厂商的供应链,成为国内最大的射频前端供应商、全球排名第五的射频开关企业。
射频开关是卓胜微传统核心业务,2020年上半年,其相关业务收入为8.53亿元,同比增长93.04%,占总营收的85%,并成功实现安卓一线终端品牌全覆盖。
卓胜微的竞争力在于,其技术革新允许不同系列的射频开关在生产过程中共用底层模具,从而大幅缩短备货周期,降低了研发成本。
射频模组的研发难点在于同时支持4G/5G的全频段高复杂度模组,而高复杂度模组核心在于高性能滤波器及多工器的设计能力。2020年10月,卓胜微拟定增30亿元布局滤波器及双工器模组研发,其中,滤波器项目总投资金额达到22.74亿元,接近其上市募集资金的3倍。
射频前端的本土替代是黄金机遇,国产厂商需要的不是赛道创新,而是技术攻关,通过自主研发高性能滤波技术和PA设计工艺,实现4G/5G射频芯片的产品化、小型化、模组化。即使对国产替代进程充满信心,但国际半导体龙头的资本开支动辄百亿美元起,国产厂商的体量与投入规模尚难以与之相比,国产替代道路上险阻重重。
飞昂通讯、燧原科技:新秀崛起
清华系芯片初创公司——飞昂通讯值得期待,其有望填补国内高端光纤芯片市场空白。2014年,毕业于清华电子系的毛蔚、白昀夫妇回国创办了飞昂通讯,专注于光纤和有线通讯领域集成电路的研发。2017年,飞昂通讯成为国内首家量产25G/100G高速光互连收发芯片的企业,打破了高端光通信芯片被国外厂商垄断的局面。
另一个崛起的清华系芯片公司,则是做AI芯片的燧原科技。其创始人赵立东(电子系85级)曾任职于AMD中国,后赴锐迪科任总裁,2018年3月创立燧原科技。燧原科技创业团队主要来自AMD,其推出了中国首枚自主研发的人工智能高端训练芯片。
燧原科技在芯片圈被人熟知的是:创纪录地用18个月,将技术门槛最高的AI训练芯片“邃思”一次性流片成功,并于2019年12月对外发布基于“邃思”的云端训练加速卡“云燧T10”,直接PK在这一领域处于垄断地位的英伟达Tesla V100。
2021年1月15日,燧原科技宣布完成C轮18亿元融资。这距其上一轮7亿元融资仅仅间隔了不到8个月。值得一提的是,成立不到3年,燧原科技累计融资超过31亿元。而每一轮投资机构中,都有腾讯。
整体来看,清华系芯片公司给国产芯片设计行业贡献了十足的力量。根据中国半导体行业协会的统计数据,在中国IC设计前十强中,清华系公司占据了足足4席,分别是豪威集团(第2名)、紫光展锐(第5名)、格科微(第8名)、兆易创新(第10名)(表2)。

03、中下游羸弱:清华系半导体设备“独苗”盛美股份
与此同时,清华系公司在中下游的制造、封装测试等领域的力量较为孱弱,既未能涌现独角兽,更没有产生跻身行业前十的巨头。不过,其同样拥有不容忽视的贡献,如芯片制造领域的国产领头羊——中芯国际和华虹半导体,历任CEO和董事都绕不开清华。
作为国内最大集成电路代工厂,中芯国际数任CEO都来自清华大学电子系,包括江上舟(78级)、张文义(78级)、赵海军(83级)。而华虹半导体现任CEO张素心来自清华热能工程系82级。华虹半导体的第一大股东是上海华虹国际有限公司(持股27.09%),实控人是上海国资委。
此外,IC设计前十强的华大半导体,董事长董浩然也是清华校友。华大半导体是央企中国电子信息产业集团有限公司(CEC)整合旗下集成电路企业组建而成。
引人注意的是,目前最大的国产半导体清洗设备制造商盛美股份,其创始人及实控人王晖来自清华精密仪器系78级,通过美国ACMR(ACMR.NSDQ)持有盛美股份91.67%的股权。ACMR早在2017年11月就登陆纳斯达克,目前市值为14亿美元,但其只是一家控股型公司,本身不从事任何具体业务,除持有盛美股份的股权之外,还持有ACM Research(Cayman)100%的股权。
目前,中国内地能够提供半导体清洗设备的企业较少,而清洗设备在晶圆制造中不可或缺,与先进光刻机是集成电路微细化制造的两大关键部件。作为盛美股份核心产品的半导体清洗设备,2017-2019年分别为其贡献了86.27%、92.91%和84.10%的主营收入。
盛美股份的客户包括华虹集团、长江存储、金瑞泓、中芯国际、长电科技等。其产品应用于晶圆制造、先进封装两大环节。在先进封装湿法设备领域,其在中国境内的同行主要有北方华创、芯源微、至纯科技等;境外的同行为Applied Materials、LAM、TEL、DNS等国际巨头,盛美股份相关产品与中国同行整体处在同一水平上;与世界同行相比,除了涂胶设备以外,其他设备的市场竞争力较弱。根据中国半导体行业协会统计,2019年,盛美股份在中国半导体设备企业中名列第四(表3)。

目前盛美股份已经在科创板过会,是首例美股分拆科创板IPO的企业。但是,2020年10月8日盛美股份被做空机构J Capital Research指责控股股东ACMR欺诈、转移利润、涉嫌财务造假等。
04、清华芯片圈如何成形
清华系公司之所以能成长为芯片设计领域的本土霸主,不仅源于清华大学本身优质的教育资源,更受益于同门师兄弟们互相投资、互相提携,在资本市场上充分联动,最终所形成的圈子力量。
做芯片,一要技术和人才,二要资金投入。中国芯片巨擘多为国资背景,而清华系芯片公司绝大多数是民营企业。新财富进一步复盘了这批清华系芯片公司的成长史,并对其重要创始人、重要战略股东进行研究,发现一批留学美国的清华学子,受到时代召唤回国创业,并接力将创业势能和资金导入下一代,成为行业的中流砥柱。
创业、投资、并购、升级,最终实现国产替代,或是时代赋予这一代清华人的使命。
中国内地第一代半导体创业者:武平和陈大同
1956年,我国提出向“科学进军”,把半导体技术列为发展重点。次年,清华大学无线电电子学系创办了半导体教研组。1980年,清华大学在此基础上成立了微电子学研究所,2004年又组建了微电子与纳电子学系。
陈大同和武平,都是清华电子系最早毕业的一批博士,两人分别为77级、79级。然而,他们博士毕业时,国内工业技术还很落后,没有资金和设备,微电子专业几乎无从着力。在“学了些东西但用不上”的茫然中,他们都随大流出国了。
在斯坦福读完博士后的陈大同,1995年加入豪威科技,成为创始人。陈大同形容当时的团队,“80%都是华人,华人里面80%都是留学生,留学生里又有80%是清华毕业生”。在美国的创业土壤中,清华班底的豪威成为第一个把CMOS变成产品的公司,并于2000年12月登陆纳斯达克。
1999年,国家发布《鼓励软件产业和集成电路产业发展若干政策》(业内称“18号文件”),鼓励海外高科技人才回国创业。豪威上市后,陈大同辞职回国,吸引他的,是国内的空白市场,而帮助他切入国内市场的,是“校友网络”。
在清华同学冀卫卫(无线电系77级)的引荐下,陈大同与彼时的信息产业部曲维枝副部长见面,了解到行业的困境——拥有全球最多手机用户的中国,所有手机核心芯片都要从美欧进口。
手机核心芯片是最复杂的集成电路之一,不仅要求数千万门的超高集成度,还需要超低功耗,以满足长待机时间。
当时,国内缺少有半导体设计经验的工程师,高端人才几乎没有。国内TD-SCDMA标准已经孕育5年,但产业发展却陷于瓶颈。无论是有“国字号”大唐电信背景的T3G,还是普天通信背景的凯明,没有一家能做出商用的TD-SCDMA核心芯片。国内3G的发展面临着“标准存在,芯片空缺”的尴尬境地。
基于“移动通信的大潮中,手机芯片市场规模将会是电脑数倍”的逻辑,对3G并不了解的陈大同,找到校友乔彭(清华电子系81级,美通无线公司和凌讯公司联合创始人),将方向定为研发3G手机核心芯片。此后,陈大同回到硅谷招兵买马,找到了当时在MobileLink负责开发2G手机核心芯片的武平,还有清华电子系校友卢斌、谢飞、康一和赵彤等;同时在上海招了50-60个工程师。
就在清华校友风云际会的相遇中,展讯于2001年4月正式成立了,创始人为陈大同(CTO)、武平(CEO)、冀晋(清华无线电系77级)、范仁勇(南京大学78级)、张翔(浙江大学,2004年辞职)。
当时正值互联网泡沫破裂之后,直到2001年6月,武平才拿到台湾富鑫和联发科董事长蔡明介的第一轮投资650万美元,代价则是过半的股份。
融了外资的展讯通信,注册在开曼群岛。持股被稀释,也为武平此后丧失展讯控制权,退出后转向投资埋下了伏笔。
彼时,创业团队的股权问题难以解决。因为当时的法律规定,以知识产权入股,经过专业评估后最多只能占到15%。显然,这个比例无法有效吸引大量高端人才的加盟。不过,进取的展讯依然于2003年推出了芯片产品。
此时,展讯的竞争对手,都是德州仪器、摩托罗拉、西门子、飞利浦等大鳄,很难接到诺基亚、爱立信、摩托罗拉等国际大品牌的订单。不过,国内有大把毫无技术和经验却希望生产手机的厂商,展讯可以为之提供从芯片到软件,再到印刷电路板和机壳设计、认证测试的一整套“整体解决方案”,成为“山寨”手机的贴牌生产商。展讯与早期的闻泰科技之间的合作就是典型案例。
值得一提的是,投资展讯的联发科,后来成为了展讯最大的竞争对手,其更注重市场和客户开发,打法凶猛,几乎包揽了中国内地的山寨机市场。
2007年展讯登陆纳斯达克,并于2013年在赵伟国的操刀下,被清华紫光收购(图1)。

(点击可查看大图)
师兄投师弟:半导体“圈子”的循环创富
除了陈大同、武平,其他在硅谷创业的清华师兄弟也在芯片圈前赴后继,因“师兄投师弟”而受益的例子数见不鲜。兆易创新的朱一明就是其中代表。
1994年从清华硕士毕业后,朱一明在清华的博士学习只持续了一半,就进入纽约州立大学分校电子工程专业深造。在美国博士读了一半,创业的激情又让朱一明去了硅谷,后在硅谷单片系统技术公司(MST)从事储存器芯片开发工作多年。
2004年前后,储存器市场被美国和日本企业所垄断。做储存器,意味着要做相关芯片设计,而存储芯片一直都是国内半导体痛点。“中国已经是世界上最大的集成电路市场,但是没有一家自己的存储器设计企业,90%以上的芯片都依赖进口。”看好国内市场的朱一明,坚定地回国创业。
幸运的是,在清华校友圈子的助力下,朱一明的融资要比想象中容易许多。
早在2001年,清华大学从事高新科技创业的校友就在硅谷创立一个组织TEG(即后来的TEEC,清华企业家协会),专门为清华大学毕业的潜在企业家提供扶持。朱一明找到了他的学长、TEEC发起人之一李军,用储存设计方案得到了第一笔10万美元的创业资金。在李军介绍下,朱一明又认识了时任清华科技园创业投资副总经理的83级校友薛军。薛军承诺帮朱一明募集到100万美元的启动资金。他找到了工物系80级校友罗茁。罗茁当时是清华科技园孵化器有限公司总经理,欣然答应投资200万元。此外,电子系81级的邓锋投资了5万美元,李军等人的基金投了10万美元……最终,朱一明融资到92万美元。
有了这笔钱,2005年,朱一明回国创办兆易创新,成功研发了国内第一颗移动高速存储芯片,成为国内第一家大规模量产主流存储器的公司。2016年,兆易创新登陆A股,发行价23.26元/股,上市后连续18个一字涨停,开板价174.99元/股,以中1签净赚15万元成为当年的“打新王”。
当朱一明站上资本舞台的中央之后,又接力扶持了下一位清华同门。2018年,兆易创新以17亿元,溢价19倍,收购了光学指纹识别芯片商思立微,后者是清华校友程泰毅(电子系90级)创办的企业。
从实业到投资:时代的掣肘成为一种召唤
从硅谷创业,到回国展业,这群最早的半导体市场化拓荒者,因为行业特殊性,创业难免与国家发展、政策导向交织在一起,跟随时代浪潮翻滚、推进。
中国半导体行业的发展分为四个阶段:1958-1979年的封闭发展期;1979-2000年的艰难转型期;2000-2014年市场主导的野蛮生长期;2014年以来,政府与市场共同推动的高速发展期。
对应于此,芯片投资领域经历过三轮热潮,分别是2005年前后中国市场美元VC兴起带动的海归创业潮,2009年创业板开闸后人民币基金推动的半导体创业热,2014年国家大基金成立后,政府资金以市场化姿态入场带来的行业大发展。
而最早一批清华半导体创业者,也跟随时代浪潮进入投资赛道。如先后创立了豪威科技、展讯的陈大同,加入了北极光创投,担任合伙人,而后又陆续成立了自己的投资管理机构——华山资本、华创资本、元禾璞华(表4)。

毕业于清华电子工程系的邓峰创立的北极光创投,是清华创业企业的一个重要孵化平台。2001年,邓峰参与创建的防火墙软件Netscreen在纳斯达克上市,2004年Netscreen以42亿美元价格被Juniper Networks并购。
2005年,邓峰带着第一桶金回国成立北极光创投,并将基地设在了清华科技园。他最初投资的几家公司创始人,大多是自己的清华校友和硅谷朋友,最典型的是陈大同。
陈大同在硅谷工作期间同邓峰熟识,回国创办展讯后,2002年邓峰以个人投资进入展讯。2008年,陈大同退出展讯,加入北极光创投,成为合伙人。
和邓峰一起参与NetScreen创业的罗东平(电子系88级),2006年从硅谷回国创立了做网络安全产品的山石网科。既是清华师兄弟又同是NetScreen的战友,邓锋看好山石网科的团队,北极光于2007年成为支持山石网科的第一家投资机构。
这笔投资当然有感性和情怀的一面。因为邓锋在投资之初就意识到,“从理性上判断,这笔投资一定会很漫长”。12年后,山石网科于2019年9月30日登陆科创板,也印证了邓锋的判断。北极光创投最初的1500万美元已经通过老股退出,实现数倍现金回报,在企业上市后仍持有超过18亿元未兑付的账面回报。
而在北极光创投完成了从创业者到职业投资人的过渡后,陈大同在2009年成为中投公司一只海外高科技投资基金的管理人,和同样是企业家出身的校友杨镭创办了基金管理公司华山资本。
在创业与投资的圈子裂变中,那些最开始具有技术功底和国际视野,并熟稔风投游戏规则的大佬们,最终选择了资本赛道。而投资也成为清华系芯片圈不断壮大的纽带。
国家大基金的主攻手
凭借在半导体行业的深耕,和大基金联手,是这些清华投资人的一大特点。
陈大同继创立VC机构华山资本后,与华登资本(1987年成立于硅谷,专注于全球电子产业链、尤其是半导体产业投资)、清华控股合作,成立了华创投资,受托管理北京市集成电路产业基金在封装测试部分的基金。如今,华创投资已更名为璞华资本。
2018年9月,陈大同带领的璞华团队又与苏州元禾控股、大基金、江苏省政府投资基金等合作设立了元禾璞华(原名“元禾华创”)。元禾璞华首期基金规模为32.8亿元,专注于集成电路设计及相关应用的产业投资。
而武平主导的武岳峰资本,则揽获了国家大基金成为其LP。武岳峰资本成立于2011年,主要布局芯片领域,目前已成立10余只子基金,管理规模达30多亿美元。仅在清华系芯片公司中,武岳峰资本就投资了兆易创新、闻泰科技、北京君正、博通集成等明星上市企业,以及2020年2月上市的国内IC设计巨头瑞芯微、半导体硅片生产商沪硅产业、消费类电子芯片平台型公司翱捷科技(冲刺科创板),此外还投资了纵慧芯光、英韧科技等初创型企业,仅上市公司部分持股市值超过200亿元(表5)。

2015年12月,武岳峰资本等机构以约8亿美元的价格,完成了对美国DRAM芯片设计公司芯成半导体(ISSI)的整体收购和私有化,收购主体为北京矽成。
ISSI主营高集成密度、高性能品质、高经济价值的集成电路存储芯片及模拟芯片,产品覆盖汽车及工业级应用。其存储芯片产品在DRAM、SRAM(静态随机存取存储器)领域保持全球领先地位。
值得一提的是,此后接盘ISSI的仍然是清华校友。2017年2月,上市不足一个月的兆易创新发布交易方案,拟发行股份,以65亿元收购北京矽成100%股权,但是该并购一直未获核准。5个多月后,兆易创新宣布停止收购。而此前竞购豪威科技失手的清华校友——北京君正的刘强,这次没有错过。2018年11月,北京君正以26.4亿元,间接收购了北京矽成51.59%的股权。时隔一年后,2019年11月,北京君正收购ISSI的申请获得了美国外资投资委员会(CFIUS)的审批,价格为72亿元。
一二级市场获得千亿融资
清华系创业者与投资者的交会,再叠加大基金的青睐、二级市场的热捧,使得近年清华系芯片公司在融资上日益从容。大基金一期成立时,约1/3的资金流向了清华系公司。
截至2018年底,大基金第一期投资基本完毕,投资总金额约1047亿元,其中,芯片制造领域投资规模最大,达到500.14亿元,占比47.8%;其次是IC设计领域,投资达到205.9亿元,占比19.7%(图2)。投资额最高的公司,要数IC制造领域的长江存储,投资金额达到190亿元,持股比例达到49.22%。大基金对IC设计为主的紫光集团的支持力度同样很大,承诺5年内投资超过100亿元。

从国信证券的统计看,仅仅对清华系公司,大基金累计投入已超过300亿元(表6)。大基金二期预计募资超过2000亿元,并明确对刻蚀机、薄膜设备、测试设备、清洗设备等领域已有布局的企业提供强有力的支持。这或许意味着,盛美半导体等清华系芯片公司有进一步获得注资的机会。

近几年,芯片股概念火爆,相关公司市值暴涨,也为再融资打开了绿色通道。新财富统计显示,在二级市场,清华系芯片公司IPO融资和股权再融资额共达到668.04亿元(表7)。这意味着,仅仅从一二级市场,9家清华系芯片上市公司的股权类融资就已经超过了1000亿元。

在国产替代升级的道路上,清华系公司充分利用自身的资金、人脉资源,艰难破冰。资本市场亦给予它们丰厚回馈。韦尔股份虞仁荣、闻泰科技张学政、紫光集团赵伟国、兆易创新朱一明等清华系芯片公司实控人被推上新财富500富人榜单。其中,虞仁荣、张学政凭借500%和344%的财富增速,分别收获了493亿元、179.5亿元的身家,成为2020中国财富最快成长50人中的第一名和第三名(表8)。

05、距离世界一流有多远?
A股投资者对中国芯片产业未来征途的乐观,给予了清华系芯片公司更好的融资环境,助其充实了资本实力。
国务院发布的数据显示,2019年中国芯片自给率仅为30%左右,而目标是2025年达到70%。
资本和市场虽给出了方向,然而,技术能否真正成功升级迭代却难言乐观。虽然清华系芯片公司在国内属于龙头,且通过圈内互助蔚然成长,但从产业链地位到市值规模,再到营收净利润的表现,其与世界一流芯片企业之间,还存在鸿沟需要跨越。
产业链地位悬殊
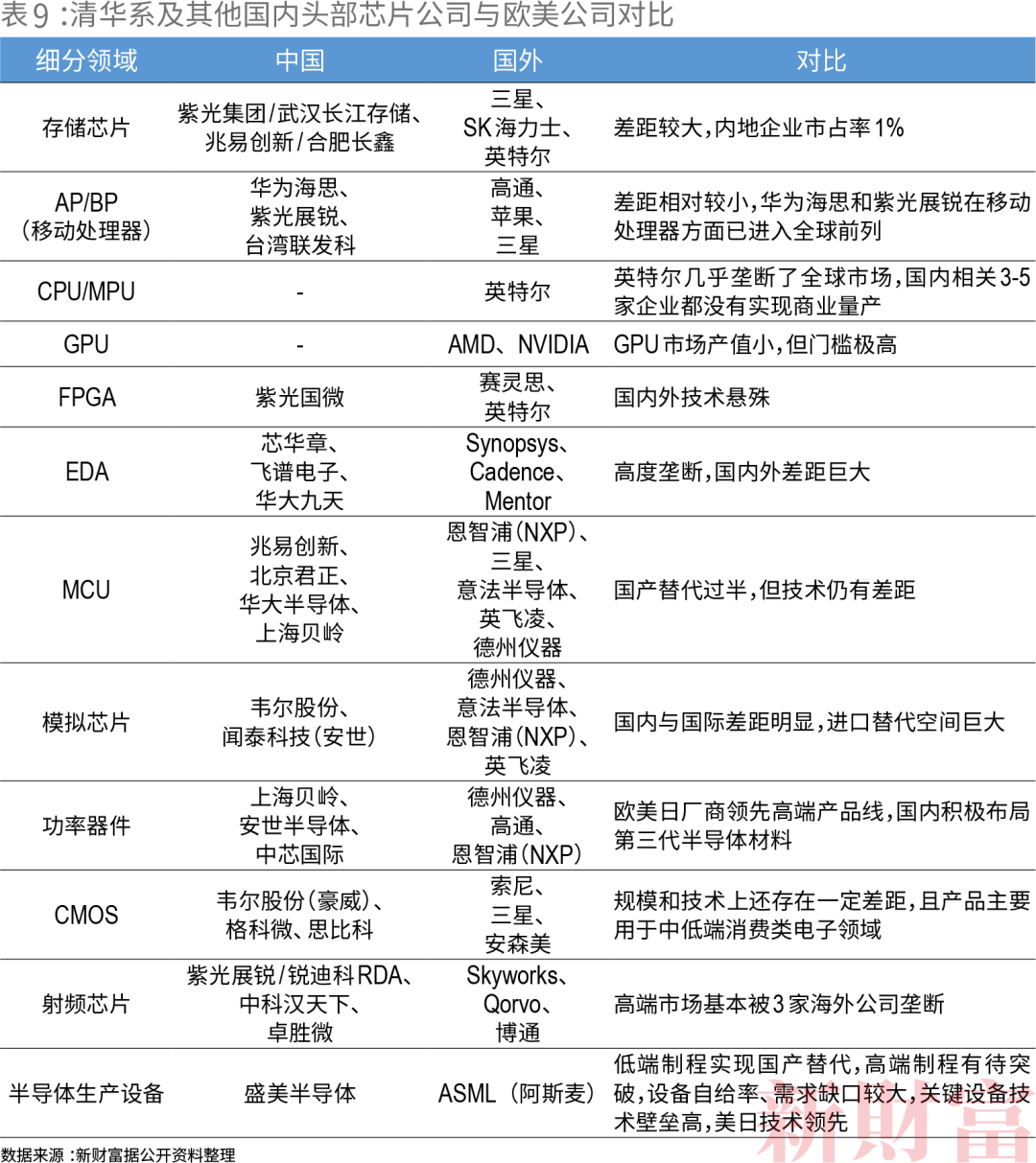
以清华系表现最为优异的IC设计领域为例,除了AP/BP(移动处理器)差距相对不大外,其他几个核心细分领域技术差距依然悬殊,市场基本被国外巨头垄断,国内产品主要应用于中低端市场(表9)。

清华系公司与海外同行的差距,也间接体现了中国芯片圈的整体短板。根据中金公司的研报,随着进口替代需求升温,几乎所有的半导体品类中,都涌现出了一批中国企业,虽然大部分企业在技术和市场份额上与美国公司差距都还较大,但其存在本身,已为中国缩短差距提供了可能性。
从芯片品类来看,目前国产芯片在分立器件、传感器、无线通讯芯片、应用处理器等细分领域已有所突破,全球市场份额超过5%;但在CPU、GPU、FPGA、存储器等领域仍几近空白,目前国产化率接近于零。
营收37倍、净利66倍:清华系被美股芯片公司碾压
产业链上相对孱弱的地位,也决定了清华系芯片公司的基本面。我们且以清华芯片圈目前已诞生的10家上市公司为观察样本。
其中,营收、净利润居于前二的公司为闻泰科技、韦尔股份,2019年以来,它们股价双双大涨,目前市值均已超过1000亿元,韦尔股份更是已超过2000亿元(表10)。

这两家A股最炙手可热的芯片公司,都是并购驱动增长。尤其是闻泰科技,费尽周折以300多亿元拿下安世半导体,后者在汽车功率半导体领域市占率全球第一,成功从手机代工商转型半导体公司(详见新财富2020年8月号文章《芯贵闻泰 重注逆袭》)。2019年安世半导体并表后,闻泰科技净利润从0.72亿元同比增长18倍至13.79亿元。
清华电子系另一著名校友——赵伟国,同样以擅长资本运作而闻名。赵伟国2010年相继出任紫光集团总经理、董事长,2013年6月兼任紫光集团母公司清华控股高级副总裁,此后开启了一系列并购。
2013年,紫光集团斥资17.8亿美元收购展讯,2014年又斥资9.1亿美元收购了物联网芯片设计公司锐迪科。2015年5月,紫光股份(紫光集团子公司)再次大手笔以25亿美元接手新华三集团51%股权,新华三集团是惠普的中国业务。2015年,紫光集团更是抛出了一个庞大的收购计划,拟以230亿美元收购美光科技。美光科技是美国的DRAM、NAND闪存、CMOS芯片设计企业,还有自己的晶圆制造厂。由于美国严格的审查,最终交易被否。2020年6月,紫光国微(紫光集团子公司)抛出180亿元并购法国Linxens(智能安全芯片公司)的方案,被证监会按下“暂停键”。
如今,受制于外部环境的剧烈变化,再想复制“买买买代替研发”的路径,去并购海外优质稀缺的半导体标的已经很难。赵伟国曾将并购的橄榄枝抛向过台积电,但郭台铭曾对此公开称,赵伟国不过是一个炒股的投资者,怎么能去问台积电董事长张忠谋、一个世界半导体教父,公司多少钱要卖!“不是你今天用钱就可以买的”。
抛开这些并购驱动型的公司,内生生长的清华系芯片公司整体体量偏小,如兆易创新、紫光国微的营收维持在30亿元左右,净利润在4-6亿元左右。IC设备龙头盛美股份营收7.57亿元,净利润仅1.35亿元。因为闻泰科技、韦尔股份与其他公司差距过大,中位数更能反映清华系芯片上市公司的实际盈利能力:这10家公司的营收中位数为23.42亿元,净利润中位数为3.8亿元。
而美股前十大芯片公司(按营收排序)的营收、净利润中位数分别达到877.69亿元、251.4亿元,是清华系公司营收的37倍、净利润的66倍(表11)。

盈利能力方面,清华系芯片公司与美股芯片公司毛利率同样差距较大。
高通、德州仪器的毛利率均在60%以上,美股前10大芯片公司毛利率的中游水平都处于50%之上。而清华系芯片公司的毛利率中游水平居于36%左右。
如以“性价比取胜”的格科微,毛利率只有26%。为了获得市场份额,在产品性能与同行几乎无差异的情况下,赵立新将成本降至其他公司的一半,这样的竞争力让格科微营收规模迅速扩张,目前在全球图像传感器市场排名第八。
巨大的出货量导致格科微近几年的收入增长较快,但净利润却不高:2017-2019年,其归母净利润分别为-871.7万元、5亿元和3.59亿元,2020年1-3月,其净利润为1.97亿元。在中低端市场的激烈竞争,带来了高企的负债和存货,招股书显示,格科微2020年一季度的有息负债达到17.7亿元,存货高达15.5亿元。
相比之下,卓胜微毛利率最高,达到52.47%,为格科微的2倍。
卓胜微的成功之处,在于已启动技术国产替代的进程。手机射频前端,尤其是射频滤波器领域,一直是国内手机产业链的短板,高端市场的BAW滤波器(体声波技术)市场基本被Skyworks等少数几家国外厂商垄断,其他厂商只占3%左右。卓胜微从2019年开始大批量生产SAW滤波器(声表面波技术),尤其是华为被制裁以后,其进一步加快了国产替代进程。2020年1月1日至11月17日,卓胜微股价涨幅达到140.7%;而2019年6月上市至今,其股价高涨了27倍。
若以市值来衡量,9家(紫光国微、韦尔股份、北京君正、兆易创新、博通集成、卓胜微、格科微、盛美股份、闻泰科技)清华系芯片上市公司的市值(含已过会公司的估值)合计达到6471.45亿元,只有台积电市值的1/8。
即便再加上巨头中芯国际、华虹半导体和上海贝岭这种国家队,它们总体量仍然只有台积电的1/3(图3)。

相对较低的毛利率和市值规模,间接制约着清华系芯片企业的竞争力及发展空间。我们且来看看美国芯片企业竞争力如何形成。
根据SIA数据,2019年美国在全球半导体行业的市场份额高达47%,并在EDA软件、IP、半导体设备、芯片设计等产业链环节处于领先地位。这种领导力来自于“高利润+高研发投入+全球化布局”的商业模式。
根据中金公司测算,2019年美国半导体行业毛利润超过1200 亿美元,毛利率高达 54%,而研发投入更是高达 400亿美元,研发费用率达到18%。高营收带来高毛利,令企业可以实现高强度研发投入,提升技术壁垒,从而攫取更多市场份额,并获取高毛利,形成良性循环(图4)。

正因如此,英特尔、英伟达、AMD 等公司可以长期保持在全球的技术领导力,抢夺具有潜力的新兴市场空间。根据SIA和WSTS数据,在中国,美国半导体公司的市场占有率达到48%,2019年高通、Microchip、美光、Qorvo等大厂在中国市场的收入占比均超过50%。
在寡头式垄断的各细分领域中,市值及基本面均不足的清华系公司要带领国产芯片分一杯羹,难度可想而知。不过,它们没有选择,只能继续往前。
升级进行时:从中低端转向高端,由设计试水制造
一般而言,新芯片推出时,率先推出产品的厂家在市场上具有较高的定价权,毛利率较高;等同类产品推向市场后,其毛利空间将会被压缩;产品一旦更新换代,价格下降的速度就会更加明显。
即使毛利率最高的卓胜微,尚且在中低市场充分竞争,其他清华系芯片公司也难逃这个现状。由中低端向高端市场转型、突破,是清华系乃至国内半导体公司绕不开的问题。这其中重要途径还是并购。
在并购豪威科技之前,市场对于韦尔股份的商业模式是否“分销为主,设计为辅”的争论一直不断。招股书显示,2016年,其半导体设计业务营收7.11亿元,分销业务收入达到14.41亿元,接近前者两倍。为证明自身具有“原厂”持续性和竞争力的江湖地位,韦尔股份向上游延伸,2018-2019年成功收购了豪威科技和思比科,成为本土集成电路设计龙头企业。
当中低端市场饱和时,另一个转型途径则是向下游的制造环节延伸。例如毛利率偏低的格科微,计划招股募资63.76亿元兴建12英寸的晶圆厂,由原来的Fabless(无工厂芯片供应商)模式向Fab-Lite(轻晶圆厂)模式转变。作为标杆,代工厂台积电的毛利率高达46%,净利润率高达33%以上。
针对芯片产业的各个短板,在2014年《国家集成电路产业发展推进纲要》发布后,国家已分门别类做了布局。例如,中芯国际主攻高端逻辑芯片,紫光及长江存储器主攻3D NAND,合肥长鑫主攻DRAM,华虹主攻功率器件。这些年来,国内企业在很多细分行业已经逐步打破国际垄断,例如,2017年华虹推出的第三代Super junction(超结结构)技术,已经取得了阶段性成果;兆易创新的32位MCU芯片,性能上已经可以比肩全球顶尖的STM32(意法半导体开发)。
巨大差距的存在,正是巨大的产业投资和创业机会
无论是太过集中于IC设计领域,还是相对美国企业的低毛利率、低竞争力,清华系芯片企业的表现,都只是中国芯片业整体表现的一个侧影而已。
国内芯片企业在细分领域的国际竞争力,从高到低的排序分别为:封装>芯片设计>芯片制造>晶圆光刻机和EDA。
美国对中国芯片的“围堵”,以及中美芯片产业巨大差距的存在,对国内芯片企业而言更多是机会。进口产品出现空档,无疑将倒逼国产厂商研发高端产品。中国半导体产业链最大的优势在于门类覆盖全、政府投入强度大,此外,资源匹配度和社会组织的灵活性,也是一大优势。
从半导体产业的四大部分来看,中国在材料设备领域全线落后;制造方面落后一到两代,也就是5年到10年;设计方面低端可以迎敌,高端仍落后;只有封测方面已经赶上,处于第一阵营。
而外部对于中国芯片需求的围追堵截下,全球半导体价值链可能面临巨大变化。据波士顿咨询公司预测,在中美贸易摩擦维持现状的情景下,未来2-3 年内,美国半导体的全球市占率将从2018年的48%下降至40%,其市场份额将主要流向中国(+4%)、韩国(+2%)、 日本(+1%),中国半导体的自给率也将从2018年的14%上升至25%。而在“中美贸易摩擦继续升级”的假设下,未来2-3 年内,美国半导体的全球份额将下降至30%,中国市占率将上升至10%,韩国将上升至31%,日本将上升至13%,中国半导体自给率也将上升至40%(图5)。

近5年来,中国在芯片产业的大量投入已取得显著成效。2019年,中国内地芯片产业销售额同比增长10%,是唯一实现正增长的地区,与此对比,欧洲下降2%,中国台湾地区下降3%,美国下降9%,日本下降24%,韩国下降32%(图6)。

由于人工智能和物联网的兴起,芯片进入了一轮爆发期,再加上供给受限,往后20年,预计芯片在中国仍是朝阳产业。以清华系为代表的中国芯片企业,无疑凝聚了市场最焦灼的目光和期待,它们何时才能成长为与整个国家产业实力相匹配的巨头?
声明:证券时报力求信息真实、准确,文章提及内容仅供参考,不构成实质性投资建议,据此操作风险自担。
证券时报APP
微信公众号