原标题:深夜惊雷!昔日大白马惨遭苹果“踢群”,超100亿营收告吹!曾多次否认,股价暴跌54%,数十万股民懵了!交易所紧急关注
刚刚,实锤了!欧菲光真的被踢出了苹果供应链。
深交所火速发出了关注函……
欧菲光被“苹果”退群
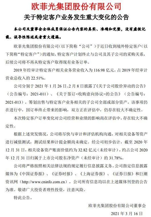
3月16日晚间,欧菲光公告称,公司于近日收到境外特定客户(以下简称“特定客户”)的通知,特定客户计划终止与公司及其子公司的采购关系,后续公司将不再从特定客户取得现有业务订单。

根据公告显示,2019年经审计特定客户相关业务营业收入为116.98亿元,占2019年经审计营业总收入的22.51%。
根据欧菲光2019年报显示,该客户是欧菲光2019年的第二大客户。

2020年10月底,欧菲光在一场策略会会议上表示,2019年前三大客户为华为32%、苹果20%和小米19%。
同时,欧菲光在公告中也表示,公司正在筹划出售与特定客户业务相关的子公司全部或部分资产。正好与今年2月与闻泰科技签署的苹果资产转让协议相吻合。
因此,可以确定欧菲光此次公告的境外特定客户就是指的是苹果。
多次传闻被剔除苹果供应链
公司均否认
自去年7月,欧菲光被美国商务部工业和安全局列入实体清单之后,有关欧菲光被剔除出苹果供应链的传闻被传得沸沸扬扬,公司在不断否认相关传言的同时,又再今年2月出售了“果链”中的核心资产。
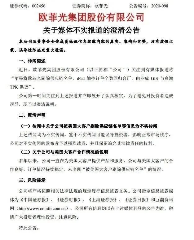
去年9月,有境外媒体报道称,欧菲光已被踢出苹果供应链,造成其股价大跌。随之而来的传言还有“蓝思科技接手欧菲光的业务,进入苹果供应链”等。
第二天,欧菲光股价跌停。随后,欧菲光发布午间公告称,传闻中关于公司被美国大客户剔除供应链名单等信息为不实传闻。并表示与美国大客户的合作一直很好。

在接下来的策略会上,欧菲光表示,苹果在2020年的二季度和三季度都在加单,现在订单持续稳定,且份额持续提高。同时其透露,欧菲光在苹果份额、沟通进程、内部良率、产能利用率的提高速度都在加快。
出售百亿苹果资产
闻泰科技成最大受益者
在上述策略会上,欧菲光还表示,因为华为的高端机受影响,2020年1—9月,苹果已成为第一大客户,占比28%,华为27%左右、小米23%。
很快,事情到了2021年就出现了巨大变化。1月底,市场传出欧菲光将把苹果业务出售给蓝思科技。该消息造成了欧菲光股价的进一步下挫。
接着,2021年2月,欧菲光正式揭晓谜底,将资产总值超100亿的苹果业务卖给了闻泰科技,具体交易金额至今尚未透露。
如果闻泰科技借助这部分资产顺利得以进入苹果供应链的话,这将意味着闻泰科技的营收将每年增厚超100亿。
昔日600亿苹果大白马腰斩
近36万股民今夜无眠
伴随着不断被传闻剔除出“果链”,欧菲光的股价也一路下行。
截至目前,欧菲光的股价自2020年7月的高点,已经跌去了54.5%,最高跌幅超过62%。曾经630亿的大白马的最新市值也仅剩273亿元。

3月16日,欧菲光确认被剔除出苹果供应链之后,投资者炸锅了。
有股民朋友表示,事实证明之前的谣言都是真的。还有股民表示,幸亏没有听公司的澄清,不然真的要亏光了。


还有不少股民朋友认为,3月17日开盘,欧菲光将迎来几个跌停。



但是也有股民朋友认为,要跌16日早跌了,现在利空出尽了。


截至2021年3月10日,欧菲光仍有近36万股东持有该股票。

私募大佬也“踩雷”
3月16日,不仅中小股东无眠,还有不少机构大佬也要无眠了。
根据欧菲光2020年三季报显示,截至三季末,两只基金虽然进行了减持,但仍位列前十大股东之列。
其中最惨的是,知名私募大佬冯柳管理的高毅邻山1号远望私募基金,刚刚增持了1780万股,成为第八大股东。
以2020年二季度的最低价13.24元计算,截至目前,如果冯柳一直持有欧菲光股票的话,亏超将超过20%。
深交所火速下发关注函
欧菲光一反常态,确认自己被苹果“退群”之后,不到两个小时,深交所就火速出手了。
3月16日晚间,深交所紧急下发关注函,要求欧菲光补充披露境外特定客户计划终止采购关系的时间、目前与该特定客户相关的订单情况;请公司自查核实关于订单变化情况的信息披露是否及时。

关注函还提到,2021年2月8日,公司披露《关于签订<收购意向协议>的公告》称,公司拟将所拥有的与向境外特定客户供应摄像头的相关业务资产转让(或出售)给闻泰科技。请公司补充披露上述交易目前的进展情况,并说明此次境外特定客户终止采购关系事项对上述交易的影响。
除此之外,深交所还要求详细说明相关设备等资产减值测试的过程和方法,并自查此前的2020年业绩快报是否有不准确的地方。
简单来说,深交所需要欧菲光回答,什么时候知道自己被“踢群”的,有没有信息不及时披露的情况;卖苹果业务的交易进行到哪一步了;业务都卖了,为啥还要计提相关资产减值等。
声明:证券时报力求信息真实、准确,文章提及内容仅供参考,不构成实质性投资建议,据此操作风险自担。
证券时报APP
微信公众号