原标题:什么情况!A股刚反弹,又有大杀器!美债风暴来袭:港股大跳水,腾讯一度闪崩7%…
今天周五,市场的盘面依旧热闹。A股刚刚反弹了两三天,大杀器又来了。
A股刚刚收盘,港股就大跳水
3月12日,两市股指全线高开,随后震荡回落走低,深成指、创业板指跌幅一度超1%,盘中再度拉升,午后维持窄幅震荡态势。两市板块走势分化,电力、环保等板块强势拉升,成交量仍较为低迷,北向资金午后小幅净流入。
截至收盘,沪指涨0.47%报3453.08点,深成指涨0.22%报13897.03点,创业板指涨0.37%报2756.81点,两市合计成交8170亿元,北向资金净流入8.27亿元。

不过就在A股收盘之后没多久,利空消息来了,十年期美债收益率突破1.6%。随后,美股股指期货、港股纷纷跳水。



经过春节后白马股的暴跌,大家都知道十年期美债收益率的威力了,管清友老师曾经分析过,美国十年期国债收益率是是全球资产定价的锚,它加速上升,势必会影响到全球资产,会影响到美国股市,甚至影响到中国股市。甚至可以说,它对中国股市的影响,远比对美国股市的影响大。原因很简单,2019年以来中国牛市一个显著特征是头部化,而头部化的定价权牢牢地掌握在境外的资金手里。大家可以去查查龙头A股公司的外资持仓比重,我们搞金融开放、沪港通、深港通,导致大量的境外资金从香港市场进入沪深两市,这些外资一般都是买龙头。聪明的“北向资金”买、国内机构又会跟着买。去年我们谈争夺港股定价权,现在看来A股定价权恐怕都没有完全抓牢。
十年期美债收益率突破1.6%之后,港股迅速跳水,腾讯股价一度跌超7%,不过后面跌幅收窄了。


纳斯达克盘前也在跳水。

传京东正就收购国金证券股权谈判
国金证券秒涨停
据路透报道,京东正洽谈从国金证券最大股东买进其部分或所有持股,价值至少15亿美元,目标是为了强化金融服务事业。
从国金证券最大股东涌金集团买进股权的交易,将会是京东有史以来在中国金融市场中进行的最高金额的收购。
一名消息人士表示,“宝贵的证券执照是科技巨头将庞大线上流量转化为资金流和发展壮大的关键,否则他们得将这些流量引导至其他金融机构。”
目前涌金集团持有国金证券27%股权;两名直接知情人士表示,京东自去年底与国金证券的最大股东涌金集团洽商,寻求买进其持有的部分或全数国金证券股权。
消息一出!国金证券立马秒涨停。但很快打开涨停板。截至收盘,国金证券涨8.53%。

不过随后很快,国金证券董秘办正式回应“经公司向控股股东了解,确认该消息不实。就此次不实信息,公司将发布正式公告,一切信息以公司相关公告为准。公司保留对散布不实信息者追究法律责任的权力!”
值得关注的是,去年9月20日,国联证券曾拟换股吸收合并国金证券,不过最后交易告吹。
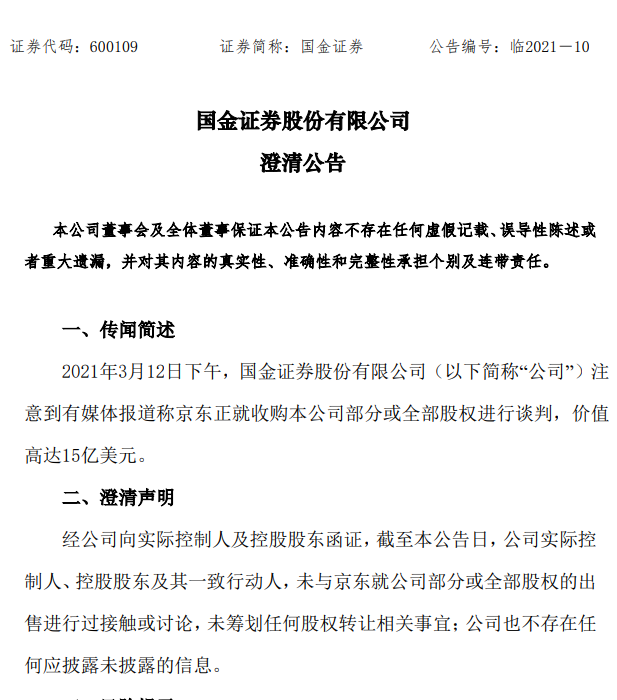
收盘后,国金证券澄清:经公司向实际控制人及控股股东函证,截至本公告日,公司实际控制人、控股股东及其一致行动人,未与京东就公司部分或全部股权的出售进行过接触或讨论,未筹划任何股权转让相关事宜;公司也不存在任何应披露未披露的信息。

半导体芯片股继续走低
汇顶科技跌停
今天的半导体板块表现不佳,汇顶科技跌停,晶方科技跌超7%。富瀚微跌超7%,安集科技、新洁能、立昂微、圣邦股份等纷纷走低。


消息面上,11日,中、美两国半导体行业协会宣布共同成立“中美半导体产业技术和贸易限制工作组”,将为中美两国半导体产业建立一个及时沟通的信息共享机制,交流有关出口管制、供应链安全、加密等技术和贸易限制等方面的政策。

结果在11日晚间,盘后就浇冷水了。晶方科技和汇顶科技的股东各自减持3%,合计套现20多亿。从股价上看,晶方科技股价从最高近乎腰斩了,汇顶科技从387元跌到今天115元,跌幅在70%左右,但股东们依然卖得坚决。
好了到周末了。祝大家周末愉快咯。
声明:证券时报力求信息真实、准确,文章提及内容仅供参考,不构成实质性投资建议,据此操作风险自担。
证券时报APP
微信公众号