.png)

原标题:中小股东"历史性胜利"!但斌狂点赞,3万亿茅台“大利好”,刚做了这个决定...
2月9日晚间,3万亿茅台又有大动作,被中小股东们纷纷点赞,称之为“极大利好”!
究竟发生了什么?我们来看看。
贵州茅台做了一个特殊的决定,8亿元款项不捐了
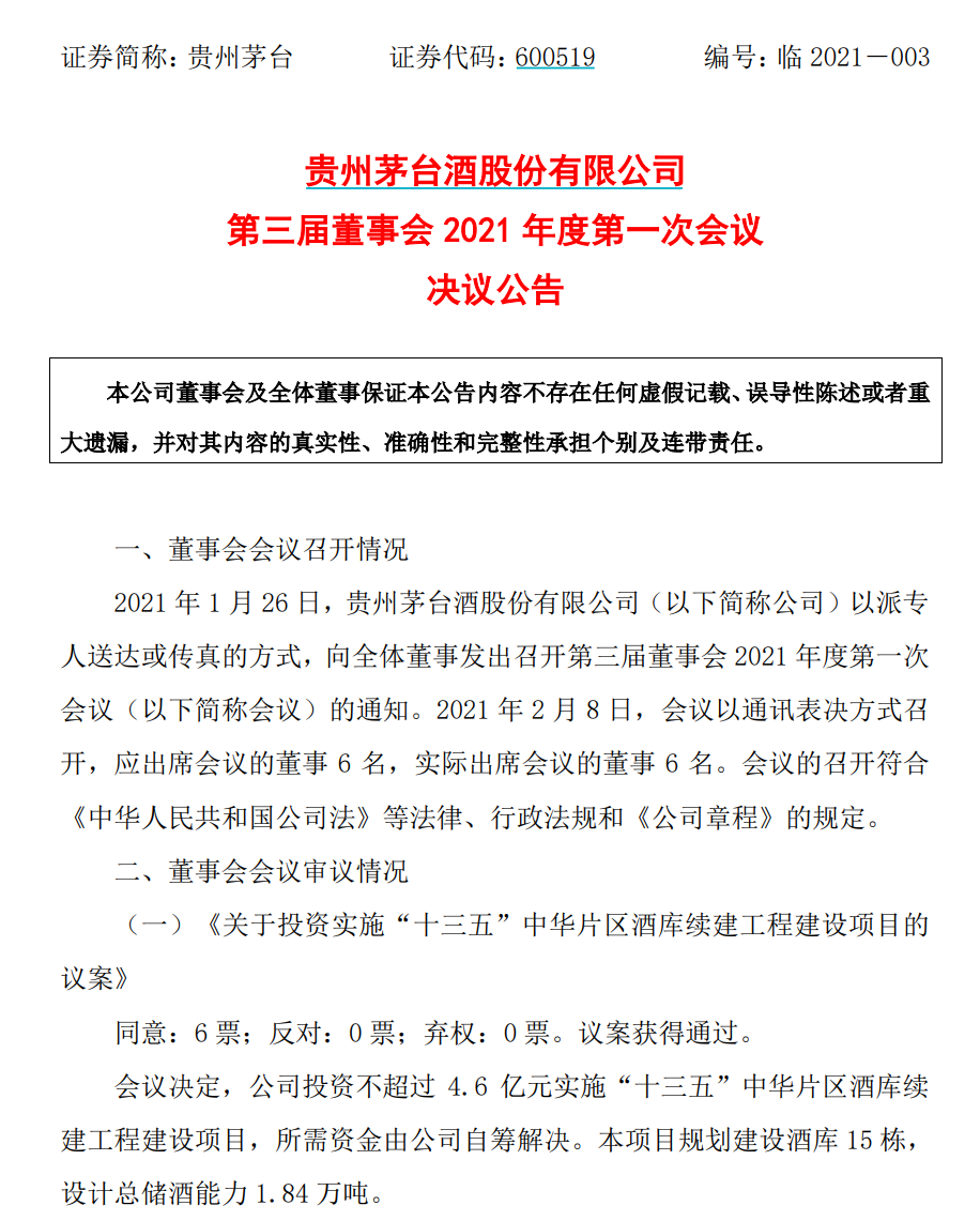
2月9日,贵州茅台公告,第三届董事会2021年度第一次决议通过,公司投资不超过4.6亿元实施“十三五”中华片区酒库续建工程建设项目,所需资金由公司自筹解决。本项目规划建设酒库15栋,设计总储酒能力1.84万吨。

这是茅台继“十三五”中华片区茅台酒技改工程项目之后的再一次大规模工程项目。“十三五”中华片区茅台酒技改工程项目是茅台产能双扩建工程之一,已于2017年12月28日启动施工,计划2020年全面建成投产。项目建成后,每年将新增6600吨茅台酒生产能力,使茅台酒的年基酒产能达到5.6万吨。
你以为这是茅台公告中最重要的内容?错,真正让中小股东点赞的是第八项议案!

公告显示,会议决定,公司终止以下四个捐赠事项:
一是公司控股子公司贵州茅台酒销售有限公司向贵州省见义勇为基金会捐资200万元;
二是公司向仁怀市人民政府捐资1200万元专项建设酒类火灾处置专业队;
三是公司向仁怀市人民政府捐资2.6亿元专项建设茅台镇骑龙1万吨生活污水处理厂;
四是公司向习水县人民政府捐资不超过5.46亿元专项建设习水县习新大道建设工程。
截至目前,公司未支付上述捐赠款项。
股民纷纷点赞
这份公告出来,网友纷纷点赞:中国的投资者非常了不起!为这种变革,茅台的空间豁然开朗!
但斌更是评论称,为@茅台900元真不算高 等茅粉的疾呼点赞,也为茅台高管汲取意见而点赞!希望共同努力,让公司越来越好!





背后发生了什么?捐赠程序惹争议
事件源于去年10月26日贵州茅台的一则公告。
当日,贵州茅台发布了“第三届董事会2020年第四次会议”的决议公告,公告中通过了6项议案,其中有4项与捐赠有关,均获董事会全票通过,捐赠金额合计高达8.2亿元。具体而言,贵州茅台给贵州省见义勇为基金捐资200万元、为建设酒类火灾处置专业队捐资1200万元、建设生活污水处理厂捐资2.6亿元以及为建设习水县习新大道捐资5.46亿元等。
“(贵州茅台)10月26号发的公告,我大概是27号晚间就向上交所发送了实名举报信,然后分别于11月2日与10日向证监会和国家信访局实名举报贵州茅台非法捐赠。”微博用户“ 茅台900元真不算高”称,上述公告发出后,其曾两次致电贵州茅台董秘办质疑上述捐赠的合法性依据,但均未获得具有说服力的回应。
在上述投资者看来,贵州茅台最新的公司章程(2018年9月29日颁布)第六章董事会第一百一十四条规定:“公司设董事会,对股东大会负责”,董事会具有召集股东大会、决定公司的经营计划和投资方案、制订公司的财务预决算报告等职权,但并没有“决定捐赠议案”的权利,也即董事会没有获得股东大会可以决定捐赠的授权,因此擅自作出捐赠决定在程序上并不合规。
“相比投资,捐赠是更应慎重的一个重大决定!大股东茅台集团和它的一致行动人茅台技开公司只占贵州茅台酒股份有限公司60.2%的股权,因此你们在没有获得股东大会授权的前提下无权代替其它40%的股东做主擅自捐赠!”“ 茅台900元真不算高”曾在其11月1日发布的一则微博中直言,“捐赠是不以盈利为目的、完全的无偿支出,本金无偿的捐赠出去,那就是相当于净利润直接减少,这关乎到每一位投资者的利益。”

在贵州茅台公告后,“茅台时空”第一时间发布文章,该文声称这是“茅台一项值得称道的决策”,尊重中小股东诉求、审慎决策程序。

“茅台时空”点评称,这一议案是对近几个月来,备受中小股东关注的捐赠议案所作出的重大调整。从公告字里行间亦可知悉,上述几笔捐款事实上并未捐出——从观察者角度看,来自股东的意见早已对茅台决策产生影响。
身为超大型国有支柱企业,茅台对国家、对地方的公益支持,多数股东并无异议,并将其作为茅台声誉、品牌管理的重要亮点。股东关切和关注的,想必超越利益的考量,对于当下国家发展重要节点之上,企业,尤其国有企业所肩负的政治责任与社会责任也有清晰认知。
茅台此番取消相关捐赠议案,并非是对其公益责任与理想的否定,恰恰相反,是需要从制度层面,与股东一起培育共识的土壤与基础。从常识来看,国有企业决策,再修正,必有一个不算短的讨论与审批过程——对此,更多股民也报以了包容与正面的评价。
让茅台发展越来越好,这是企业、政府与股民之间最大的公约数,也是一切讨论的基础。
对此,微博用户@茅台900元真不算高表示,感谢各位积极参与维权的茅台股东!这个初步的胜利属于大家!

声明:证券时报力求信息真实、准确,文章提及内容仅供参考,不构成实质性投资建议,据此操作风险自担。
证券时报APP
微信公众号