.png)

四川信托第三大股东宏达股份发布2020年度业绩预亏公告,预计2020年将亏损10.6亿元至15亿元。另外,宏达股份预计公司对四川信托2020年第四季度的投资收益和减值为-8亿元至-12亿元。在公布2020年业绩预亏消息后,今日宏达股份低开后股价一路下行,不停在-9.76%的跌停价附近徘徊,午后,宏达股份股价跌停,股价下跌9.76报1.85元。

宏达股份公告2020年业绩预亏
预计亏损10.6亿元至15亿元
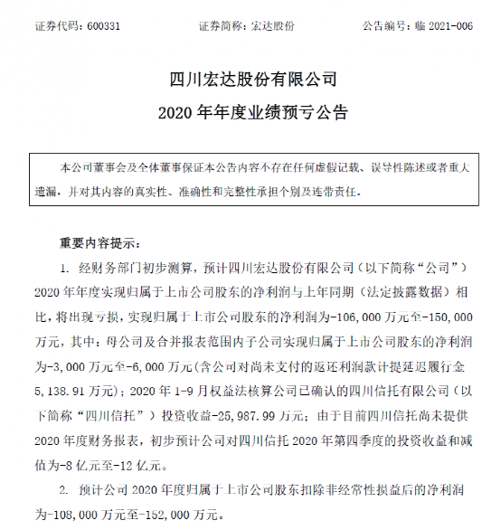
1月28日晚间,宏达股份发布了2020年年度业绩预亏公告。公告显示,经财务部门初步测算,宏达股份预计2020年年度实现归属于公司股东的净利润与上年同期相比,将出现亏损,实现归属于上市公司股东的净利润为-10.6亿元至-15亿元。另外,宏达股份预计公司2020年度归属于上市公司股东扣除非经常性损益后的净利润为-110.8亿元至-15.2亿元。

宏达股份表示,在公司主营业务方面, 2020年上半年受新冠疫情蔓延和宏观经济下行等因素影响,有色金属上游矿山开工不足,原料供应紧缺,锌精矿扣减加工费大幅下滑,生产装置开车负荷下降,产销量下降;同时锌产品消费低迷,价格下降,有色产品业绩同比出现较大幅度下滑。另外2020年其他产能大省受疫情影响开工不足,春耕保供促使磷复肥市场需求集中爆发,公司积极响应国家号召,及时调整资源配给,扩大装置负荷,精心组织生产,满负荷开车,磷酸盐系列产品、复合肥产销量、经济效益同比大幅提升。
宏达股份预计对四川信托2020年第四季度的
投资收益和减值为-8至-12亿元
而更令人关注的是四川信托的情况。作为四川信托第三大股东,目前宏达股份持有四川信托22.1605%股权。公告显示,截止2020年第三季度末,该项长期股权投资按权益法核算的账面价值为19.04亿元。
2020 年 12 月 22 日宏达股份收到中国银行保险监督管理委员会四川监管局《监管强制措施决定书》,2020年度,因四川信托违反审慎经营规则,需要整改,对公司实施审慎监管强制措施,限制公司参与四川信托经营管理的相关权利。同时2020年12月22日,四川信托已改组董事会,宏达股份在四川信托新一届董事会中未派有代表。公司将因此从2020年12月22日起公司对四川信托不再具有重大影响,按照《企业会计准则第22——金融工具的确认与计量》进行会计核算。
在转换之前,公司需要考虑四川信托的资产减值。目前,由于四川信托尚未提供2020年度财务报表,基于目前公司能够收集了解到的四川信托相关情况,公司初步判断对四川信托的股权投资减值,预计公司对四川信托2020年第四季度的投资收益和减值为-8亿元至-12亿元。
宏达股份称,目前,由于四川信托尚未提供2020年度财务报表,公司聘请的评估机构对四川信托长期股权投资减值的评估工作尚未正式开展,随着公司后期对四川信托情况的进一步了解和评估机构的估值,都有可能导致届时减值的具体金额超出本次公司初步判断的范围。公司对四川信托股权投资减值具体金额及对公司2020年度当期损益产生的影响金额尚难以准确计量,最终将以评估机构的评估结果和公司年度审计结果为准。
四川信托被实施管控
宏达股份参与经营管理的股东权利被限制
2020年12月22日,四川银保监局公告,监管部门发现,四川信托违反审慎经营规则,背离受托人职责定位,将部分固有贷款或信托资金违规用于相关股东及其关联方。在监管部门责令整改后,相关股东拒不归还违规占用的资金,严重危及该公司稳健运行,损害信托产品投资者和公司债权人合法权益。根据《中华人民共和国银行业监督管理法》和《信托公司股权管理暂行办法》有关规定,四川银保监局决定对四川宏达(集团)有限公司、四川宏达股份有限公司、四川濠吉食品(集团)有限责任公司、汇源集团有限公司采取监管强制措施,自2020年12月22日起,限制上述股东参与四川信托经营管理的相关股东权利,即不得行使包括股东(大)会召开请求权、表决权、提名权、提案权、处分权等权利。

四川银保监局表示,因四川宏达(集团)有限公司、四川宏达股份有限公司、四川濠吉食品(集团)有限责任公司、汇源集团有限公司等4名四川信托股东存在违反审慎经营规则情形,且在风险处置过程中拒不配合监管部门开展风险处置,其行为已严重危及四川信托的稳健运行,损害了信托产品投资者和公司债权人的合法权益,危害了金融秩序和社会稳定。四川银保监局依照《中华人民共和国银行业监督管理法》和《信托公司股权管理暂行办法》有关规定,对上述股东依法采取监管强制措施。
就在四川信托被宣布管控的当日,宏达股份发布公告,公司于2020年12月22日收到四川银保监局《监管强制措施决定书》。《决定书》显示,2019年以来,我局要求四川信托有限公司切实承担风险防范主体责任,做好风险防范化解工作,并下发金融监管意见书、开展监管约谈,指出四川信托有限公司存在信托项目资金被股东四川宏达股份有限公司及其关联方挪用的情形,要求限期整改。但四川信托有限公司和你单位拒不整改,不配合我局开展风险处置,四川信托有限公司相关行为已严重违反审慎经营规则。实施审慎监管强制措施决定:限制你单位参与四川信托有限公司经营管理的相关权利,包括股东大会召开请求权、表决权、提名权、提案权、处分权等。

声明:证券时报力求信息真实、准确,文章提及内容仅供参考,不构成实质性投资建议,据此操作风险自担。
证券时报APP
微信公众号