.png)

6000亿龙头继续快马加鞭!
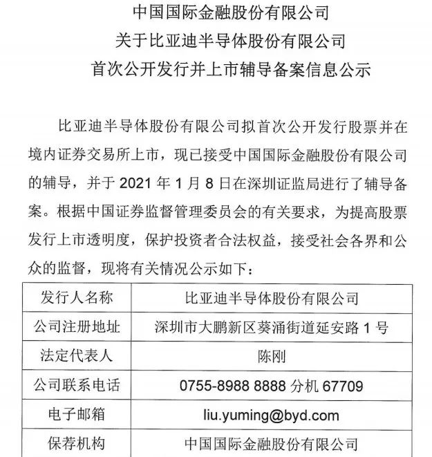
伴随着股价的高歌猛进,比亚迪近日动作频频:宣布启用全新的品牌LOGO、成立电池研究新公司、宣布分拆比亚迪半导体上市。最新消息显示,比亚迪半导体已接受中金公司IPO辅导,并于近日在深圳证监局完成了辅导备案。
在此之前,比亚迪半导体已完成了多轮融资,引入了红杉、小米等知名机构作为战投,投后估值已超100亿元。


比亚迪半导体估值已超100亿,红杉、小米都是它的股东
自2020年以来,比亚迪的股价持续攀升,2020年全年涨幅高达308%,今年年初以来累计涨幅也超过14%,A+H股最新市值逼近6000亿元,接近上汽集团、长城汽车两家车企市值之和。

伴随着市值的膨胀,比亚迪在资本运作方面,开启了大动作。2020年最后一天,比亚迪正式宣布,筹划比亚迪半导体分拆上市。比亚迪公告,公司董事会同意控股子公司比亚迪半导体筹划分拆上市事项,并授权公司及比亚迪半导体管理层启动分拆比亚迪半导体上市的前期筹备工作。
资料显示,在此之前,比亚迪半导体已完成多轮融资,引入了不少知名投资机构。
2020年4月15日,比亚迪公告称,公司通过下属子公司之间的股权转让和业务划转,完成了对全资子公司深圳比亚迪微电子有限公司的内部重组,并正式更名为比亚迪半导体。
在更名42天后,比亚迪半导体就引入了红杉资本中国基金、中金资本、国投创新等知名投资机构,完成A轮19亿元融资。
2个月后,比亚迪再次引入战投:2020年6月,比亚迪半导体获得A+轮融资,金额达8亿元,投资方包括SK集团、小米等机构。引入两轮战略投资者后,比亚迪半导体的投后估值已达102亿元。
比亚迪半导体部分股东持股情况

机构:比亚迪半导体分拆上市有三大意义
近年来,为推动半导体产业发展,尽快解决产业薄弱环节一批核心技术“卡脖子”问题,国家密集出台相关鼓励和支持政策。同时,受益于5G通讯技术推动人工智能、汽车电子等创新应用的发展,半导体市场规模持续扩大。
比亚迪半导体的分拆上市,受到市场的广泛关注。光大证券认为,比亚迪半导体分拆上市有以下三点意义:
经营层面:比亚迪半导体核心产品为新能源汽车功率半导体,目前以供应比亚迪新能源车为主。通过法人化、引入战略投资者以及上市,在保持公司控制权的基础上,强化比亚迪半导体独立经营,为品牌中性化和拓展体外销售奠定基础。
财务层面:半导体行业具有前期投入金额大、产能建设周期长等特点,需要企业在研发上持续投入。当前公司在动力电池、新能源汽车等领域已持续保持较高投入,公司财务费用和负债率相对承压。通过股权融资能缓解公司研发投入和财务融资压力,同时借助外部资本提升半导体业务的投入力度,加速市场份额扩张。
估值层面:随着新能源汽车时代来临以及国家对“卡脖子”核心技术自主化的重视,公司半导体业务的价值愈发凸显。通过分拆上市,半导体业务的价值将在资本市场中进行重估,其市场价值得以被充分挖掘,进而有望带动公司整体市值向上。
半导体概念股重回升势
2020年,受疫情、产能不足等因素影响,芯片缺货、涨价成为常态,不少企业按以往几倍的采购量恐慌性下单。然而,进入2021年,芯片行业的缺货潮仍然没有缓解的迹象。
在全球芯片“断供”的背景下,今年年初以来A股半导体板块重回升势。统计数据显示,年初至今A股半导体板块整体市值上升2500多亿元。其中,龙头股韦尔股份、晶方科技涨幅高达38%,北方华创、圣邦股份涨幅均超23%,通富微电涨幅接近20%,卓胜微涨幅也超过16%。

伴随着半导体概念股的上涨,半导体基金也王者归来。
Wind数据显示,开年半个月来,排名前20强的基金中,约有一半的基金产品重仓半导体,在去年下半年因重仓半导体被干翻的银河创新成长基金,年初至今的收益率已在全部主动权益类基金中位列第三名,重仓半导体的诺安和鑫基金,则在最近一周的排名中,以10.25%的收益位列第一名。

券商中国记者注意到,虽然去年关于半导体板块的争议颇多,但科技股在去年下半年遇冷后,以半导体为核心的科技板块,在逆向思维下成为今年许多基金经理关注的重点。
安信证券表示,根据SIA,2020年9、10月份,中国集成电路总规模增速高于全球,中国受益于经济复苏,在全球需求端中越来越重要;在供给端,受短期海外疫情影响生产以及长期对供应链安全的考量,国内外终端厂商转单意愿明显,国内设计、制造、封测三业景气度传导主线清晰。
声明:证券时报力求信息真实、准确,文章提及内容仅供参考,不构成实质性投资建议,据此操作风险自担。
证券时报APP
微信公众号