.png)

1月17日晚间,*ST平能发布公告,龙源电力拟换股吸收合并公司,实现A+H两地上市。经向深圳证券交易所申请,公司股票将于2021年1月18日开市起复牌。
截至15日收盘,龙源电力H股的最新股价为10.32港元/股,最新市值为829亿港元。

龙源电力拟换股吸并*ST平能
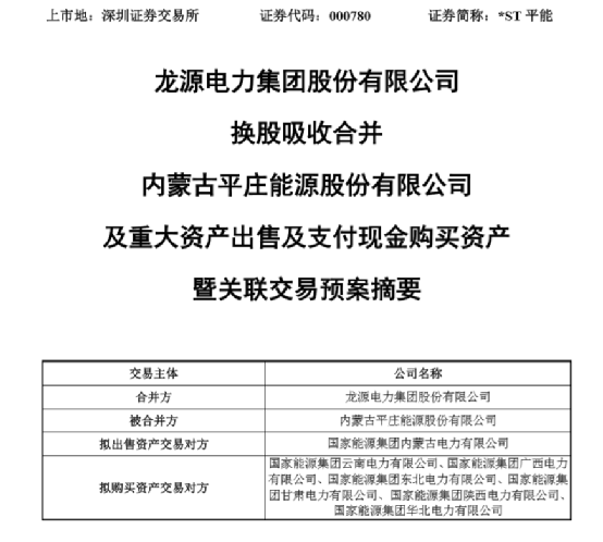
1月17日,*ST平能(000780.SZ)发布公告,龙源电力集团股份有限公司(简称“龙源电力”)拟换股吸收合并内蒙古平庄能源股份有限公司(简称“平庄能源”),同时平庄能源拟将全部或部分资产和负债出售给国家能源投资集团有限责任公司(简称“国家能源集团”)全资子公司国家能源集团内蒙古电力有限公司或其子公司,且龙源电力拟以现金购买国家能源集团其他下属公司持有的部分新能源业务资产。公司股票将于2021年1月18日开市起复牌。



本次交易由换股吸收合并与资产出售及现金购买三部分组成。龙源电力通过向平庄能源全体换股股东以发行A股股票换股吸收合并平庄能源。本次合并完成后,平庄能源将终止上市,并最终注销法人资格。龙源电力的原内资股及为本次吸收合并发行的A股股份将申请在深交所主板上市流通。
龙源电力本次A股发行价格为11.42元/股。若龙源电力自定价基准日起至换股实施日(包括首尾两日)发生派送现金股利、股票股利、资本公积转增股本、配股等除权除息事项,则上述发行价格将作相应调整。除此之外,发行价格不再进行调整。
平庄能源的换股价格以定价基准日前20个交易日的均价3.50元/股为基准,给予 10%的溢价率,即 3.85 元/股。若平庄能源自定价基准日起至换股日(包括首尾两日)发生派送现金股利、股票股利、资本公积转增股本、配股等除权除息事项,则上述换股价格将作相应调整。除此之外,换股价格不再进行调整。
此消息一出,沉寂已久的*ST平能股吧“炸了锅”,股民们对这样的方案似乎并不买账,称龙源电力发行价太高了,其炒作空间太低。散户们也并不看好这次的方案。


连续亏损,被数次“戴帽”
*ST平能曾被数次“戴帽”。早在2017年4月,*ST平能就被实行了“退市风险警示”处理,其原因为公司 2015年度、2016年度连续两个会计年度经审计的净利润均为负值。2017年实现了“逆袭”,扭亏转赢。当年,平庄能源实现营收28.08亿元,同比增长30%;净利润4.84亿元,扣非后净利润3.38亿元。于2018年6月“摘帽”。
可是好景不长,平庄能源于2020年4月再次因为连续两个会计年度的净利润为负值而再次“戴帽”。
据*ST平能2020年公布的前三季报显示,公司前三季度营业收入12.9亿元,同比下降16.99%;归属于上市公司股东的净利润-2.28亿元,同比下降32.33%。基本每股收益-0.22元。仍处于亏损状态。
网友当时评论,平庄能源重组也是铁板钉钉的事了。此次合并重组或是该公司的“自我救赎”了。

近年来该公司的业绩情况如下


数据来源:东方财富
龙源电力实现A+H两地上市
拓宽融资渠道,增强企业竞争优势
本次交易完成后,龙源电力作为存续公司将实现A+H两地上市,可以同时在H股市场和 A 股市场开展资本运作,打通境内外融资渠道。
由于 A股市场投融资工具不断创新,投融资活动十分活跃,且A股整体估值相较 H股存在溢价,可为龙源电力未来的业务发展和兼并收购提供有力的资本支持。
此外,公司内部认为,此次回归 A 股市场也有利于龙源电力品牌影响力的进一步提升,有利于促进其业务发展和与资本市场的有效互动,有利于未来的长远发展和维护全体股东的整体利益。
据了解,龙源电力是国家能源集团新能源板块的上市公司平台,本次吸收合并的同时通过资产出售及现金购买注入国家能源集团新能源资产,有利于减少龙源电力与国家能源集团之间新能源业务的同业竞争,有利于提高上市公司独立性,促进上市公司健康良性发展。本次新能源板块重组契合国家能源集团构建八大业务板块的战略定位,有利于实现国家能源集团新能源业务板块的进一步整合,进一步做大做强新能源板块,建设国际一流新能源上市公司。
声明:证券时报力求信息真实、准确,文章提及内容仅供参考,不构成实质性投资建议,据此操作风险自担。
证券时报APP
微信公众号