.png)

年轻人的春晚又一次火出圈!
2020年12月31日晚,“小破站”继续发力跨年晚会,把会场搬到了北京、武汉、香港、台北4个城市。没穿人字拖的五条人、彩虹合唱团温州话合唱、钢琴组曲《漫威英雄永不落幕》、戏曲节目《惊·鸿》……经典影视、游戏IP的重新演绎,几乎让“爷青回”弹幕被打满公屏。当晚,晚会直播人气峰值突破2.5亿。

B站副董事长兼COO李旎表示,我们希望2020年晚会能延续去年的精神内核,持续挖掘年轻人喜欢的内容。通过对IP内容的重新演绎,把传统的变成流行的、把复古的变为潮流的,在舞台上实现多元文化的融合。
2019年,B站跨年晚会获得巨大成功,直播人气峰值8500万,全网总曝光量超过50亿次,截至目前的点播播放量达到1.2亿,弹幕总数约325万,节目豆瓣评分9.1分。

股价方面,当地时间31日,B站盘前一度上涨至100美元,截至收盘,B站股价下跌9%,报收85美元。不过,对比2020年初的21美元,股价仍上涨超4倍。有意思的是,B站跨年晚会在2021年的第一首歌为《泡沫》。

网友:吊打各大卫视跨年晚会
今日,小破站的晚会突然冲上热搜,而热搜话题为:这次跨年真的爷青回。

还有网友建议各大卫视跨年演唱会外包给B站……







B站曾被约谈十余次
在奋力生长的同时,B站也迎来了强有力的监管。
12月21日, 全国“扫黄打非”办发布通报称,随着B站的影响日益扩大,“扫黄打非”部门也在其成长过程中发现了不少问题。相关执法部门曾先后对其刊载儿童“邪典”、违规境外动画片、违规使用境外音视频素材、违规广告、多款游戏角色形象暴露、内容低俗等问题进行整治。
2020年以来,全国“扫黄打非”办公室举报中心共接到群众反映B站问题的线索逾五百条。按照转办线索,上海市相关部门对B站行政立案处罚6次,约谈10余次。近期,针对B站平台存在的某些内容涉色情低俗等较突出问题,全国“扫黄打非”办公室再次部署上海市“扫黄打非”办组织查处。
最新数据显示,B站月均活跃用户已达到1.97亿,大部分在25岁以下。
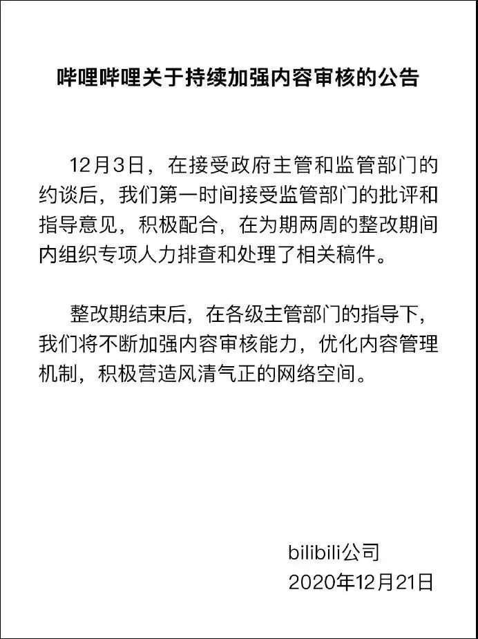
12月21日晚间消息,哔哩哔哩在其官方微博回应“因涉黄被约谈10余次”一事称:12月3日,在接受政府主管和监管部门的约谈后,我们第一时间接受监管部门的批评和指导意见,积极配合,在为期两周的整改期间内组织专项人力排查和处理了相关稿件。

12月3日,上海市“扫黄打非”办联合市委网信办、市文旅局对B站进行约谈,责令其限期整改2周,全面排查违法违规和不良信息,加强视频、直播内容、漫画、图文及相关弹幕和跟评的审核;同时明确要求,在验收网站整改工作合格前,暂停具有舆论属性或社会动员能力的新业务新功能的内测或上线。

业绩方面,北京时间2020年11月19日,哔哩哔哩发布的2020年第三季度财报显示,公司三季度营收同比大增74%至32.3亿元,广告和增值业务收入均同比翻番,调整后每股亏损2.76元,同比亏损扩大,但好于预期,平均月活用户近2亿,其中8月月活突破2亿,平均月付费用户同比接近翻倍。
声明:证券时报力求信息真实、准确,文章提及内容仅供参考,不构成实质性投资建议,据此操作风险自担。
证券时报APP
微信公众号