.png)

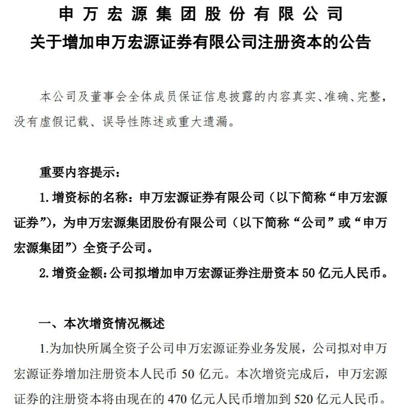
申万宏源12月28日晚间公告称,为加快所属全资子公司申万宏源证券业务发展,公司拟对申万宏源证券增加注册资本人民币50亿元。本次增资完成后,申万宏源证券的注册资本将由现在的470亿元人民币增加到520亿元人民币。
申万宏源证券也因此成为唯一一家注册资本超过500亿的券商,排名第二的平安证券注册资本仅有138亿。

注册资本金中的“巨无霸”
申万宏源公告表示,本次增资是夯实申万宏源证券资本实力,加快业务转型,提升抗风险能力的重要举措,符合公司的发展战略和长远规划,有助于提升申万宏源证券的综合实力及市场竞争力。
“这意味着股本增加,它没有溢价发行,净资产也就相应增加了50亿。净资本=净资产-各种资产的流动性扣减,它目前没有流动性扣减,所以净资本也就增加了50亿。净资本是核心监管指标,业务规模与其直接挂钩。”上海一家大型券商人士向券商中国记者解释。
Wind数据显示,申万宏源证券以520亿注册资本在券商中排名第一,远超过排名第二的平安证券。注册资本超过100亿的券商共有6家,依次是申万宏源证券、平安证券、海通证券、中信证券、民生证券和中国银河。

“注册资本金相当于是股东投入的资产的一部分,算是股东投入高、资本实力雄厚的一种体现。”另一家上海大型券商财务人士表示。
不过,申万宏源证券如此高的注册资本金也有历史因素。申万宏源年报显示,申银万国证券是原上海申银证券公司和原上海万国证券公司经中国人民银行批准,于1996年9月16日以新设合并方式设立,申银万国证券设立时注册资本为人民币13.2亿元。2001年,申银万国证券增资扩股,注册资本增至42.16亿元。2005年再次增资扩股,注册资本变更为67.16亿元。2015年申银万国证券吸收合并宏源证券,在此过程中,注册资本逐步增加至148.57亿元。此后,注册资本仍在逐步增加。至2019年该公司H股上市,注册资本增加至250.4亿元。
如果看核心监管指标“净资本”,申万宏源证券目前仅排在行业第六,共有646.51亿元净资本。排名前五的,依次是国泰君安、中信证券、海通证券、中国银河和广发证券。在当前以净资本为核心的行业监管体系下,净资本实力决定了证券公司的发展潜力、业务规模和竞争能力。

前三季度净利润同比增长37.26%
申万宏源证券是中央汇金旗下老牌大型券商,基础实力雄厚。2015年,申银万国证券与宏源证券合并成为行业重磅,然而多年以后,业内还常在讨论“1+1是否大于2”的问题。2015年之后,伴随行情走低,申万宏源的业绩也有所下滑,有些业务排名跌出行业前十。
近两年,申万宏源重点发力,不少中信、中金的干将加盟,补充新鲜血液的同时力图打造出一番全新景象。
今年前三季度,申万宏源共实现营业收入214.79亿元,同比增长30.80%;归属于母公司股东的净利润65.29亿元,同比增长37.26%;基本每股收益0.26元/股,同比增长30.00%。
有以下三大亮点值得一提。
一是新获两项重要业务资格并正式开展业务。报告期内,申万宏源获中国证监会批准试点开展跨境业务,并成功发行挂勾境外目标收益凭证,标志跨境业务正式破冰,为下一步的国际化进程奠定良好基础。此外,该公司新获基金投资顾问试点资格,经过半年的筹备,9月正式推出“星基汇”基金投顾品牌。
二是股权投行业务密集过会。2020年,申万宏源投行业务继续发力,6-10月共有21单股权业务密集过会,包括中控技术、奥来德、上纬新材、奥泰生物等4家科创板IPO,康泰医学、翔丰华、四川合纵药易购等3家创业板IPO,海象新材1家中小板IPO,方大股份、新安洁、凯添燃气、建邦股份等4家精选层,亨通光电、协鑫集成、联泰环保、金桥信息、上工申贝、华源控股、京运通等7单非公开发行,和奇正藏药、江西洪城水业2单可转债等项目,业务呈现高速发展态势。
三是积极布局场外衍生品业务,业务规模增长明显。根据中国证券业协会公布的数据,申万宏源证券场外期权业务新增名义本金规模市场占有率18.66%,排名行业第二,衍生品交易业务已经覆盖商业银行、证券公司、基金子公司、期货子公司、私募基金、实体企业近300余家机构客户。
声明:证券时报力求信息真实、准确,文章提及内容仅供参考,不构成实质性投资建议,据此操作风险自担。
证券时报APP
微信公众号