.png)

警方公布了理财平台温都金服非吸案新进展。
截至目前,公安机关已对南京金交中心总裁、温都金服董事长郭某某20名涉案人员采取刑事强制措施。
温都金服系系温州报业传媒旗下理财平台,自6月28日被立案,警方已发布了三次通报。而自去年6月起,就有不少投资人反应该平台项目逾期拖延兑付。
南京金交中心总裁、温州温都金服董事长等20人被抓
12月16日,温州市公安局鹿城区分局在其官方微信公号“平安鹿城”发布警情通报。
通报称,2020年6月28日,温州市公安局鹿城区分局依法对温州温都金融服务股份有限公司涉嫌非法吸收公众存款罪立案侦查,并将抽调警力成立专案组,全面开展案件侦办和追赃挽损工作。
2020年12月14日,专案组对“温都金服”董事长郭某某采取刑事强制措施。截至目前,公安机关已对20名涉案人员采取刑事强制措施。
分局还在通报中表示,因此案中涉案资产项目数量众多且情况复杂,区委区政府高度重视,专门成立多个资产处置小组,依法对相关资产项目进行处置,目前相关工作正在进行中。截至12月16日,已追回资金4848.42万元,均已经汇入指定监管账户。

涉嫌非法吸存,温都金服今年6月被立案侦查
事实上,这已是温州警方发布的有关该案的第次通报。
今年7月,“平安鹿城”发布针对温都金服案的首份警情通报称,2020年6月28日,温州市公安局鹿城区分局依法对温州温都金服涉嫌非法吸收公众存款案立案侦查,目前已对曾某某等13名犯罪嫌疑人采取刑事强制措施。

当时的通报还称,“为了尽快查清本案,保全“温都金服”运营平台的数据,现已将平台关闭,便于公安机关开展数据勘验。”
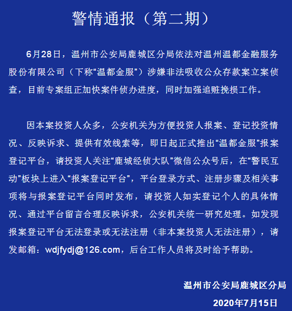
7月15日,温州市公安局鹿城区分局发布第二份关于该案的警情通报。
通报表示,目前专案组正加快案件侦办进度,同时加强追赃挽损工作。因本案投资人众多,公安机关为方便投资人报案、登记投资情况、反映诉求、提供有效线索等,即日起正式推出“温都金服”报案登记平台。
8月9日,鹿城区分局再次发布警情通报。
8月13日,“鹿城区人民检察院”微信公众号发布公告称,经依法审查查明,温都金服在未取得金融机关准入许可的情况下,于2016年5月20日开始,先后通过“温都金服”理财APP和P2P网贷平台发布挂牌项目、定投项目、P2P网贷项目等产品标的供投资人投资,承诺还本付息及第三方担保,向社会不特定公众吸收资金,数额巨大,情节严重。
温州市鹿城区人民检察院以涉嫌非法吸收公众存款罪,依法对“温都金服”案曾某某、周某某等11名犯罪嫌疑人批准逮捕。
经依法审查查明,温都金服公司在未取得金融机关准入许可的情况下,于2016年5月20日开始,先后通过“温都金服”理财APP和P2P网贷平台发布挂牌项目、定投项目、P2P网贷项目等产品标的供投资人投资,承诺还本付息及第三方担保,向社会不特定公众吸收资金,数额巨大,情节严重。

系温州报业传媒旗下理财平台
公开资料显示,温都金服一直对外宣称为温州报业传媒旗下理财平台。
国家企业信用信息公示系统网站显示,温都金服成立于2015年,注册资本1000万元,温都金服于2015年12月29日成立,法人为周向勇。他曾担任过温州都市报副总编。
据天眼查,公司股东信息显示,深圳市华平投资管理有限公司持股比例为48%,温州报业传媒有限公司持股比例为47%,南京金融资产交易中心有限公司持股比例为5%。

而温都金服董事长为郭天乐。公开资料显示,郭乐天系浙江大学传播研究所、浙江大学软件学院兼职教授、硕士研究生导师。1982年进入新闻圈,从记者开始到编委到杂志总编到新闻管理官员,其曾任温州日报报业集团副社长、温州都市报总编、温州新闻网总编。
事实上,早在去年6月起,就有不少投资人反应该平台项目逾期拖延兑付。

温报集团旗下另一家P2P已被立案侦查
值得一提的是,温报集团旗下除了温都金服,还有另一家P2P平台青蓝金服。而青蓝金服也已因涉嫌非吸被立案侦查。
天眼查显示,温报集团间接持有温都金服47%的股权。股权结构显示,温报集团是青蓝金服运营公司实控人。

2018年12月27日,青蓝金服发布公告称,自2018年7月份以来,平台已做了大量的垫付,导致平台备付金刚性兑付能力急剧减弱,青蓝金服平台团队苦苦支撑,不堪重负,听取各个出借人代表的意见后,经平台管理层以及股东慎重考虑,无奈做岀良性退出清盘决定。
当时青蓝金服发布的兑付方案显示,青蓝金服计划所有待还金额分16个月进行兑付,从2019年1月开始进行兑付, 每月25号执行。截至2018年年底,青蓝金服累计成交今个为15.07亿元,借贷余额为1.90亿元,出借人数为841人。
时隔半年后,7月30日,警方正式对杭州友米金融服务外包有限公司(下设“青蓝金服”平台)涉嫌非法吸收公众存款案进行立案侦查。
2019年末,杭州市公安局高新区(滨江)分局发布青蓝金服涉嫌非吸案通报显示,新增抓获涉案人员周某某、陈某某,并依法采取刑事强制措施;涉案人员潘某某、周某某、陈某某因涉嫌非法吸收公众存款罪,经滨江区人民检察院批准,由该分局执行逮捕。目前已冻结银行账户48个、查封房产8套。
今年5月21日,杭州市公安局高新区(滨江)分局对外发布杭州友米金融服务外包有限公司(下设“青蓝金服”P2P平台)涉嫌非法吸收公众存款案的最新情况通报,新抓获2名犯罪嫌疑人,累计查冻资金499万余元。
根据通报内容显示,新增抓获涉案犯罪嫌疑人胡某某、陈某,目前因涉嫌非法吸收公众存款罪经检察院批准,依法执行逮捕。涉案犯罪嫌疑人潘某某、周某某、陈某某因涉嫌非法吸收公众存款罪已向滨江区人民检察院移送审查起诉。
当时的通报显示,“目前,该案新增查冻银行账户216个,冻结房产1套、股权1家。累计查冻银行账户264个、资金499万余元,冻结房产9套、股权1家。”
声明:证券时报力求信息真实、准确,文章提及内容仅供参考,不构成实质性投资建议,据此操作风险自担。
证券时报APP
微信公众号