.png)

苏宁真没钱了?刚刚曝出大消息,张近东跟马云借钱了!张近东等将苏宁控股集团全部股权质押给了淘宝。
对此,苏宁稍晚回应道,苏宁控股集团持有苏宁易购3.98%的股权,股权质押是正常的商业合作,对苏宁易购战略发展和正常经营无实质影响。苏宁30年来创新发展,离不开战略合作伙伴和政府长期以来的大力支持,今年以来,面对疫情挑战,苏宁充分调动智慧零售前瞻性布局的优势,实现了企业的稳健发展。苏宁和阿里长期保持良好合作,双方将进一步深化合作,拓展线下商业场景。
此外,据媒体报道,12月10日,江苏省委常委、南京市委书记张敬华一行到苏宁总部考察调研,并与苏宁控股集团董事长张近东就企业在2020年发展情况以及“十四五”期间规划布局进行了深入沟通。张敬华表示,市委市政府对苏宁的发展充满信心、全力支持,期望苏宁充分把握双循环发展格局、创新驱动等一系列战略方向,继续发挥行业引领作用,实现更大突破,为高质量发展做出更大贡献。
张近东等将苏宁集团全部股权质押给淘宝
10日晚间消息,国家企业信用信息公示系统的披露,苏宁控股集团股东张近东、张康阳及南京润贤企业管理中心(有限合伙)已将公司全部股权出质给淘宝(中国)软件有限公司。股权出质登记日期为2020年12月4日,合计出质股权数额10亿元人民币,与苏宁控股集团的注册资本金额等同。
公开信息显示,张近东为苏宁控股集团创始人和董事长,也是苏宁电器集团和上市公司苏宁易购的主要股东;张康阳为张近东之子。

另外,不只是苏宁控股股权,张近东还质押苏宁置业股权给淘宝,12月4日,张近东还将苏宁置业集团股权出质给淘宝(中国)软件有限公司

淘宝(中国)软件有限公司为阿里巴巴子公司,同时还持有A股上市公司苏宁易购20%的股权。

前天刚报案辟谣
市场上关于苏宁资金链紧张的消息不断,12月8日,市场有传闻称,苏宁集团资金链断裂,在渤海银行的贷款已经违约,民生和建设银行已抽贷。

随后,苏宁集团在其官方微博上紧急回应上述传闻:我司注意到日前网络上散布的一些不实传闻,我司在此郑重声明,以上传闻均不属实。该谣言对我司正常经营和品牌声誉造成了恶劣影响,公司已向有关部门报案,查实信息来源,并追究造谣者及传谣者的法律责任。

另外,在11月底,据彭博报道,苏宁易购据悉考虑出售电子商务业务部分股份,业务寻求大约60亿美元的估值。彭博援引消息人士报道称,为缓解融资压力,中国最大的零售商之一苏宁易购正考虑出售其电子商务业务的部分股权。
对于出售传言,苏宁易购通过官方微博发布了“不属实”三个字的内容。

在电商出售消息传出之际,苏宁面临公司存续债券在二级市场的连续大跌。
在苏宁集团决定暂不拿回对恒大集团的200亿元人民币战略投资后,集团旗下子公司发行的债券接连下跌并创出纪录新低。
包括“18苏宁01”、“18苏宁02”、“18苏宁03”、“18苏宁04”、“18苏宁05”在内的多只苏宁易购债券在二级市场持续下跌。有海外社交媒体传言称,苏宁有逾1000亿债务一年内需要偿还,而公司现金只有248亿。
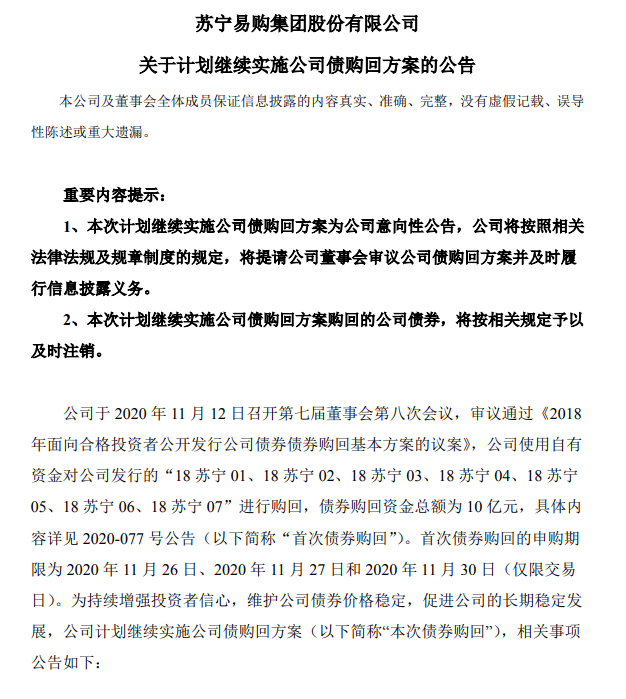
11月23日晚间,苏宁易购发布公告,称为持续增强投资者信心,维护公司债券价格稳定,促进公司的长期稳定发展,公司基于对自身价值的认可及未来发展的信心,结合当前实际经营及财务状况,计划继续使用20亿元自有资金对公司债券进行购回。

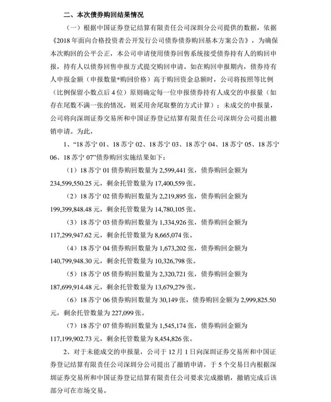
12月2日晚,苏宁易购发布回购进展公告,称“18苏宁01“等7只债券已完成购回,公司将于12月9日足额支付债券购回金额至深圳分公司指定的银行账户。

苏宁方面表示,本次公司实施债券购回方案,增强了投资者信心,维护公司债券价格稳定,促进公司的长期稳定发展。公司基于对自身价值的认可及未来发展的信心,结合当前实际经营及财务状况,公司将继续使用自有资金对公司债券进行购回。
部分综合自中国基金报
声明:证券时报力求信息真实、准确,文章提及内容仅供参考,不构成实质性投资建议,据此操作风险自担。
证券时报APP
微信公众号