原标题:突发!银行确认:上海房贷利率上浮,首套至5%、二套5.7%!调控升级不断,赠与住房也纳入限购
上海楼市调控政策再次升级!
二手房价格核验政策刚落地,7月23日,上海楼市调控又推出两项政策:上调房贷利率,首套房利率调至5%,二套房利率调至5.7%;赠与住房纳入限购政策,5年内仍记入赠与人拥有住房套数,受赠人应符合国家和上海住房限购政策。
两项新规均于7月24日起施行。
首套房利率调至5%
二套房调至5.7%
“目前能做的就是让客户经理今晚(7月23日)抓紧在内部系统输入信息并提交,最终算不算要看监管要求。”上海某银行相关人士接受证券时报记者采访时表示。
7月23日下午,中国人民银行上海总部与在沪银行召开会议,确定上海房贷利率上调事宜。其中,首套房利率由目前的4.65%调整至5%,二套房利率从5.25%上调至5.7%。
该银行人士向记者表示,房贷利率上调仅针对7月24日起新受理的业务,根据一贯做法,沪上各家银行首套房利率和二套房利率分别统一为5%和5.7%。
“相比首套房,二套房贷款利率上浮比例更高,客观上对二套房的购房者影响更大。”易居研究院智库中心研究总监严跃进表示。
以二套房为例,在此前利率5.25%的情况下,30年200万元商业贷款,等额本息方式下每月还款额为11044.07元,利息总额197.59万元;利率上调至5.7%后,30年200万元商业贷款,等额本息方式下每月还款额为11608.01元,利息总额为217.89万元,月供多了563.94元,利息总额多了20.3万元。
“如果个别房贷单子风险较高,贷款利率还会继续提价。”另一家沪上银行相关人士告诉记者。
记者从一位购房者处获悉,其今年6月份刚办理了二手房按揭贷款,由于征信记录上有逾期记录,利率最终被银行上浮了160个基点(在5年期LPR4.65%基础上),达到6.25%。
“我是通过贷款中介找的银行,贷款中介问能不能接受6.25%的利率,要是能,就可以签贷款合同,下家一直催,我只能接受。”该购房者说。
赠与住房5年内
仍记入赠与人拥有住房套数
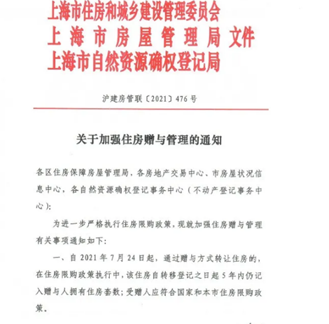
同日,上海市住房城乡建设管理委、上海市房管局、上海市自然资源确权登记局联合出台加强赠与住房管理规定,进一步严格执行住房限购政策。
根据这份名为《关于加强住房赠与管理的通知》,自2021年7月24日起,通过赠与方式转让住房的,受赠人应符合国家和上海住房限购政策;该住房自转移登记之日起5年内仍记入赠与人拥有住房套数。同时,强化住房交易登记管理,将赠与住房转让纳入房屋交易核验范围,对赠与当事人不符合住房限购政策的,不予办理交易登记手续。

图片来源:上海房管局官方公众号
《通知》要求上海各区自然资源确权登记事务中心(不动产登记事务中心)应将赠与住房转让纳入综合窗口收件;各区房地产交易中心应加强审核,将赠与住房转让纳入房屋交易核验范围(交易核验认定时点以综合窗口收件之日为准),对赠与当事人不符合住房限购政策的,不予以办理交易登记手续。
“将住房赠与行为纳入限购范围,属于对限购政策进行打补丁、补漏洞的做法。”严跃进表示,“最近几年,利用住房赠与变相规避限购政策的操作有所增多,房东变相减少房产数量进而获得购房资格,购房者变相绕过限购审查而炒房,既削弱了限购政策的效力,也影响了‘房住不炒’政策的落实。”
如果房东名下有一套住房,按照以前规定,赠与后立即获得首套房的资格,而现在5年后才能获得首套房资格;如果是上海户籍房东,名下有两套住房,已无购房资格,按照以前规定,赠与一套住房后立即获得购房资格,而现在也需要5年后才能获得购房资格。
同策研究院研究总监宋红卫接受记者采访时表示,上海赠与住房纳入限购政策的调整与积分制度关于赠与住房的政策有较大关系,积分制中规定:认购对象在2021年1月22日(含)后赠与他人的住房,仍计入认购对象名下 ,“如果限购政策不调整就会形成触发积分制的楼盘与不触发积分制的楼盘,人员持有房屋认定标准不统一。”
“该政策的出台堵住了以直系亲属间捐赠行为来获取购房资格的机会。”宋红卫向记者表示,“从市场影响来看,对于部分积分盘有一定影响,被抢购的项目主要是倒挂的网红盘,该政策相当于对赠与进行了降分处理,如果再失去购房资格,在某种程度上能够降低项目积分,给网红盘降温。”
严跃进表示,上海赠与住房纳入限购政策对全国其他城市也有借鉴意义,“目前全国已有北京、上海、南京和杭州等多个城市出台了赠与住房纳入限购的政策,预计下半年仍将有城市将住房赠与行为纳入限购政策。”
二手房价格核验不通过依然可交易
7月19日起,上海未通过价格核验的二手房源不得对外发布。一位房产中介人员向记者透露,房产交易部门的价格核验系统以及中介的房源系统已逐步完善,部分之前未能在外网展示的房源(在核验限价范围内)陆续上架。
即便如此,被下架的房源仍不在少数。7月23日晚,某中介外网显示的房源为1.775万套,较该项政策出台时的3.2万套减少了约1.43万套。
上述中介人员向记者表示,某外环外的老破小学区房在售房源77套,但最终通过核验在外网展示的只有22套,“不过,未通过核验并不全是挂牌价过高,有些是房东没有书面委托、有些是材料不全。”
就价格通过核验的房源来看,核验价通过价并不算低,“核验最高价可能是在去年小区平均成交价的基础上还有所上浮。”上述中介人员说。
根据某平台推出的二手房核验价查询小程序,浦东知名学区房梅园三街坊核验通过最高价已达18.95万元/平方米。
记者了解到,未通过价格核验的二手房仅不能在中介外网展示,但可以正常交易。“如果有人愿意以高于核验最高价购买,在交易环节是不受影响的,只是目前购房者对未通过价格核验的房源有抵触心理,很难成交。”上述中介人员说。
声明:证券时报力求信息真实、准确,文章提及内容仅供参考,不构成实质性投资建议,据此操作风险自担。
证券时报APP
微信公众号