来源:深圳晚报、深圳机场
据@深圳机场 最新通报,针对网上有关今日深圳机场航班大面积取消的信息,经核实了解,今日计划进出港航班780架次,截至16:30时,已执行进出港航班460架次,各航空公司在今日运行中动态取消进出港航班63架次,航班运行总体正常。请旅客关注航班信息和最新防疫政策,合理安排出行。

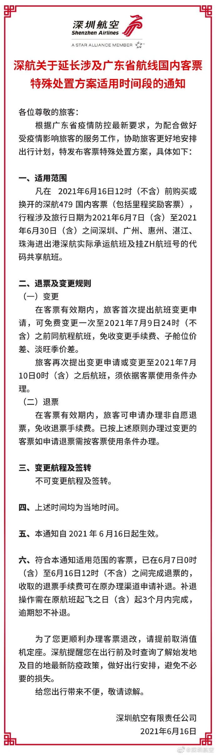
提醒!深航涉深圳、广州等五地航线客票可免费退改
根据广东省疫情防控最新要求,为配合做好受疫情影响旅客的服务工作,协助旅客更好地安排出行计划,深圳航空发布了客票特殊处置方案通知。
通知显示,凡在 6 月 16 日 12 时(不含)前购买或换开的深航 479 国内客票,行程涉及旅行日期为 6 月 7 日(含)至 6 月 30 日(含)之间深圳、广州、惠州、湛江、珠海进出港深航实际承运航班及挂 ZH 航班号的代码共享航班,可免费改签或退票。

通知显示,在客票有效期内,旅客首次提出航班变更申请,可免费变更一次至 7 月 9 日 24 时(不含)之前同航程航班,免收变更手续费、子舱位价差、淡旺季价差。旅客再次提出变更申请或变更至 7 月 10 日 0 时(含)之后航班,须依据客票使用条件办理。
在客票有效期内,旅客亦可申请办理非自愿退票,免收退票手续费。已按上述原则办理过变更的客票如申请退票需按客票使用条件办理。
值得注意是的,本通知自 6 月 16 日起生效。旅客不可变更航程及签转,且补退操作需在原航班起飞之日(含)起 3 个月内完成。符合本通知适用范围的客票,已在 6 月 7 日 0 时(含)至 6 月 16 日 12 时(不含)之间完成退票的,收取的退票手续费可在原办理渠道申请补退。
深圳航空提醒出行旅客,为了更顺利办理客票退改,需提前取消值机定座,在出行前及时查询了解始发地及目的地最新防疫政策,做好出行安排,避免不必要的损失。
声明:证券时报力求信息真实、准确,文章提及内容仅供参考,不构成实质性投资建议,据此操作风险自担。
证券时报APP
微信公众号