A股“国字号”稀土“航母”有望起航!

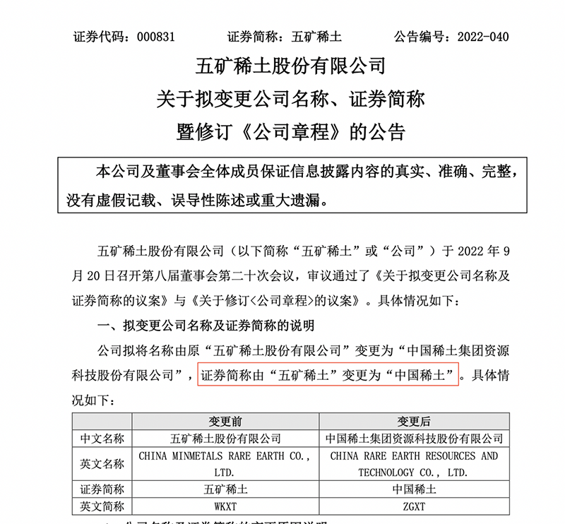
9月20日晚间,五矿稀土公告称,公司拟将名称由原“五矿稀土股份有限公司”变更为“中国稀土集团资源科技股份有限公司”,证券简称由“五矿稀土”变更为“中国稀土”。
对于更名原因,公司表示,公司实际控制人已由中国五矿集团有限公司变更为中国稀土集团;最终实际控制人仍为国务院国资委。鉴于公司实际控制人已变更为中国稀土集团,为落实稀土产业高质量发展要求,打造公司持续的品牌效应,公司拟变更名称及证券简称。
公司称,本次变更公司名称及证券简称符合公司业务实质与核心业务发展规划,有助于提升公司品牌形象和市场影响力,推动公司高质量发展。
不过公告也显示,本次拟变更证券简称尚需获得深交所的最终核准。
稀土央企大重组完成
就在9月13日,公司发布公告,于近日收到中国稀土集团通知,五矿股份持有的1.58亿股股份(占公司总股本的16.1%)已过户至中国稀土名下,本次划转已完成。

图片来源:公司公告
公告显示,此次划转完成后,中国稀土集团将直接间接合计持有五矿稀土3.93亿股股份,占总股本的40.08%。五矿稀土实际控制人由中国五矿变更为中国稀土集团,最终实际控制人仍为国务院国资委。
回溯此次重组,经国务院批准,中国稀土集团于2021年12月23日正式成立。业内人士认为,这是我国以稀土作为第一主业的新央企,在我国稀土行业发展史上具有里程碑意义。中国稀土集团由中国铝业集团、中国五矿、赣州稀土集团三家稀土公司以及中国钢研科技集团、有研科技集团两家稀土科技研发型企业等组建而成。中国稀土集团的股权结构为:国务院持股31.21%,中国铝业集团、中国五矿和赣州稀土集团分别持股20.33%,中国钢研科技集团、有研科技集团分别持股3.9%。
今年1月21日,五矿稀土公告,中国稀土集团已与五矿股份签署《关于五矿稀土股份有限公司的股份无偿划转协议》,已与五矿有色金属控股有限公司签署《关于五矿稀土集团有限公司的股权无偿划转协议》。
今年4月29日,公司再次公告,五矿稀土集团100%股权划转至中国稀土集团的工商变更登记已办理完毕。
据了解,重组后的中国稀土集团中重稀土开采指标占我国中重稀土开采总量的近70%,与北方稀土南北呼应,塑造了一南一北两大稀土集团的新格局。业内普遍认为,稀土大集团的组建与进一步整合,将进一步增强对稀土行业的有益调节与影响,稀土行业有望迎来进一步的发展机遇。
行业大整合
有利于公司持续做大做强
稀土是重要的战略资源,也是发展高新技术与绿色应用的战略性关键元素。稀土产业自2003年至今先后经历三次正式整合,稀土企业“小、散、乱、弱”无序发展的局面虽然有所改观,但还未能适应高质量发展要求。
五矿稀土主要从事中重稀土原矿加工与稀土氧化物等产品的生产经营,以及稀土技术研发和咨询服务。近年来经营规模和业绩持续向好,资产质量不断提升,资产负债结构合理。

图片来源:公司2022年半年度报告
今年上半年,公司共实现营业收入22.01亿元,同比增长39.82%;实现归属于上市公司股东的净利润3.05亿元,同比增长79.85%。
公司在今年半年报中表示,中国稀土集团的成立,对推动稀土行业绿色发展转型、促进稀土产业高质量发展具有重大意义。公司作为中国稀土集团现阶段唯一上市平台,将积极契合稀土行业大整合的有利时机,充分发挥自身在稀土产业运营与上市平台优势,适时推进内外部稀土资产整合重组,为推动稀土行业持续健康发展做出积极努力。
在资源优势方面,公司还表示,随着中国稀土集团的成立以及稀土战略性重组工作的进一步落实,江华稀土矿山持续保持稳定高效供应,赣南稀土矿山升级改造复产取得积极成效,公司的资源渠道优势亦将得到进一步保障。

对于投资者关注的整合后中国稀土集团内部同业竞争如何解决,日前,五矿稀土在投资者互动平台表示,目前公司主要从事稀土冶炼分离业务,与中国稀土集团旗下部分业务相同的企业存在同业竞争关系。中国稀土集团已作出承诺,对于与公司的同业竞争,将自承诺出具日起五年内,综合运用委托管理、资产重组、股权置换/转让、业务调整或其他合法方式,稳妥推进相关业务调整或整合以解决同业竞争问题。目前,中国稀土集团与公司正在积极梳理相关资产与产业情况。公司也将积极协同中国稀土集团的产业整合与布局,推进资本与产业协同创新发展。
声明:证券时报力求信息真实、准确,文章提及内容仅供参考,不构成实质性投资建议,据此操作风险自担。
证券时报APP
微信公众号