又有一地加入“一人购房全家帮”,刚刚银川住房公积金政策迎来新调整。
一人购房全家帮
银川公积金政策迎调整
9月20日,据“银川发布”,宁夏银川住房公积金政策迎来新的调整,在提高住房公积金最高贷款额度的同时,明确提出“一人购房全家帮”政策。

按照新政,缴存职工个人购买自住住房使用住房公积金贷款的,最高贷款额度为60万元;夫妻均正常缴存住房公积金的,缴存职工家庭住房公积金最高贷款额度从70万元提高到80万元。
缴存职工购买自住住房可提取直系亲属住房公积金用于支付购房款,偿还自住住房贷款可提取直系亲属住房公积金用于偿还贷款本息,缴存职工可提取住房公积金用于支付其直系亲属在区外(含区内各市县区)购买的自住住房购房款。
据介绍,缴存职工及配偶直系亲属(父母、子女)在区外(含区内各市县区)购买自住住房,可以提取缴存职工及配偶的住房公积金账户中的缴存余额用于支付直系亲属购房款,累计提取金额不得超过所购房屋总价款。此外,职工可提取住房公积金用于偿还其直系亲属在区外(含区内各市县区)的自住住房贷款本息。
值得注意的是,缴存职工个人购买自住住房使用住房公积金贷款,在最高贷款限额内,住房公积金贷款的可贷额度由不高于缴存职工住房公积金账户余额的20倍提高到25倍;缴存职工家庭住房公积金贷款的可贷额度,在最高贷款限额内,由不高于缴存职工夫妻双方住房公积金账户余额之和的20倍提高到25倍。
延长再交易住房(二手房)的住房公积金贷款准入年限,缴存职工购买再交易住房(二手房)使用住房公积金贷款时,房屋使用年限要求从20年延长到不得超过25年。全面推行个人住房组合贷款,缴存职工购买自住住房,可申请个人住房组合贷款。
凡在全国任一住房公积金管理中心正常缴存住房公积金的职工,购买银川地区自住住房的,均可在银川住房公积金管理中心办理住房公积金异地贷款(含商转公),贷款政策与银川本地缴存职工保持一致。
据介绍,本次住房公积金提取和贷款政策的调整,旨在有效解决缴存职工购房资金困难,减轻还贷压力。提取政策的调整主要体现了“一人购房全家帮”,缴存职工本人公积金及其直系亲属住房公积金账户余额可互用于支付其本人及直系亲属在区内外购房款和偿还住房贷款本息。贷款政策的调整主要体现了提升缴存职工购房资金能力,缴存职工个人及家庭住房公积金最高贷款额度和可贷额度的提高,以及交易住房(二手房)的住房公积金贷款准入年限的延长和组合贷款和异地贷款支持范围的扩大,有效扩大了市民购房资金来源,解决了购房资金困难。
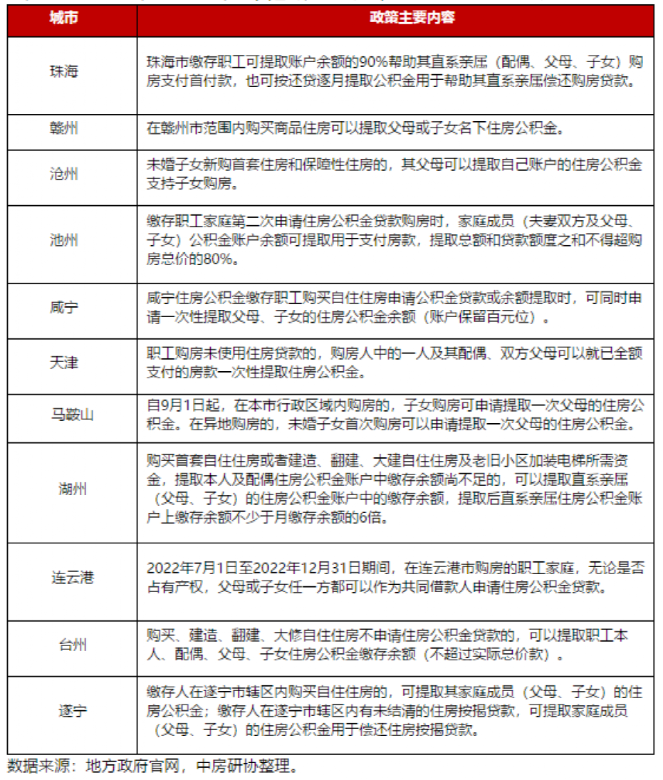
超20城推“一人购房全家帮”
在此轮楼市调控松绑浪潮中,地方创新性新政层出不穷,“一人购房全家帮”公积金新政就是其中之一。据不完全统计,今年以来,全国已有超20城发布“一人购房全家帮”公积金新政,包括广东珠海、江西赣州、天津、浙江台州、安徽马鞍山、广东潮州等。
9月9日,广东汕尾市调整住房公积金购房贷款和提取政策,推行“一人购房全家帮”新政,购房节期间在汕尾购买一手房,可提高贷款额度;支持本人及其直系亲属(配偶、父母、子女)提取公积金用于支付购房首付款;支持异地缴交公积金职工在汕尾使用公积金购买一手商品房。
9月6日,石家庄住房公积金管理中心发布《关于进一步拓展住房公积金阶段性支持政策的通知》,决定实行“一人购房全家帮”公积金新政。通知指出,自2022年10月1日起,使用住房公积金贷款购买石家庄市行政区域内自住住房的借款人,其父母可以申请作为共同还款人参与还款,共同还款人最多为2人。共同还款人可以申请提取住房公积金账户余额,借款人本人及配偶、共同还款人的提取金额之和不得超过当期偿还贷款本息总额。
9月2日,海南省住房公积金管理局发布《关于调整住房公积金使用政策的通知(征求意见稿)》,其中提出制定“一人购房全家帮”相关住房公积金互助使用政策,包括提取支付首付款业务和对冲偿还住房公积金贷款业务。

中房研协对此表示,“一人购房全家帮”公积金新政有助于降低购房门槛,对提振市场需求有一定积极作用。从目前各地已出台的“一人购房全家帮”公积金新政内容来看,主要聚焦在帮支付首付、帮支付购房款和作为共同借款人共同申请贷款等方面,形式相对灵活多样,可以满足购房者多样需求。同时,通过家庭成员分担的形式,结合地方上调住房公积金最高贷款额度、下调首付款比例等其他举措,将有效降低购房门槛和缓解购房者还款压力。但考虑到当前房地产市场面临的不仅仅是个体购买力的问题,还有整体市场信心和居民购买欲望普遍不足等问题。因此,“一人购房全家帮”公积金新政在提振市场需求方面或有一定积极作用,但影响相对有限。
声明:证券时报力求信息真实、准确,文章提及内容仅供参考,不构成实质性投资建议,据此操作风险自担。
证券时报APP
微信公众号