原副总经理谷松回归2个月后,长江证券资管迎来新掌舵人:高占军。
9月6日,长江证券(上海)资产管理发公告称,公司新任董事长为高占军,原董事长周纯因工作调动现于同日离职。
长江证券全资控股长江资管,其主要资产管理业务也通过长江资管展开。中证协公布的排名显示,2021年长江证券资产管理收入为3.56亿元,在全行业中排名第22;2020年排名为第17。长江证券2022年半年报显示,长江证券资管业务上半年实现收入1.38亿元,同比下滑31.78%。
中信老兵“空降”长江资管
9月6日,长江证券(上海)资产管理发公告称,自9月5日起,高占军新任长江资管董事长;原董事长周纯因工作调于同日离职,但仍任母公司长江证券副总裁。

公开资料显示,高占军为经济学博士,金融学博士后,哈佛大学访问学者,长期从事投资银行业务和固定收益业务,是国家金融与发展实验室的特聘高级研究员,也是中国证券业协会特聘专家。

1997年,高占军入职中信证券,先后任曾任中信证券投资银行部经理、高级经理;债券部高级经理、业务主管;资本市场部副总经理;资本市场部执行总经理;债券销售交易部执行总经理;固定收益部董事总经理等职务。
2017年,高占军离开中信证券;5年后,“空降”长江资管,成为新一任掌舵人。
值得一提的是,长江资管于2个月前也迎来了前副总经理谷松的回归。2021年12月,长江资管副总经理谷松因个人原因离任;2022年7月7日,谷松以副总经理的身份再次回归。
在管规模653.20亿元
长江证券半年报显示,因二级权益市场下跌影响,公司资产管理业务中新增产品规模及业绩表现均受到一定冲击,业务利润率有所下滑。
从管理规模来看,截至2022年6月30日,长江资管资产总规模为653.20亿元,其中集合资管计划146.48亿,单一资管计划306.79亿,专项资管计划49.34亿,公募产品150.59亿。
中报显示,2022年上半年,长江资产管理业务营业总收入为1.38亿元,较去年同期减少31.78%。

资产管理业务手续费净收入1.00亿元,同比减少0.30亿元,降幅23.37%,“主要系券商资产管理业务处于转型调整阶段,管理规模收缩”。
长江证券在半年报中对长江资管2022年下半年的业务发展进行了展望:并重固收和权益;重点聚焦两类产品。一是定制类产品,总结前期与银行的合作经验,拓宽到其他机构客户;二是委外理财,依托于固收主动管理能力和投资经验,承接资金方的委外投资需求。
券商资管行业高管变动频现
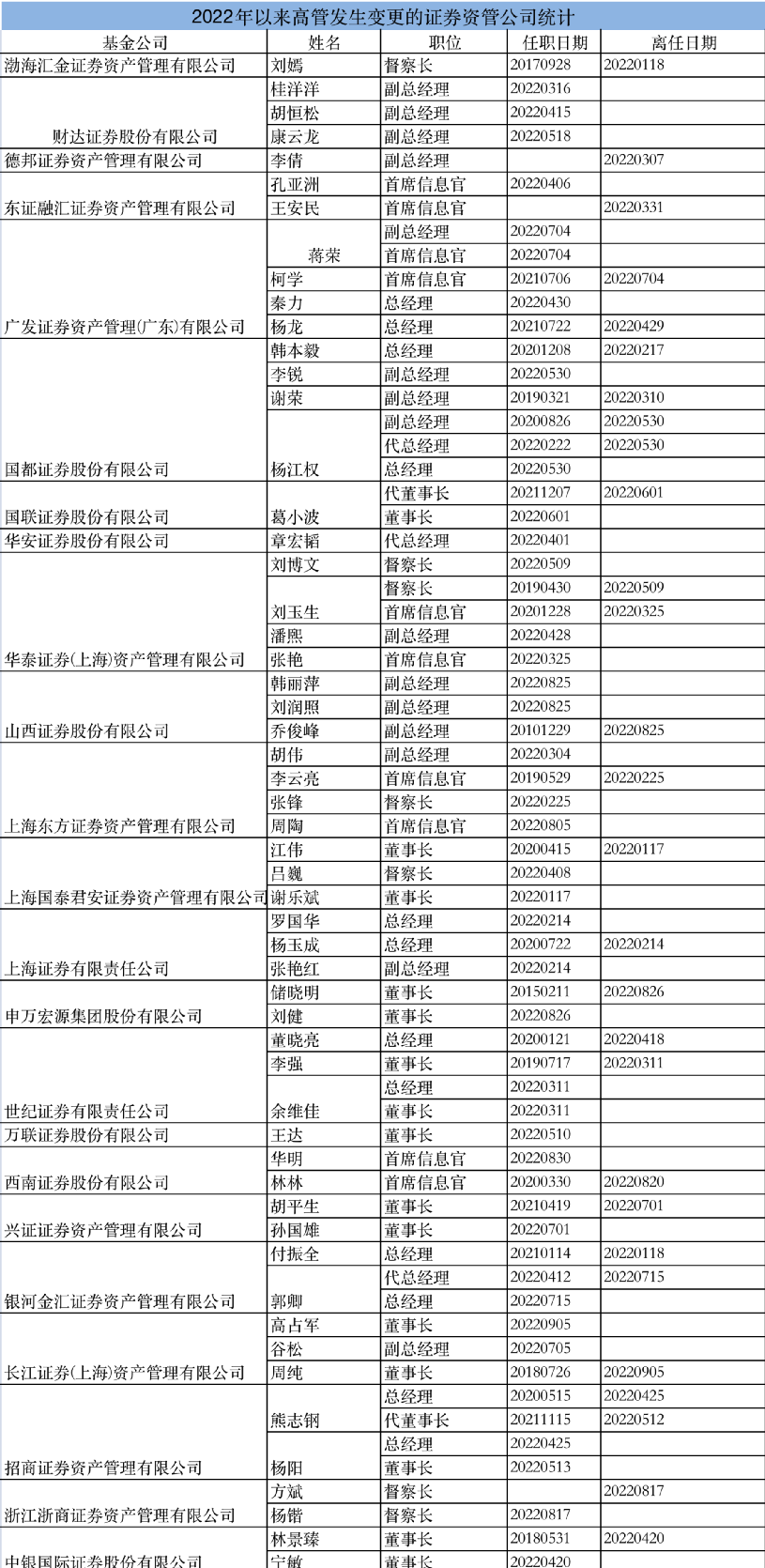
券商资管行业,高管变动频现。自7月以来,除长江资管外,还有5家资产管理公司高管发生变更:
8月17日,浙商资管督察长方斌离任,杨锴继任督察长之职;
7月15日,银河金汇证券资产管理有限公司郭卿由代总经理升任总经理,值得一提的是,郭卿同时担任银河金汇董事长;
7月5日,长江资管原副总经理谷松再次回归;
7月4日,广发资管前首席信息官柯学离任,由蒋荣接任,并兼任副总经理。
实际上,不仅资产管理公司高管变动加快,券商高管变更也较为频繁,仅8月以来就有4家券商高管发生变动。
8月30日,西南证券首席信息官林林离任,华明出任新首席信息官;
8月26日,千亿券商申万宏源更换舵手,原董事长储晓明到龄退休,刘健接任;
8月25日,山西证券副总经理乔俊峰离任,同日刘润照和韩丽萍继任副总经理;
8月5日,上海东方证券资产管理有限公司周陶出任首席信息官。
据wind统计,截至2022年9月6日,年内共有23家券商资管公司的55位高管发生变动。其中,共有8家券商资管公司的董事长发生变更;9家券商资管公司的副总经理发生变更;5家券商资管公司的督察长发生变更;5家券商资管公司的首席信息官发生变更。

声明:证券时报力求信息真实、准确,文章提及内容仅供参考,不构成实质性投资建议,据此操作风险自担。
证券时报APP
微信公众号