时隔近半年,央行颁发第三张金控牌照!
9月2日晚间,中国人民银行官网消息显示,招商局集团全资子公司招融投资获得金融控股公司设立许可,拟更名为“招商局金融控股有限公司”(下称“招商金控”)。

目前,招商局原金融事业群/平台官网已迅速更名为“招商金控”。在此之前,招融投资于去年12月正式向央行提出设立金融控股公司行政许可申请,并于年末获央行受理。
根据披露,招商金控监管口径下风险并表及参股重要性机构总计约670家,在银行、券商、资产管理、保险等多个金融领域均有布局。截至6月末,招商局金融业务总资产规模10.4万亿元,管理资产AUM超过19万亿元。
招商金控表示,作为招商局集团全资子公司,将全面落实监管要求,并以此为契机,加强风险管理、金融科技、财富管理“三个能力”建设,致力于实现高质量发展,展现央企金控风貌,打造创新引领、协同驱动、特色鲜明、国内领先的金融控股集团。
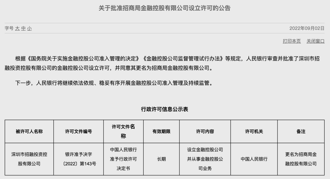
招商金控获批设立
据人民银行官网消息,央行已审查并批准了深圳市招融投资控股有限公司的金融控股公司设立许可,并同意其更名为“招商局金融控股有限公司”。
这是继今年3月中国中信金融控股有限公司和北京金融控股集团有限公司之后,央行颁发的第三张金控牌照。其中,中信金控已于7月份揭牌。除前述3家外,央行还受理了光大集团和万向控股设立金融控股公司的申请。
招商局集团官网表示,该公司始终坚持优化金融业态布局,强化金融业务专业化管理,促进实业板块和金融板块有序协调发展,完善公司治理体系,强化风险管理能力,推动金控公司高质量发展。
目前,招商局原金融事业群/平台官网已更名为“招商金控”,并陆续补充相关信息。据披露,招商金控监管口径下风险并表及参股重要性机构总计约670家,实现在银行、券商、资产管理、保险等多个金融领域的布局。


据悉,招商金控旗下核心机构包括招商银行、招商证券、招商仁和人寿、招商保险、招商租赁、招商平安资产、招商海达、招商创投和招商资本等。
其中,招商银行又控股招银金融租赁、招商基金、招商永隆银行,参股招商信诺人寿、招联消费金融;招商证券控股招商期货、招商证券国际等机构,参股博时基金等机构。
2022年上半年,招商局金融业务净利润达733亿元,同比增长5.7%;总资产规模10.4万亿元,管理AUM超过19万亿元。此外,招商局金融去年合计科技投入超150亿元,科技人员超1.1万人,累计申请发明专利超300项。
对旗下机构有何影响?
对招商局集团而言,成立招商金控无疑是一个大动作。
招商局集团董事长缪建民曾表示,设立金控公司可以有效地防范风险,特别是做好风险的隔离、关联交易、风险敞口总额的管理,同时加强公司治理建设,更好地完善现代企业制度。
“但是我们始终坚持‘时间服从质量’,并不一定非得追求第一批通过,把金融控股公司筹备的质量抓好,比赶时间更重要。”他认为。
招商金控的设立,又将对旗下机构经营管理带来哪些影响?缪建民曾就此在2021年年中举行的招行股东大会上公开回应。
缪建民彼时表示,招商局是招行的发起股东,“目前我们持有的招行股权主要在招商局集团下面的金融集团,金控公司成立后,这个股权会转移到金控公司。”
此外,虽然是招行的发起股东,但招商局不是控股股东。“所以按照证券法的有关规定和市场的惯例,招行在信息披露的时候,是作为‘无控股股东和实际控制人’来披露的。”
缪建民认为,招商金控的设立对招行现有的管理和运行没有任何实质性影响。“我们将始终坚持按照现代公司治理体系建设的要求,推进招行市场化、专业化,保持干部队伍的稳定,保障招行健康可持续发展。”
值得注意的是,招商金控官网也披露了缪建民提出的“2-3-1”金控战略发展要求:始终坚持“两个一以贯之”;全面建设风险管理、财富管理、金融科技“三个能力”;构筑一条模式转型“马利克曲线”,实现新的高质量发展。
“三个能力”中,风险管理是金融行业的核心能力。“风险管理能力决定我们走多远,财富管理能力决定我们走多高,金融科技能力决定我们走多快。”
“大金控”VS“小金控”
金控牌照的颁发,主要基于2020年9月《金融控股公司监督管理试行办法》的出台。当时,国务院决定对金融控股公司实施准入管理,授权中国人民银行组织实施监管。
《办法》规定,非金融企业、自然人及经认可的法人实质控制两个或两个以上不同类型金融机构,并具有以下情形之一的,应当设立金融控股公司:
1、实质控制的金融机构中含商业银行,总资产规模不少于5000亿元的,或非银金融机构总资产规模不少于1000亿元,或受托管理资产的总规模不少于5000亿元的。
2、实质控制的金融机构不含商业银行,总资产规模不少于1000亿元或受托管理资产的总规模不少于5000亿元。
3、未达到以上两项,但中国人民银行按照宏观审慎监管要求,认为需要设立金融控股公司的。
从已获批的三家金控公司来看,中信、招商为“小金控模式”,即将集团内有关金融机构股权划转至单一金控平台进行统一管理,以此将金融和实业业务隔离;北京金融则采取“大金控模式”:当金融资产占集团并表总资产的85%以上,即可整体新设金控公司。
目前,中信金控旗下已持有中信银行、中信证券、中信信托、中信保诚人寿等金融机构的股权,并“全力推进资产划转工作”。
北京金控则已成为北京农商银行、中信建投证券单一第一大股东,并完成组建北京市融资担保投资集团、北京资产(地方AMC)和朴道征信等。该公司同时表示,将有序推动牌照布局,择机申设或收购保险、期货、信托等金融机构。
事实上,国内对于金控公司的监管探索早已进行多年。2002年,国务院就曾批准中信集团、光大集团、平安集团为三家综合金融控股集团试点;2018年,央行又将招商局集团、蚂蚁金服、苏宁集团、上海国际集团和北京金控5家公司作为金融控股公司试点机构。
而在招商金控此番获批前,人民银行已于8月30日发布《金融控股公司关联交易管理办法(征求意见稿)》并公开征求意见,意在规范金融控股公司的关联交易行为,促进金融控股公司稳健经营。
声明:证券时报力求信息真实、准确,文章提及内容仅供参考,不构成实质性投资建议,据此操作风险自担。
证券时报APP
微信公众号