
因债务问题,房子将被拍卖来抵债,这事涉及宝能姚振华,而再次受到外界关注。
近日,阿里司法拍卖平台显示,深圳南山宝能城花园(简称“宝能城”)有40套房产被挂出来拍卖,将于9月20日、9月21日两天进行拍卖,单套房源起拍价为1298万~1962万元。
据了解,宝能城房产被拍卖与宝能集团和姚振华的债务有关。此次宝能城40套房源被拍卖,源于与平安银行深圳分行存在借款合同纠纷,且在指定期限内拒不执行生效法律文书确定的义务。因此,宝能集团董事长姚振华及旗下4家公司都成为被执行人,宝能城有限公司名下位于深圳南山的宝能城484套房产都被拿来拍卖,以清偿债务。
宝能网红盘40套房被拍卖,单套起拍价约1300万
近日,阿里拍卖平台显示,宝能城40套房产被挂出来拍卖。

据悉,这40套房产面积为131平方米至199平方米,以政府指导价9.85万元/平方米起拍,起拍总价在1298万至1962万之间,房屋均为毛坯现房,目前处于无人居住的空置状态。
资料显示,深圳宝能城项目位于深圳市南山区西丽大学城片区,与南方科技大学一路之隔,和5号地铁线塘朗站无缝接驳,被外界认为是西丽三大豪宅区之一。整个项目分东西两区,总占地约10.5万平方米,总建面约83万平方米,由6个地块组成。
据了解,2015年11月,宝能城首次开盘,备案均价6.96万/㎡;后续价格一路上涨,2016年3月加推,备案均价直接突破7万一平;2019年的5月和9月再次备案一批房源,均价涨至8.42万;2020年11月,宝能城推出68套房源,均价9.85万/㎡,单套总价超2000万。该项目一跃成为深圳网红盘一员,与周边小区每平米超10万元价格倒挂。
据了解,宝能城属于一手法拍房,不用进行清场即可交房办理房产证,但竞拍人需要有深圳的购房资格,需要在阿里拍卖平台上参加竞拍。如果购房人不是一次性支付,也可申请正常按揭贷款服务。
但值得注意的是,宝能城曾于6月挂出15套法拍房源,并原计划在7月1日26日拍卖,但最后因税费问题撤回。
缘起平安银行借款纠纷,484套房产被查封
昔日网红盘,为何沦落到如今低价拍卖境地?
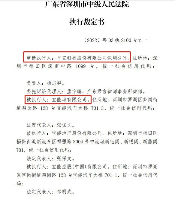
据阿里拍卖公布的《深圳市中级人民法院执行裁定书》,宝能城40套房拍卖的申请执行人为平安银行深圳分行,被执行人包括:宝能城有限公司、宝能地产股份有限公司、宝能控股(中国)有限公司和姚振华、深圳六金投资有限公司。


具体而言,平安银行深圳分行与被执行人宝能城有限公司、宝能地产股份有限公司、宝能控股(中国)有限公司、姚振华、深圳六金投资有限公司借款合同纠纷一案,广东省高级人民法院民事调解书已经发生法律效力。由于被执行人没有履行生效法律文书确定的内容,申请执行人向广东省高级法院申请强制执行,为提高执行效率、减少执行成本,指定深圳市中级人民法院执行。
在案件诉讼过程中,根据平安银行深圳分行的申请,深圳市中级人民法院依法保全查封了该案抵押房产,即被执行人宝能城有限公司名下位于深圳市南山区留仙大道北侧宝能城花园共484套房产。现在平安银行深圳分行向法院提出申请,要求处分上述财产以清偿债务。

深圳市中级人民法院认为,被执行人宝能等在指定期限内拒不履行生效法律文书确定的义务,申请执行人平安银行深圳分行申请处分被执行人的上述财产,符合有关法律规定,应予准许。
实际上,今年3月,在平安银行召开的业绩会上,平安银行副行长郭世邦表示,该行房地产风险总体可控,宝能为最主要的房地产出险业务,但目前与宝能已达成司法和解,法院已经出具了调解书,其中金额最大的为54亿元的宝能城项目马上可进入司法拍卖执行环节,如果销售顺利,2022年预计将形成大额的压降。
声明:证券时报力求信息真实、准确,文章提及内容仅供参考,不构成实质性投资建议,据此操作风险自担。
证券时报APP
微信公众号