中国基金报记者 李智
一夜之间,7家门店突然暂停运营。又一知名早教机构宣布破产清算。
近日,金宝贝重庆中心深夜发文称,自2022年8月12日起,金宝贝重庆7家校区将暂停运营。原因是受外部环境不断恶化的影响,新资方对今后的运营失去信心,导致引资失败。
但这一消息搞得家长措手不及,有家长表示,“刚交了2万块钱,一节课还没上,退款、维权无门。”
7家校区将暂停运营
重庆金宝贝依法破产清算
近日,重庆金宝贝7家校区宣布将暂停运营,暂停教学服务,依法进行破产清算。

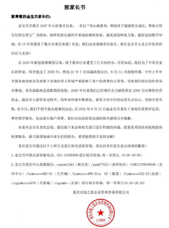
在《致家长书》中金宝贝重庆中心表示,自2020年疫情爆发以来,线下教培行业受到了巨大的冲击,今年上半年全国各地持续多发疫情下,市场经济大环境严重影响了客户的消费信心,导致校区经营举步维艰,多次面临现金流断裂的危险。2020年以来,已经竭尽全力融资将近2000万以维持经营状态。但最近引入新资本的过程中,因外部环境不断恶化,新资方对今后的运营失去信心,导致引资失败。
金宝贝重庆中心称,接下来会和相关部门进行积极沟通,联系优秀的培训机构提供转课服务,最大程度地减少家长们的损失。同事还公布了金宝贝中国总部的客服电话和重庆校区的微信群。
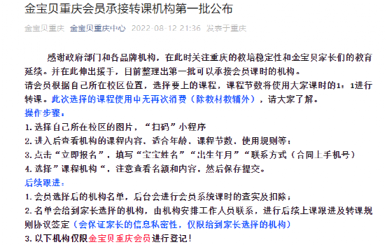
随后在8月12日,金宝贝重庆公布了会员承接转课机构第一批机构,同时附上了相关操作步骤。

家长:维权、退款无门
不过据家长反映,在重庆金宝贝倒闭后,维权、退款无门。黑猫投诉平台中,已有多个关于“重庆金宝贝”的投诉情况。
一位家长表示,3月27日,金宝贝周年庆购买130节课程总金额19147元,一节课未上,8月11日晚上重庆金宝贝宣布七家店破产,老板跑路,退款、维权无门。

另外,也有家长留言称,“重庆金宝贝坑害家长消费者,给老师两三个月不发工资的情况下,还继续开展内购会。以半个月高温假的名义拖延时间,半夜十点多突然宣布破产。给出的后续联系方式均无回应。每个家庭都是一两万的金额,金额巨大。”


曾宣布放“高温假”
据了解,在七月份重庆金宝贝各校区曾发布高温放假通知,当时便有不少家长怀疑其中有蹊跷,担心该机构要“跑路”。

针对上述情况,金宝贝重庆中心还发布了一则严正声明,其中指出,金宝贝重庆每年都会有高温假,这是企业的正常行为。对于恶意诋毁金宝贝品牌声誉影响品牌形象,对金宝贝品牌造成重大损失的,将依法追究法律责任,情节严重的追究刑事责任。望各位家长理性对待,不信谣不传谣。

金宝贝累计服务逾百万中国会员
全国多地门店被曝“关店倒闭”
值得注意的是,金宝贝重庆中心发布的《致家长书》,落款为重庆市旭之恩企业管理咨询有限公司。天眼查数据显示,该公司成立于2018年3月,注册资本为300万人民币,法定代表人为黎某。黎某当前在39家企业任职,并在13家企业担任股东,其中多为文化传播公司或教育咨询公司。

据了解,金宝贝是一家以儿童早期素质教育和家庭育儿赋能为核心的育儿服务公司,最早在1976年成立,2003年进军中国市场。金宝贝秉承让“每一个孩子快乐成长,每一个家庭自信育儿”的使命,金宝贝期望通过科技、学术、关爱连接更多儿童,为中国家庭提供科学育儿服务。
截至2021年,金宝贝在中国开设了近600家儿童多元成长中心,覆盖近200个城市,累计服务逾百万中国会员。

但近年来,已有多地金宝贝被传出“关店跑路”的消息,包括宁波金宝贝、茂名金宝贝、天津金宝贝、上海南翔印象城金宝贝、济南金宝贝、吉林新玛特金宝贝等等多个城市或门店。
有家长发文表示,“茂名金宝贝中心店面倒闭,几百名会员的课没上完,涉及金额已几百万,各位宝爸宝妈们投诉无门。”另外还有不少家长反映金宝贝存在“退费难”等问题。


声明:证券时报力求信息真实、准确,文章提及内容仅供参考,不构成实质性投资建议,据此操作风险自担。
证券时报APP
微信公众号