(原标题:又一信托董事长被终身禁业!公司被罚700万!)
继原中江信托(现雪松国际信托)董事长裘强后,新时代信托公司原董事长赵利民也被终身禁业!
近日,内蒙古银保监局官网披露数张罚单,新时代信托因董事会、监事会履职尽责不到位,未有效发挥监督制约作用,经营层未按授权管理开展业务等11项案由,被罚款700万元。新时代信托原董事长赵利民、新时代信托监事会主席胡宇峰被终身禁止从事银行业工作,新时代信托原总裁陈祥盛也被拟禁止从事银行业工作终身。
值得注意的是,据公开披露信息,2021年被监管处以终身禁业的信托从业人员2021年仅有1人,而今年以来已有9人被终身禁业,除前述新时代信托相关责任人外,还有原中江信托董事长裘强、中信信托原资本运营二部总经理李革、外贸信托原高级信托经理林威、新华信托王爱红、新华信托杨桐、新华信托詹春光。
据不完全统计,截至目前,年内已有18家信托公司被监管处罚,合计被罚金额超5000万元。其中,新华信托领年内最大罚单,单次被罚金额达1400万,中铁信托、新时代信托则分别以860万元、700万元罚单排在二三位。
新时代信托方面,官网资料显示,公司成立于1987年1月,前身为包头市信托投资公司。2009年6月,经中国银行业监督管理委员会批准更名为新时代信托股份有限公司,并换领新的金融许可证。2016年8月,公司注册资本增至人民币60亿元。目前公司业务涉及城市基础设施建设、金融业、证券投资、装备制造业、商业服务业、教育及医疗卫生事业等诸多领域。
2020年7月17日,中国银保监会决定对新时代信托实施接管,期满后又延长接管期限一年。今年7月15日,内蒙古银保监局核准王非新时代信托总裁的任职资格。7月28日,新时代信托发布公告称,经内蒙古银保监局备案通过,自2022年7月16日起,由蔡成维代为履行新时代董事长职责。据了解,公司新任董事长和总裁均来自中信信托。其中,蔡成维曾任中信信托副总经理,王非曾任中信信托合规部副总经理。
以下为新时代信托被处罚信息汇总。
涉11项案由被罚700万元
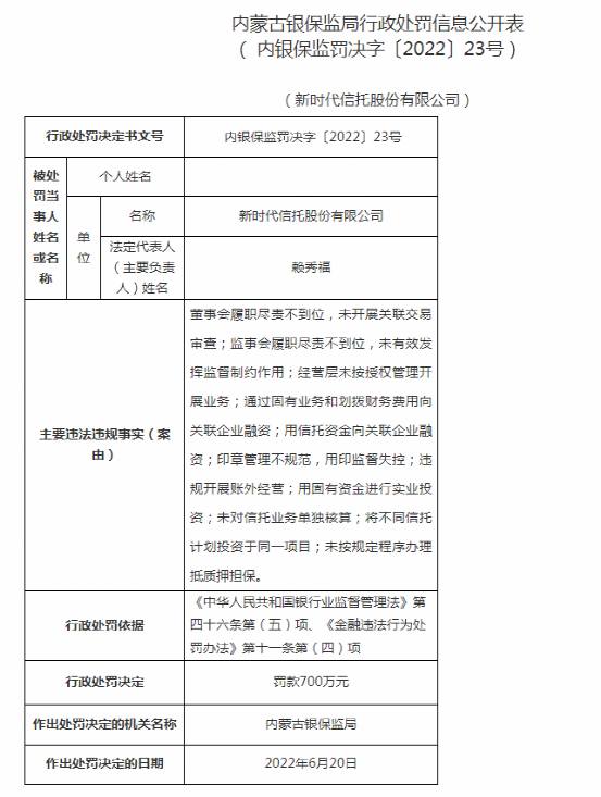
行政处罚公开信息显示,6月20日,新时代信托股份有限公司因违反《中华人民共和国银行业监督管理法》第四十六条第(五)项、《金融违法行为处罚办法》第十一条第(四)项规定,被内蒙古银保监局罚款700万元。
主要违法违规事实包括:董事会履职尽责不到位,未开展关联交易审查;监事会履职尽责不到位,未有效发挥监督制约作用;经营层未按授权管理开展业务;通过固有业务和划拨财务费用向关联企业融资;用信托资金向关联企业融资;印章管理不规范,用印监督失控;违规开展账外经营;用固有资金进行实业投资;未对信托业务单独核算;将不同信托计划投资于同一项目;未按规定程序办理抵质押担保。

原董事长等被终身禁业
行政处罚公开信息显示,此批罚单中,有两名责任人被“禁止从事银行业工作终身”。分别为新时代信托原董事长赵利民、新时代信托监事会主席胡宇峰。
其中,赵利民主要违法违规事实为新时代信托股份有限公司董事会履职尽责不到位,未开展关联交易审查违规事项责任人。

胡宇峰主要违法违规事实为新时代信托股份有限公司监事会履职尽责不到位,未有效发挥监督制约作用违规事项责任人。

此外,根据内蒙古监管局8月3日披露的行政处罚事先告知书,新时代信托原总裁陈祥盛也被拟禁止其从事银行业工作终身。

内蒙古银保监局表示,陈祥盛在新时代信托股份有限公司工作期间,是该公司经营层未按授权管理开展业务、违规开展账外经营等违规事项的直接责任人。
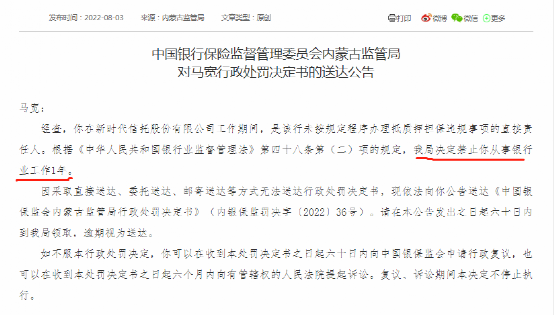
同时,在新时代信托股份有限公司工作期间,该行未按规定程序办理抵质押担保违规事项的直接责任人马宽,被禁止从事银行业工作1年。

另有4名责任人被罚款
此批罚单中,还有4名责任人累计被罚款110万元。基金君按罚款金额由高至低梳理如下:
副总裁闫锋被罚款50万元,主要违法违规事由为:新时代信托股份有限公司通过固有业务和划拨财务费用向关联企业融资、用信托资金向关联企业融资违规事项责任人。

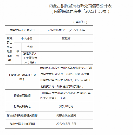
总裁助理崔延辉被罚款30万元,主要违法违规事由为:新时代信托股份有限公司违规通过信托项目向关联企业融资、违规开展账外经营、用固有资金进行实业投资、将不同信托计划投资于同一项目违规事项责任人。

副总裁边风杰被罚款20万元,主要违法违规事由为:新时代信托股份有限公司违规通过信托项目向关联企业融资违规事项责任人。

总裁助理李永丰被罚款10万元,主要违法违规事实为:新时代信托股份有限公司未对信托业务单独核算违规事项责任人。

声明:证券时报力求信息真实、准确,文章提及内容仅供参考,不构成实质性投资建议,据此操作风险自担。
证券时报APP
微信公众号