一家名不经传的中概股,在上市12个交易日后,股价上涨接近100倍。截止周一收盘,这家名为尚乘数科的公司总市值1373亿美元,仅次于台积电和阿里巴巴,排名中概股第三位。
牛股如何炼成?
尚乘数科于7月15日登陆纽交所。公司发行价为7.8美元,募集资金1.248亿美元。
上市当天,公司股价上涨107%。在平稳交易5个交易日后,7月22日,股价上涨了234%。随后该股便展开了一段波澜壮阔的上涨。在7月26日到8月1日的5个交易日里,分别上涨28%、36%、134%、122%、85%。截止8月1日收盘当天,公司742美元的收盘股较7.8美元的发行价上涨幅度高达到9500%。
对于公司近期股价的快速上涨,记者向公司发送了采访申请。但截至发稿,公司尚未对股价上涨做出回应。

尚乘数科股价走势图
尚乘数科是谁?
尚乘数科全名尚乘数字有限公司,总部位于中国香港。根据公司官网介绍,公司是亚洲最全面的数字解决方案平台之一,业务跨越多个垂直领域,包括数字金融服务、蜘蛛网生态系统解决方案、数字媒体、内容和营销以及数字投资。

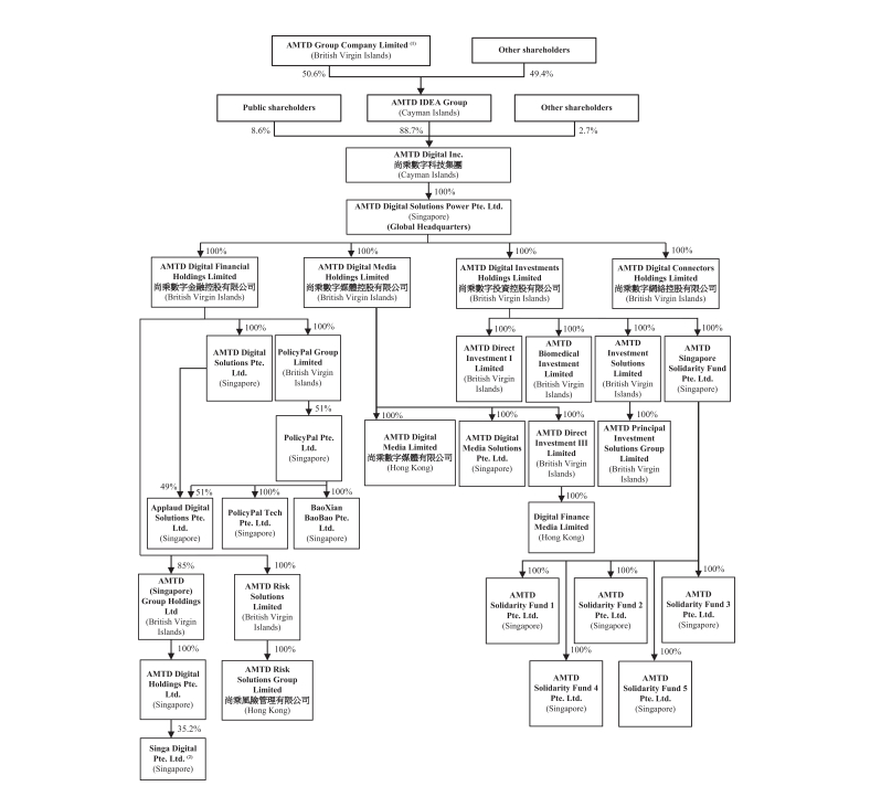
尚诚数科股权结构图
根据公司招股说明书,公司大股东为尚乘IDEA,持股比例为88.7%。该公司为首家纽交所和新加坡交易所双重上市公司。
尚乘数科招股书显示,2019财年、2020财年及2021财年,尚乘数科总收入分别约为1455.4万港元、1.68亿港元和1.96亿港元;期内利润分别为2154.4万港元、1.58亿港元及1.72亿港元。其中,数字金融服务业务和“尚乘蛛网”生态系统解决方案业务贡献了主要收入。
报告期内,数字金融服务的营收分别为867.1万港元、986.9万港元和1172.1万港元,蛛网生态系统解决方案业务营收分别为588.3万港元、1.84亿港元、1.57亿港元。
背后股东是李嘉诚
而尚乘数科和尚乘IDEA集团(原名尚乘国际),都是由尚乘集团分拆而来。后者是一家全球性的以金融为核心驱动的企业集团。而尚乘国际由长江实业集团于2003年创立。根据长江实业集团发布公告,李嘉诚于2021年年底增持长江实业集团股份15.6万股,拥有权益增至46.40%。
2019年8月,尚乘集团分拆其投资银行及传统金融板块——尚乘国际在纽交所上市。2020年,尚乘国际在新加坡交易所二次上市,成为第一家在美国和新加坡两地上市的公司。
值得注意的是,在赴美上市前,尚乘国际进行了Pre-IPO轮融资,其中,投资机构包括雷军的小米、同程艺龙、汇量科技、美图董事长蔡文胜创办的隆领投资。
此外,尚乘集团还与小米集团共同出资设立合资企业洞见金融科技有限公司,并获香港金融管理局颁发的虚拟银行牌照。小米集团出资占比90%,尚乘集团占比10%。
尚乘国际上市前,经中国监管机构批准,引入小米旗下数字金融平台天星数(原小米数科)作为战略投资者。今年年初,尚乘国际宣布与多家尚乘数科的战略股东、机构投资者以及尚乘集团签署股权买卖协议,正式收购尚乘数科的控股权。
完成收购的公司将更名为尚乘IDEA集团,上市代码由HKIB即将变更为AMTD。新的IDEA集团包含了传统金融牌照、数字工具,媒体文娱、尚乘蛛网生态圈等多元方面。

尚城国际股价走势图
今年7月15日,尚城国际拆分旗下数字解决方案公司尚乘数科于纽交所上市。根据公司招股说明书披露,尚乘数科上市前引入大湾区共同家园基金、惠理资产、由前阿里巴巴CEO卫哲创立的嘉御基金、猫眼娱乐、风投和私募基金公司500Startups等多家股权投资机构。
声明:证券时报力求信息真实、准确,文章提及内容仅供参考,不构成实质性投资建议,据此操作风险自担。
证券时报APP
微信公众号