事件背景
7月19日,江苏长乐纤维科技有限公司(下称长乐纤维)关停清算的消息在聚酯圈儿掀起波澜。在期货日报记者的印象中,这家老牌企业曾拥有着良好的行业口碑和先进的经营理念,也是产业调研江苏线的必经站。种种“光环”从耀眼到褪去,长乐纤维为何走到今天这步?它退出的背后带给行业怎样的启示和思考?

有行业资深人士直言,当前,化纤行业正处于深度整合的“阵痛期”,长乐纤维既不是最早关停的一个,也不会是最后一个。
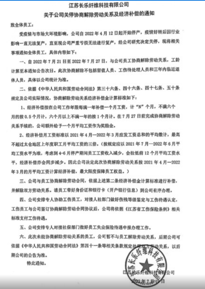
“受疫情与市场大环境影响,公司自2022年4月12日起开始停产,疫情好转后,因行业影响一直无法复产,直至现公司严重亏损无法进行复产,经公司研究决定关停。”江苏长乐纤维科技有限公司在关于公司关停协商解除劳动关系及经济补偿的通知上作了以上说明。
对此,期货日报记者也向长乐纤维相关负责人薛强(化名)求证,薛强表示,股东已经把聚酯工厂关停,相关设备会进行处理,土地和厂房也会出租。“我们是主动选择停车,主动退出。大环境不好,单一的品种很难对抗周期性衰退。”他说,聚酯行业整体利润亏损,企业经营惨淡已经持续相当长的时间,不如直接止损。
长乐纤维是江苏化纤(涤纶长丝)行业中等规模企业的典型代表。最大设计年产能30万吨,全部生产涤纶POY,一半以上的生产线生产市场前景好的差异化纤维——多孔细旦扁平丝。“以目前行业规模来看,长乐纤维的产能规模偏小,但也有自身诸多优势。”化纤产业资深人士吴文海说,比如,工厂位于我国加弹之乡——江苏省太仓市璜泾镇,深处产业集群,销售便利,能根据下游市场变化及时调整生产品种,更好满足客户需求。
记者了解到,该厂自2012年建成投产以来,多年呈现产销两旺格局。最近3—5年,随着化纤行业产业集中度不断提高,行业头部企业进入产能竞赛阶段,一体化、规模化程度不断提高,市场竞争不断加剧,没有规模化成本优势的中小化纤生存空间不断被压缩。
“长乐纤维投产之初就定位生产更有市场前景的扁平丝,一度在这个细分领域多年领先。随着桐昆、新凤鸣这样的‘巨无霸’化纤企业也加快这一领域产品的产能投资,市场供给饱和并进入过剩阶段,长乐纤维的产品优势逐步丧失,效益逐步恶化。”吴文海如是说。
从2020年全球发生疫情至今,纺织服装需求受到很大打击,身处产业链各环节的中小企业在各方面的抗风险能力也远不如大型企业,难以坚持到市场好转的那一天。如今,关厂清算也是企业股东一种无奈的“止损”之举。作为该厂曾经的一员,吴文海也对长乐纤维的关停感到十分惋惜。“长乐纤维尽管是一家中等规模的化纤生产企业,名头远不如同区域的恒力、盛虹等企业,但在行业内仍然有良好的口碑,尤其是管理层的经营理念先进。”他表示,在销售方面,长乐纤维一直实施低库存策略,非常注重根据客户需求及时调整产品生产计划。在采购方面,企业很早就招募了懂期货的管理人才,投产伊始就注重利用PTA期货进行价格风险管理。盘面套期保值、期货买入交割、现货及合约货利用期货点价采购等行为都走在行业前列。
长乐纤维“退出”的背后,说明了中小化纤制造业面临的尴尬窘境。近年来,聚酯产能维持高增速,市场竞争进一步加剧,大型企业加速对市场份额的争夺。聚酯产业开始对旧产能进行出清,而长乐纤维也仅是整个行业红海竞争的一个缩影。
“近年来,大型企业装置高速投产,行业竞争加剧。面对这种压力,小型企业在聚酯产业的投入则相应减少,投资人撤离也时有发生。从今年4月开始,市场就不断传出部分纺织企业经营不善暴雷或是破产的消息,部分供应链金融企业也受到波及。”国贸期货分析师陈胜表示,在内需与外需均出现下滑的情况下,今年聚酯企业的运营困难已是不争的事实,而下游纺纱织造更是有大量的高价成品积压滞销。
据吴文海介绍,今年,即使头部的“巨无霸”化纤企业也面临着持续库存高企、经营亏损的巨大压力,有些头部企业已经发出管理人员率先大幅降薪的号召。企业经营压力大不是个别现象,而是普遍现象。
采访中记者也进一步了解到,实际上,陆续退出涤纶长丝生产行业的中小企业,最近几年已经不是个案了。比长乐纤维建厂早6—7年的一些资格更老的中小化纤企业也已经在前两年主动解散清算了。
如今,摆在企业面前的已不是能“挣多少”而是能“撑多久”,面对眼下行业迎来的“大洗牌”,化纤企业要在自问中客观认识自身能力,重新思考,迎接“生命线”的挑战。化纤企业准备好了吗?
一问:行业“症结”究竟在哪
“阵痛期”,每一家化纤企业都需要客观看待形势。
对聚酯产业链来说,行业“症结”主要体现在高成本和低需求的双重压力。高库存、低利润、低负荷成为今年行业的常态,加速了行业洗牌进程,一些企业被迫退出。
“中国化纤织造行业正在面临有效需求不足、产能过剩的巨大‘阵痛期’。”吴文海表示,在产能和供给不断增加的情况下,需求增速放缓甚至负增长,企业产品库存周期不断拉长,生产效益不断下滑,经营环境压力不断增大。
在他看来,全球纺织服装需求受持续3年的疫情冲击不断走弱。俄乌局势刺激国际油价持续大涨到每桶百元附近,加剧全球通胀压力。今年上半年,行业不但面临着需求下滑的问题,还承受着高油价带动原材料成本大涨的问题。
“化纤行业自身产能投资增长依旧旺盛,加剧市场供大于求的矛盾。进入下半年,市场从交易通胀转入交易经济衰退预期,化纤原材料价格出现大跌行情,给企业经营带来巨大的库存贬值风险。”吴文海称。
对此,国投安信期货高级分析师庞春艳也表示,行业在经历2017—2019年的景气周期后,近几年景气度整体下滑,全球疫情大流行导致行业节奏有所变化,整体以消费端的影响为主。
“2022年,后疫情时期的复苏及俄乌地缘政治冲突导致全球油品市场物流重构,这对化工品市场产生了深远影响,整体表现为成本强、需求弱,产业链中间环节承受上下游双重挤压。”庞春艳告诉期货日报记者,目前这种“阵痛”还在延续,聚酯及下游纺织印染开工都处于低位,消费负反馈压力依旧存在。
“与往年相比,今年受到疫情影响,国内纺织服装消费偏弱。原材料大幅上涨并未带动市场涨价去库存,反而压缩市场需求,产业链价格传导并不顺畅。在内需疲软的背景下,外需也难以撑起市场需求,纺织业出口交货值累计同比持续下滑。”陈胜如是说。
据陈胜介绍,下游织造4月就开始减产,而这种减产从4月一直持续到现在,尚未有好转。部分纱厂的生产从三班倒变成两班倒,并且逢节必放假,这在往年是较为少见的。原本7月应该开始的秋冬服装打样当前只有少数几家企业在进行。“受到疫情的影响,纺织行业基本错过上半年的旺季。原材料的大涨大跌则加剧企业经营风险,高价的聚酯和纱线库存7月已经大幅贬值。”
“目前,整个行业都面临库存高、开工率低的困境。整体来看,消费低迷的负反馈压力依旧存在。”庞春艳称。
在吴文海看来,随着市场发展,化纤行业的景气周期越来越短,2021年第四季度至今重新进入下行周期。“当前,我国内需进入低速增长期,东南亚国家中低端纺织产业崛起,不断抢夺我国纺织服装对发达国家的出口份额。我国化纤行业需求面临较长周期的低迷期,这也是我国化纤行业进入‘阵痛期’的根本原因。”
二问:企业突围如何实现
长乐纤维的退出,表明后疫情时代化纤市场开始了新一轮洗牌,市场两极分化情况加剧,头部效应愈发明显。
事实上,目前,化纤行业正经历着产能集中度不断提高、中小企业不断被整合淘汰的变局。
“近年来,聚酯(长丝)行业加速进入规模化、一体化发展阶段。行业龙头企业强者恒强,产业链不断向上游原料端延伸。目前,已有4家企业成功延伸发展到了炼油端,一举解决了困扰企业发展的原料端瓶颈问题。”据吴文海描述,上下游产业链完成垂直一体化的发展后,又会反过来要求下游产业环节继续扩大规模,需要更大的下游产能来配套消化,我国聚酯行业正在深化全产业链规模化发展。
在他看来,部分头部企业既是涤纶长丝短纤产能规模第一,也是上游原料端PTA和PX规模第一。
长乐纤维以长丝生产为主,近几年,行业产能向龙头企业集中。同时,在龙头企业兼具一体化优势的背景下,单纯以常规长丝生产为主的企业生存空间越来越小,尤其是在公共卫生事件的冲击下,消费下滑,传统生产企业面临严峻考验。
“行业发展的趋势是规模化、一体化,龙头企业在市场风险的应对中相对优势明显。同时,不具备规模化和一体化的企业,也在差异化的道路上寻找出路。”庞春艳分析说,近两年,行业洗牌不可避免,突发的公共卫生事件只是加速了行业内的洗牌。在她看来,在行业格局变化的过程中,化纤企业有必要居安思危,未雨绸缪,提前考虑风险应对措施。
目前,国内聚酯及涤纶部分产能增长过快,产能结构呈现阶段性结构性过剩问题。“现有的化纤行业中普通纤维过剩,但差异性纤维紧缺。”中国绸都网信息分析师陶佳毅告诉期货日报记者,近年来,大厂已经不满足于单纯的纤维生产,而是开始向上下游延伸,部分龙头企业建设起炼化一体化项目,也有大厂开始涉足下游织造。同时,大厂在建造新产能时,开始向差异化纤维方向趋紧。
陶佳毅认为,洗牌会导致一部分中小型化纤企业因为竞争退出市场,而有一部分在技术上具有核心竞争力的中小化纤企业,更多在功能性、差异化等细分领域发力。每次行业洗牌,行业集中度就会再次提升,本次行业洗牌也同样如此。
业内人士认为,整个行业的产能集中度进一步提升,市场竞争更加激烈。龙头企业的产能占有率会进一步提升,而中小企业一部分退出,一部分会转型。比如,做差别化产品,或者向下游拓展,寻找适合自己的发展模式,避免与龙头企业直接竞争。
对此,陈胜解释说,大型企业不断寻求向上游延伸,打通全产业链,降低市场行情波动对企业经营造成的冲击。这样的发展战略,强化了一体化企业在行业中的竞争优势,减少行业周期波动对企业利润的影响。同时,为避免大通货的竞争,中型聚酯企业则在特种丝、差异化、环保等方面加大投入,寻求在细分领域形成优势。
值得一提的是,在期货日报主办的2022年“期货大家谈”大宗商品年中峰会化纤专场上,中国化纤工业协会涤纶长丝分会秘书长万雷曾表态,在碳达峰及碳中和背景下,环保政策趋严,不具备竞争优势的企业将逐步被市场淘汰。
“大型龙头企业将凭借其规模和技术优势持续扩张,行业集中度也将逐步提升,涤纶长丝行业将进入强者恒强的发展阶段。”万雷表示,面对巨大的外部和自身压力,我国聚酯涤纶行业只有苦练基本功,才能取得持续的高质量发展。
“一方面,坚持基础研究与开展自主创新,进一步推进产品差异化、功能化和高端化发展,提升产品的附加值,实现常规纤维高品质化发展。另一方面,探索碳中和发展方式和绿色低碳转型,加大绿色工艺技术及装备研发,加强清洁生产技术改造及重点节能减排技术推广,探索涤纶长丝行业碳达峰路线,挖掘行业降碳实施路径。”万雷称。
三问:“阵痛期”怎么跨过
从当前的市场形势来看,能源紧张短期仍将持续,海外经济衰退或不可避免,外需中长期将呈现趋势性下滑特征,国内疫情时有反复,仍将拖累内需消费。高成本与弱需求未来一段时间难以改变,化纤行业困境仍将会持续,化纤行业的“阵痛期”还将持续相当长的一段时间。
“聚酯产业的产能增速并未下降,未来新产能的投放还将持续。全球经济面临衰退风险,在纺织服装领域,东南亚、印度与我国的竞争也在加剧。”陈胜认为,在纺织服装消费需求偏弱的环境下,化纤行业的洗牌难以避免。
在陶佳毅看来,化纤企业的当务之急是控制好现金流与库存,并优化自身团队管理。同时,找到一条合适自己的赛道,集中精力突破,发挥自身的核心竞争力。
“顺应目前市场形势,化纤企业以求熬过最艰难的时期。一方面,寻找产品的差异化及多样化之路,以求抵御品种单一的风险及增加产品的附加值;另一方面,考虑‘多条腿’走路,利用金融工具适度化解企业生存难题,提高竞争力。”庞春艳分析说。
“就化纤企业而言,及时调整对市场的预期,做好库存管理,在行情上行的阶段,通过促销等方式降低库存压力,及时做好库存的保值工作,让企业在价格下行周期维持利润。”吴文海如是说。
可以看到,近年来,随着产业集中度提升,大型聚酯企业在融资、政策研究、人员配置等方面都体现出较大的优势,并且大型聚酯企业与投研机构、期货公司的合作更加深入,对期权的运用也表现出相对优势。当行业整体景气度下滑时,大型企业的相对优势会更加明显。
针对当前的困境,企业的最佳选择是适当减产保价,主动收缩供给量,产品维持低库存。一方面,降低库存压力,保证企业现金流;另一方面,减少亏损压力。在原材料方面,可多考虑借助期货或场外期权等金融衍生工具,对冲敞口风险,做好原材料价格剧烈波动的风险管理。
“熬过‘阵痛期’需要企业做减法。”吴文海坦言,化纤企业要减少不能短期产生现金流的项目或业务投资,提高存货周转率,减少库存占用大量的流动资金。他说:“企业可利用期货仓单业务盘活资金量,日常经营中利用期货及期权等金融衍生工具积极对冲产品价格波动风险。合理制定套保计划,对产品库存进行保值,加强风险管控,稳定企业的生产利润。”
在受访人士看来,化纤行业的“阵痛”在传统旺季可能会有所缓解,但真正走出还需要看到宏观面的企稳向好。待居民就业和收入稳定增长,消费意愿上升,行业进入新一轮景气周期,也就走出了阴霾,迎来了曙光。
声明:证券时报力求信息真实、准确,文章提及内容仅供参考,不构成实质性投资建议,据此操作风险自担。
证券时报APP
微信公众号