监管出手!又有多家银行收百万罚单,贷款业务仍为处罚“重灾区”。另外,农业银行四川省分行、成都银行因违反反洗钱相关规定分别被罚款223.2万元、194.6万元。
因贷款“三查”不到位等
义乌农商行被罚230万元
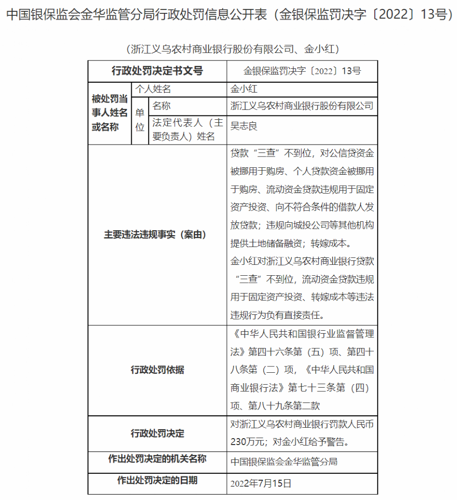
7月22日,金银保监罚决字〔2022〕13号行政处罚决定书显示,浙江义乌农村商业银行设计的违法违规行为包括:贷款“三查”不到位,对公信贷资金被挪用于购房、个人贷款资金被挪用于购房、流动资金贷款违规用于固定资产投资、向不符合条件的借款人发放贷款;违规向城投公司等其他机构提供土地储备融资;转嫁成本。最终,银保监会金华监管分局对其罚款230万元。

因信贷资金被挪用于购房等
宁波银行金华分行被罚145万元
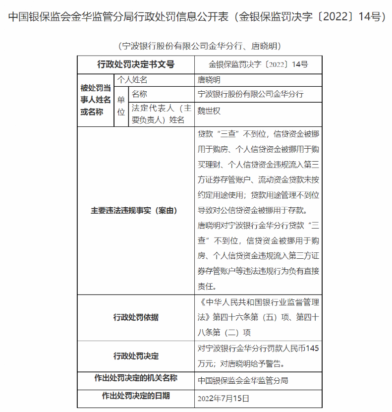
7月22日,浙江监管局官网披露宁波银行金华分行因多项违法违规事实,银保监会金华监管分局对其处于罚款人民币145万元。主要违法违规事实包括:贷款“三查”不到位,信贷资金被挪用于购房、个人信贷资金被挪用于购买理财、个人信贷资金违规流入第三方证券存管账户、流动资金贷款未按约定用途使用;贷款用途管理不到位导致对公信贷资金被挪用于存款等。

贷款业务仍为处罚“重灾区”
7月21日,厦银保监罚决字〔2022〕9号行政处罚信息公开表显示,中国农业银行厦门市分行因贷款“三查”不到位;贷后管理不到位导致贷款资金回流挪用等,中国银保监会厦门监管局依据《中华人民共和国银行业监督管理法》第四十六条、第四十八条,决定对其处以85万元罚款。

7月13日,厦门监管局披露的厦银保监罚决字〔2022〕7号行政处罚信息公开表显示,中国建设银行股份有限公司厦门市分行因贷前调查不尽职;贷后管理不到位,未及时发现资金挪用等原因,银保监会厦门监管局对中国建设银行厦门市分行处以120万元罚款;并对相关负责人给予警告。

同日,中国工商银行股份有限公司厦门市分行因贷前调查不尽职;贷后管理不到位,未及时发现资金回流两项违法违规事实,被银保监会厦门监管局罚款85万元。

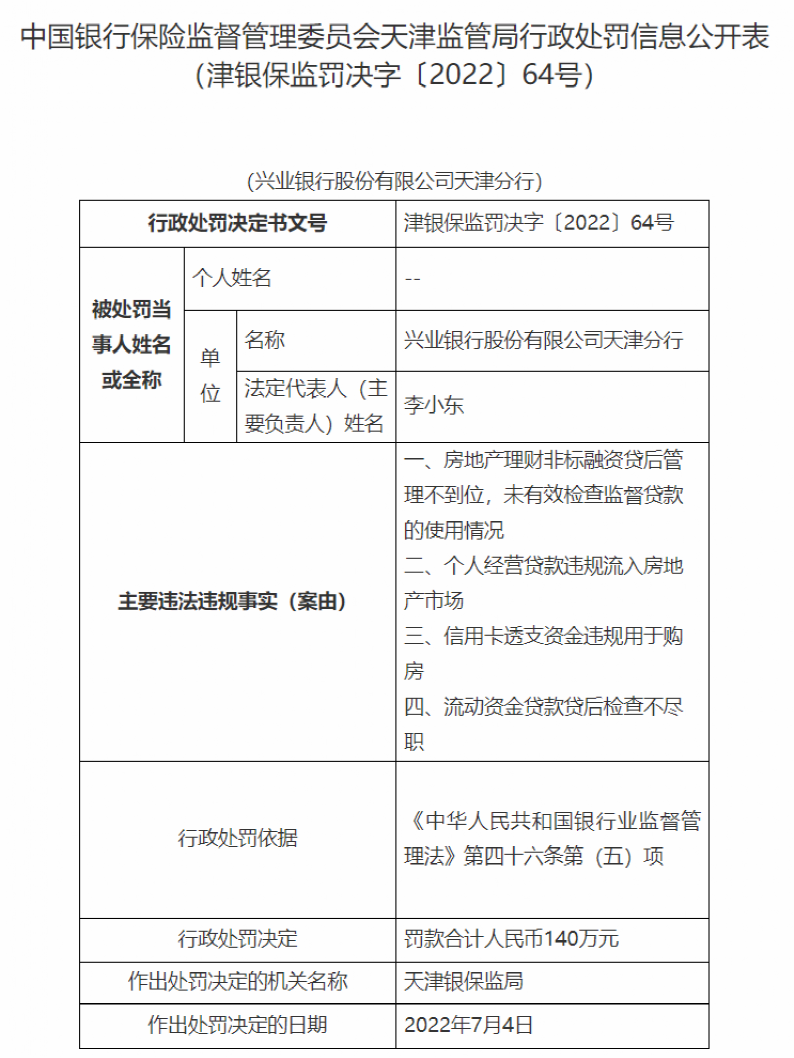
7月12日,银保监会天津监管局一口气开出23张罚单。其中,兴业银行一分行被罚款超百万。津银保监罚决字〔2022〕64号行政处罚信息公开表显示,因兴业银行天津分行存在房地产理财非标融资贷后管理不到位,未有效检查监督贷款的使用情况;个人经营贷款违规流入房地产市场;信用卡透支资金违规用于购房;流动资金贷款贷后检查不尽职等四项违法违规事实,天津银保监局决定对其罚款合计人民币140万元。

同日,招商银行青岛分行因向项目资本金不足的项目发放房地产开发贷款、非标业务管理不尽职、房地产开发贷款放款管理不到位等违法违规事实,青岛银保监局对其罚款110万元。
此外,近日中信银行青岛分行也被罚款100万元,青岛银保监局开出的罚单显示,该分行涉及的违法违规事实包括理财投资非标资产押品评估不审慎、理财投资非标资产支付管理不审慎等。
因违反反洗钱相关规定等
两家银行收百万罚单
7月15日,中国人民银行成都中心支行更新的处罚公告显示,农业银行四川分行因违反反洗钱相关规定等7项案由被处以警告并罚款223.2万元。具体违法违规行为涉及以下7项,包括:侵害消费者个人信息依法得到保护的权利;违反账户管理规定;未按照规定履行客户身份识别义务;未按照规定报送大额交易报告或可疑交易报告;与身份不明的客户进行交易;违反国库科目设置和使用规定;违反信用信息安全管理、提供及报送相关规定。

同日,成都银行也同样因违反反洗钱相关规定等8项案由被处以警告并罚款194.6万元。

声明:证券时报力求信息真实、准确,文章提及内容仅供参考,不构成实质性投资建议,据此操作风险自担。
证券时报APP
微信公众号