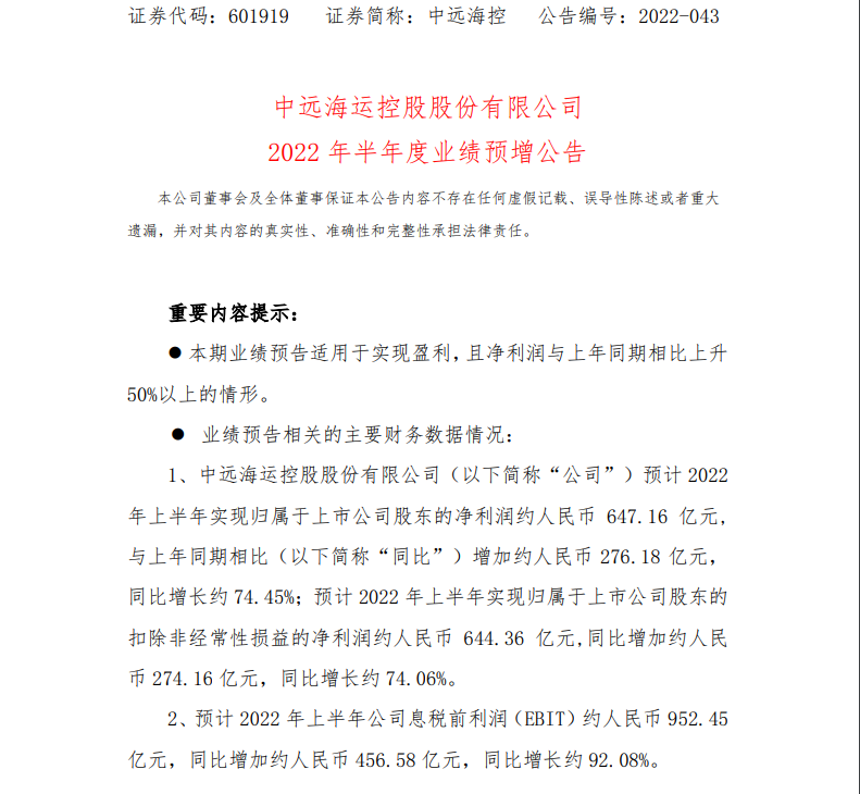
中远海控(601919)7月6日晚间公告,预计2022年上半年实现净利润约647.16亿元,同比增长约74.45%。

在已经披露上半年业绩预告的A股上市公司中,中远海控净利润金额高居榜首。
上半年净利润暂居A股榜首
中远海控披露的业绩预告显示,预计2022年上半年实现归属于上市公司股东的净利润约人民币647.16亿元,与上年同期相比增加约人民币276.18亿元,同比增长约74.45%;预计2022年上半年扣非净利润约人民币644.36亿元,同比增加约人民币274.16亿元,同比增长约74.06%。2022年一季度,中远海控实现净利润276.17亿元。以此计算,预计二季度实现净利润为370.99亿元,仅二季度净利润就已经超过去年上半年。
Wind数据显示,截止7月6日晚间,在已经披露业绩预告的A股上市公司中,中远海控净利润金额高居榜首。
中远海控表示,2022年上半年,国际集装箱运输供求关系较为紧张,主干航线出口运价保持高位运行。报告期内,中国出口集装箱运价综合指数(CCFI)均值为3286.03点,同比增长59%。
报告期内,受新冠肺炎疫情影响,全球供应链发生严重迟滞,全球客户对供应链的稳定性和韧性提出了更高的要求。在此背景下,中远海控保障运力供应及用箱需求,提供“水水中转”、“水铁联运”等灵活替代方案,为保障全球供应链的稳定贡献力量。
今年以来,中远海控股价跌幅为20.93%。截止7月6日,公司A股股价为13.92元/股,最新总市值为2075亿元,市盈率仅为2.2倍。

上海港恢复良好
根据国际航运咨询机构Alphaliner数据,2021年底全球集装箱船舶总箱位2497万标准箱,全年增长4.6%。除必要维修保养外,全球可用船舶已全部投入市场。由于船舶运力供给弹性较低,新船订单一般需要18个月以上的造船周期才能投放市场,在需求暴增情况下,供给无法实现快速增长。
Alphaliner最新公布的数据显示,截止7月4日,全球在运营集装箱船数量共计6399艘,总运力为2578.83万TEU,折合约3.09亿载重吨。运力排名前三是地中海航运(446.25万TEU,占比17.30%)、马士基航运(425.52万TEU,占比16.50%)以及达飞轮船(329.52万TEU,占比12.78%)。运力排名第4名第10名依次为:中远海运集团、赫伯罗特、长荣海运、海洋网联船务(ONE)、现代商船、阳明海运和以星航运。其中前7名运力都超过150万TEU。
上海航运交易所最新发布的6月份中国出口集装箱运输市场分析报告显示,由于奥密克戎毒株不断产生新的变异株,导致新冠疫情在世界范围内反复,全球每日新增病例依旧徘徊在较高水平。
截至2022年6月底,全球新冠疫情累计确诊人数已经超过5.32亿例。我国疫情仍受到稳定控制,部分地区的疫情得到有效改善。其中上海在经历了严格的管控措施后,于6月1日起全面开始复工复产。
相关港航企业全力保证生产经营,全球集装箱吞吐量最大的上海港恢复情况良好,支持出口市场保持向好态势。6月,上海航运交易所发布的中国出口集装箱综合运价指数平均值为3228.37点,较上月平均上涨3.5%;反映即期市场的上海出口集装箱综合指数平均值为4219.85点,较上月平均上涨1.4%。
声明:证券时报力求信息真实、准确,文章提及内容仅供参考,不构成实质性投资建议,据此操作风险自担。
证券时报APP
微信公众号