中国基金报记者 李智
3家公司被终止上市,近7万户股东欲哭无泪!
6月2日,*ST聚龙、*ST当代、*ST邦讯3家公司被深交所终止公司股票上市,上述3家公司均属于财务类退市。其中,*ST聚龙、*ST当代都是因为公司2021年年度财务会计报告被出具无法表示意见的审计报告,触及退市情形。而*ST邦讯是因为未能在法定期限内披露2021年年度报告,被终止上市。
上述三家公司股票将自2022年6月13日起进入退市整理期,退市整理期届满的次一交易日,深交所将对上述公司股票予以摘牌。
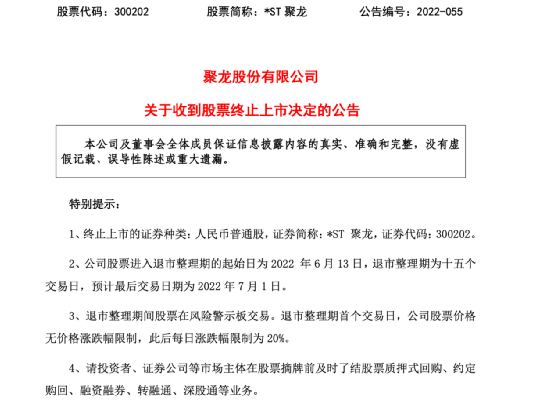
*ST聚龙被终止上市
具体来看,*ST聚龙因2020年年度财务会计报告被出具无法表示意见的审计报告,公司股票交易自2021年4月30日起被实施退市风险警示。2022年4月29日,公司股票交易被实施退市风险警示后首个年度报告(即2021年年度报告)显示,公司2021年年度财务会计报告被出具无法表示意见的审计报告。
*ST聚龙触及深交所《创业板股票上市规则(2020年12月修订)》第10.3.10条第一款第(三)项规定的股票终止上市情形。根据相关规定以及深交所上市委员会的审核意见,决定*ST聚龙股票终止上市。

又一富豪“凉了”
据了解,作为A股“纸币清分行业第一股”的*ST聚龙成立于2004年,是国内领先的货币安全运营及数字化管理解决方案供应商,面向国内外的金融行业提供自助服务设备及系统、金融安全物联网系统、全自动清分流水线等多种产品和服务,公司产品包括点验钞机、纸币清分机、纸币杀菌消毒机、清分扎把一体机等。并于2011年在深交所创业板上市。
随着公司上市,*ST聚龙实控人柳永诠家族的财富也迅速暴涨,曾登顶辽宁首富。
在2013年《理财周报》发布的《3000中国家族财富榜》中柳永诠家族以28.6 亿元资产荣登辽宁首富。另外柳永诠家族还入榜《2013胡润创业板富豪榜》,以34岁51亿元的身家成为最年轻“70后”。


图源:官网
而柳长庆也多次上榜《胡润百富榜》。2020年10月,柳长庆以41亿元人民币财富位列《2020年胡润百富榜》第1353位,较2019年排名上升291位。
不过好景不长,2017年3月,辽宁聚龙集团公司发布公告称,柳长庆犯破坏选举罪,判处有期徒刑九个月,辞去聚龙股份董事长一职。
2021年7月2日,公司及实际控制人柳长庆、柳永诠收到辽宁证监局出具的《关于对聚龙股份有限公司、柳长庆、柳永诠采取出具警示函措施的决定》,对聚龙股份、柳长庆、柳永诠采取出具警示函的行政监管措施。
2021年7月13日,*ST聚龙公告,公司及实际控制人柳长庆收到证监会下发的《调查通知书》,因公司、柳长庆涉嫌信息披露违法违规,证监会决定对公司、柳长庆进行立案调查。
据2021年财报披露,聚龙股份目前实控人为柳长庆、其妻子周素芹、其子柳永诠三人。截至目前,柳永诠为*ST聚龙的第一大股东持股比例为21.42%;周素芹为第三大股东,持股比例5.2%。

另值得注意的是今年一季度,*ST聚龙一季度还获得2家知名境外机构的增持。瑞银集团(UBS AG)新进成为其第七大股东,法国兴业银行新进成为第十大股东。
截至一季度末,*ST聚龙有2.21万户股东。
违规担保、资金占用
*ST聚龙股价跌超97%
在公司层面,*ST聚龙的内部问题诸多,曾因违规担保、控股股东资金占用等情况,被实施其他风险警示。截至2020年12月31日,公司违规担保余额为3.56亿元,控股股东占用公司资金余额为1.64亿元。虽然*ST聚龙的公司董事会在事后高度重视,并积极采取有效措施,争取解决其他风险警示,但目前的进展来看,似乎成效有限,止步不前。
截至公告日,*ST聚龙尚有2.88亿元非经营性占用公司资金尚未收回,可收回金额具有重大不确定性。
在问题频出之际,公司股价不断走低,当前股价较历史高点已经跌去97%。截至此时,柳长庆彻底消失在富豪榜中,一代企业家如今沦落至此,不禁让人唏嘘。

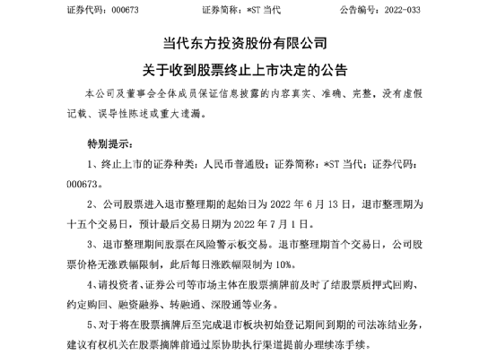
*ST当代同样因2020年度经审计期末净资产为负值,公司股票交易自2021年4月29日起被实施退市风险警示。2022年4月30日,公司股票交易被实施退市风险警示后的首个年度报告(即2021年年度报告)显示,公司2021年财务会计报告被会计师事务所出具了无法表示意见的审计报告,公司触及相关股票终止上市情形。深交所决定公司股票终止上市。

截至一季度末,*ST当代有2.5万户股东。
此外,*ST邦讯因2020年度经审计的净利润为负值且营业收入低于1亿元、期末净资产为负值以及2020年度财务会计报告被出具无法表示意见的审计报告,公司股票交易自2021年4月29日起被实施退市风险警示。今年,*ST邦讯未能在法定期限内披露2021年年度报告,触及深交所相关规定的股票终止上市情形,深交所决定*ST邦讯股票终止上市。

此前5月20日,*ST邦讯因年报“难产”,遭证监会立案。这已经不是第一次因财务报告的问题遭到处罚,*ST邦讯的财务问题积重难返。
2022年1月6日,*ST邦讯及实际控制人张庆文、戴芙蓉收到中国证券监督管理委员会北京监管局出具的《行政处罚决定书》。经查明,邦讯技术存在以下违法事实:一、2017 年半年度报告、2017 年年度报告、2018 年半年度报告、2018 年年度报告存在重大遗漏;二、2019 年半年度报告存在重大遗漏;三、2019 年年度报告存在重大遗漏。针对上述违法行为,北京证监局决定:对邦讯技术给予警告,并合计处以130万元罚款;对张庆文给予警告,并合计处以280万元罚款;对戴芙蓉给予警告,并合计处以260万元罚款。
截至一季度末,*ST邦讯有2.1万户股东。
7万股东过不好节了
3家公司同时宣布终止上市,近7万股东坐不住了!有人直言:“一夜无眠!”还有股民表示将开启索赔。



编辑:乔伊
声明:证券时报力求信息真实、准确,文章提及内容仅供参考,不构成实质性投资建议,据此操作风险自担。
证券时报APP
微信公众号