本文包括三个部分:
● ESG投资:规模上升受益碳中和,收益水平左右发行热度
●上市公司:近3成发布ESG相关报告
●ESG评级:标准不一,结果迥异
来源:新财富杂志(ID:xcfplus)
作者:程静
原标题:《ESG大航海时代:百舸争流,航标待明|2021资本市场ESG发展报告》
要点速览
全球ESG投资规模2020年初已扩张到35万亿美元,占主要市场资管规模的比例超过1/3。在中国,碳中和、共同富裕等愿景推动下,ESG价值链亦迎来更多参与者。
投资层面,截至2021年底,A股有48家基金公司管理的116只ESG相关主题基金,其中,24只基金同时聚焦E、S、G主题,其平均规模为2.87亿元,成立以来平均收益率为21.18%;三大细分领域基金中,受益新能源概念火爆,主打碳主题的E基金不仅数量占据九成,多达81只,且成立以来收益率均值达到98.17%,S、G主题基金均值高达255.22%、164.82%,高于全市场开放式公募基金的46.81%,显示ESG选股的有效性。这也是其能否从升温到火爆的决定因素。
值得一提的是,A股ESG相关主题基金约1/10的资金投向宁德时代,1/3资金投向10只股票,集中度非常高。五粮液等海外排除在ESG之外的酒类公司、未发布相关报告的公司已相继退出ESG基金重仓股,但仍现身于细分领域基金重仓股,显示ESG投资名不副实的情况有改善但仍存在。
企业层面,在监管和资金推动下,2007-2021年,A股有28.59%的公司发布过ESG相关报告,形式仍以社会责任报告为主。多地上市公司、国企、金融机构的报告发布率较高,科技企业发布率最低,仅为11.63%,暴露数据经济时代的隐患。发布率前三的地区为青海、云南和福建,北京、上海公司发布比例超1/3,浙江、广东、山东公司未过1/4,最低的江苏仅有1/6。这或与东部地区中小民营企业居多有关。2021年有74.29%的外资净买入量流向发布报告的公司。
评级层面,由于ESG发展仍处初级阶段,国内外ESG评级机构尚各自探索,标准不一,且结果相关系数不高,有的甚至为-0.1。打造兼具本土特色与国际视野的权威评级,为ESG投资与实践提供明确的航标,仍待发力。
全球进入“GDP万亿美元俱乐部”的国家只有17个,而进入“市值万亿美元俱乐部”的企业已有7家,包括苹果、亚马逊、微软、谷歌、脸书、沙特阿美、特斯拉。
当越来越多企业影响力可敌国,其对地球环境变化、人类社会生态也负有前所未有的责任。同时,商业理念从“股东至上”向“利益相关者互利共生”转变,也促使企业进一步优化治理结构,通过促进社会向善,获得长期价值支撑。
新的发展格局下,ESG理念席卷全球,中国资本市场同样积极性空前。
E、S、G三个字母,分别代表环境(Environment)、社会责任(Social Responsibility)与公司治理(Governance)。因为能够从非财务维度评价公司的价值,ESG成为投资者、企业、监管部门、评级机构的全新工具。
在ESG价值链上,秉持ESG理念的投资者,包括资产所有人(asset owner,AO)与资产管理人(asset manager,AM),会借助ESG研究及评级结果,注资符合自身价值观的标的。实体企业作为ESG的实践主体与被投资方,通过提升ESG表现,不仅符合更高的价值标准,也可以赢得投资方青睐。监管部门通过倡导上市公司披露ESG信息、规范ESG实践,引导ESG理念正向发展。评级机构则通过研究评价,指明ESG投资与实践的方向。
不过,对于ESG的内涵,全球还没有形成统一的框架,所有市场参与者仍在摸索前行。
01、ESG投资:规模上升受益碳中和,收益水平左右发行热度
在中国,投资机构对ESG理念的认同度上升,体现在名称及核心理念中包含ESG元素的公募基金与日俱增上。
新财富的统计显示,截至2021年底,国内有116只ESG相关主题的公募基金,其资产规模共计1371.67亿元,较2020年底同比增长74.2%。
尽管ESG投资呈升温态势,但是,作为“有价值观的钱”,其在中国能否蓬勃发展,取决于投资策略的有效性。这是由于,目前国内ESG投资的主体是公募基金。这些接受基民委托的基金管理人,相比海外市场一些资产所有人,要坚守价值观更为不易,尤其是在近年A股投资风格不断变化的波动里,面对发行、赎回、排名等压力,其必须实现更为出色的收益水平,才能实现存在价值。
ESG主题基金2021年数量翻倍
国内ESG相关主题的公募基金,包括同时关注E、S、G三大主题的ESG主题基金,以及分别聚焦三个子领域的基金。
其中,截至2021年底,ESG主题基金共有24只(同一只基金不同份额分开计算),其管理的资产规模达68.77亿元(资产规模数据为2022年2月17日数据),平均每只基金规模约为2.87亿元。
国内首只名称包含ESG的公募基金,为2013年3月22日成立、由财通基金管理的财通中证ESG100指数增强A。截至2022年2月,其规模为2.12亿元,成立以来回报率为191.01%。
6年后的2019年8月,国内第二只ESG主题基金——华宝基金成立的华宝MSCI中国A股国际通ESGA才发布。
此后,中国ESG基金数量迅速增加,尤其是2021年新成立的基金就有14只,相比2020、2019年的5只和4只,实现翻倍增长(表1)。

在这24只ESG主题基金中,有13只基金的规模超过1亿元,2只规模超过10亿元,分别为汇添富ESG可持续成长A和浦银安盛ESG责任投资A。这两只基金均成立于2021年,规模分别达13.28亿元、12.20亿元。
对比来看,A股14745只开放式公募基金的平均规模为17.86亿元,而规模最高的ESG基金还未达到市场平均水平,可见这类产品在中国尚处于起步阶段。
从成立以来的回报看,截至2021年底,24只ESG主题基金的平均收益率为21.18%,低于开放式公募基金的46.81%。这主要因为,其中超过半数基金成立时间不到一年。
成立最早的财通中证ESG100指数增强A,收益率也最高,接近200%。此外,4只收益率超过50%的基金均成立于2019年,分别为易方达ESG责任投资、南方ESG主题A及C类份额、华宝MSCI中国A股国际通ESGA,其收益率分别为75.76%、62.21%、60.24%和51.98%。
由于春节以来A股市场震荡调整,2021年成立的ESG主题基金平均回报率仅为-0.87%。除了当年7月成立的国金ESG持续增长A、C类份额以及9月成立的鹏华国证ESG300ETF回报率超过4%;11月成立的银华华证ESG领先收益率为0.11%之外,其余10只回报率皆为负数。
相比之下,4只2019年成立的ESG主题基金平均回报率超过60%,5只2020年成立的基金平均回报率接近16%。
而全市场2021年和2020年成立的开放式公募基金,平均收益分别为1.55%和16.02%;2019年成立的公募基金平均收益为39.08%。ESG基金的表现相比市场平均水平,互有高低。
子领域基金,九成为E主题
在E、S、G三个子领域的主题基金中,E主题基金最是风生水起。
根据新财富统计,截至2021年底,共有92只存续公募基金名称包含环保、低碳、社会责任、碳中和、绿色、可持续发展、美丽中国、治理、气候、生态环境等关键词(图1),其中,涉及E、S、G的分别有81只、7只和4只。此外,新财富发现,部分成长性基金的投资理念中也加入了ESG相关指标作为考量因素,例如公司治理、环保等。
图1:子领域主题基金词云图

资料来源:新财富整理
从数量看,与E相关的主题基金数量远高于S和G主题,占比高达88.04%,接近九成;其资产规模达到1226.79亿元,占比达91.92%(图2)。这显示,随着中国“碳中和”目标的提出,环境主题的投资关注度空前。
图2:ESG主题基金以及E、S、G领域基金的资产规模及数量

数据来源:Wind,新财富整理(基金规模截至2022年2月17日)
尤其是2021年新成立的34只基金,全部为E主题基金。其中,低碳、碳中和主题基金增量显著,分别新增18只、9只(图3)。规模上看,碳中和主题基金达121.13亿元,其次为低碳主题基金,85.98亿元,显示资金扎堆布局碳主题(图4)。
宁德时代(300750)、恩捷股份(002812)、阳光电源(300274)、亿纬锂能(300014)、隆基股份(601012)、天赐材料(002709)等光伏、风能等新能源产业链公司,是该主题基金主要重仓标的。
图3:2021年新成立E主题基金数量

数据来源:Wind,新财富整理
图4:2021年新成立E主题基金规模

数据来源:Wind,新财富整理(同一基金不同份额分开计算)
从规模看,E主题基金的集中度较高,3只规模超过90亿元的基金,规模占比超过1/4;9只规模超过55亿元的基金,规模占比超过50%。
其中,成立于2010年的汇丰晋信低碳先锋A、成立于2011年的兴全绿色投资两只基金,规模均超过100亿元,成立以来收益率分别高达388.15%和463.08%,2021年收益率分别为42.17%和29.91%(图5)。
二者均为主动股票型基金。2021年,前者在有色金属、化工及电气设备行业的配置比例较高,中报业绩归因结果显示,其在这3个行业的选股能力突出,2021年收益率贡献主要来自宁德时代、天齐锂业(002466)、盐湖股份(000792)、杭可科技(688006)等重仓标的;后者在传媒、电子、家用电器行业的配置比例较高,中报业绩归因结果显示,其在电子行业的选股能力突出,2021年收益率贡献主要来自芒果超媒(300413)、鹏鼎控股(002938)、胜宏科技(300476)、三安光电(600703)、保利发展(600048)等重仓标的。
图5:基金规模超过50亿元的9只E主题基金

数据来源:Wind,新财富整理(基金规模截至2022年2月17日,成立以来收益率截至2021年底)
S、G主题基金的关注度较低
国内的S主题基金,关键词为社会责任,目前有7只基金,且自2019年3月至今,并未有新的社会责任主题基金成立。
其中,万家基金管理的万家社会责任定开A类和C类份额,投资策略中包含社会责任主题股票的筛选;其余5只在投资理念中均强调,选择积极履行社会责任的公司;另外,建信基金管理的建信上证社会责任ETF,投资范围主要为上证社会责任指数成份股等。
截至2022年2月17日,7只基金总规模为93.24亿元,不到E主题基金的1/10,且主要聚集于兴全社会责任、汇添富社会责任、万家社会责任定开A上。这3只主动型基金的规模分别为60.71亿元、15.14亿元和15.04亿元,占S主题基金规模的97.48%;2021年行业配置主要为电子、电气设备、化工、休闲服务等,重仓标的主要为宁德时代、中国中免(601888)、海康威视(002415)、法拉电子(600563)等。
S主题基金成立以来的收益率和2021年收益率均值分别为255.23%和10.58%,其中,兴全社会责任于2008年成立至今14年来的收益率高达551.34%;2021年,万家社会责任定开的A类与C类份额基金收益领跑,分别为30.06%和29.41%(表2)。

G主题基金,关键词为治理,在3个子领域中规模最小,截至2022年2月17日仅为17.53亿元,不到E主题基金的1/50,且续存的基金仅有4只,成立于2007-2009年间。
其中,交银施罗德基金的业绩比较基准包含上证180公司治理指数,主要布局公共事业领域,重仓股主要为长江电力(600900),持仓占比高达80%;鹏华基金管理的鹏华优质治理基金、景顺长城基金管理的景顺长城公司治理,投资目标为良好公司治理的上市公司,前者还考虑了公司成长性,主要布局食品饮料、医药生物、电器设备行业,重仓五粮液(000858)、药明康德(603259)等标的;后者主要布局电子、交通运输、汽车行业,重仓视源股份(002841)、士兰微(600460)、睿创微纳(688002)、顺丰控股(002352)等标的。
除鹏华优质治理基金的规模接近9亿元,其余3只基金规模均为3亿元左右。景顺长城公司治理2021年以来的收益率为44.63%,排名靠前(表3)。

子领域主题基金收益更佳,E主题领跑
伴随低碳发展成中国经济的重要主题,从能耗“双控”到碳排放总量和强度“双控”,政策不断发力,资本市场也紧跟变革方向。这一背景下,E主题基金2021年表现也优于S、G主题基金,其当年平均收益率达27.03%,而后者均为10%左右。
相比之下,2021年全市场开放式公募基金平均收益率为6.61%,3个子领域基金均超过这一水平,且E主题基金收益高出20个百分点,显示ESG策略在过去一年选股的有效性。
从成立以来的收益率看,S主题基金的收益率均值高达255.23%,E、G主题基金分别为98.17%和164.82%。
而ESG主题基金的收益不及三个子领域基金(图6)。其原因或在于,中国ESG发展仍处于初级阶段,E、S、G三个方面表现面面俱佳的标的并不多,且未必在基本面上具有优势。同时,在企业ESG报告数据不完善、ESG评级标准并不统一的背景下,通过正面筛选、ESG整合策略进行的ESG主题基金投资,面临较大挑战,这从收益率上也略见一二。
图6:ESG及子领域主题基金平均收益率比较

数据来源:Wind,新财富整理(成立以来收益率截至2021年底)
整体来看,48家基金公司管理着全市场116只ESG相关主题基金,其中,4家基金公司管理的ESG主题资产规模超过100亿元,分别为富国基金、兴证全球基金、汇添富基金以及汇丰晋信基金,最高的富国基金相关资管规模达178.8亿元;有25家基金公司管理的ESG资产规模超过10亿元(图7)。
图7:ESG资产管理规模超过10亿元的24家基金管理人

数据来源:Wind,新财富整理(未公布管理规模的基金未计入在内,基金规模截至2022年2月17日,成立以来收益率截至2021年底)
不同管理人的ESG资产管理收益差别较大,10家公司旗下ESG基金成立以来收益达到200%以上,最高的兴证全球基金为507.21%,其次是国投瑞银基金,为406.43%,排第三的嘉实基金为306.3%。数量过半的基金公司ESG资产成立以来收益率达到50%以上;管理资产规模最高的3家基金公司,收益相对稳定,成立以来平均收益率达227%。
正面筛选、ESG整合,为中国市场两大主流策略
中国ESG基金的突飞猛进,是全球ESG投资热潮的一个侧影。
全球可持续金融协会(GSIA)统计发现,2020年初全球主要市场资产规模达98.42万亿美元,增速为7.17%,其中,代表ESG投资的可持续投资资产管理规模占比已经超过1/3,为35万亿美元,增速达到15.05%。而2016年初,其占比仅为1/4(图8)。
图8:全球主要市场资产管理规模、ESG资产规模及其增速

资料来源:GSIA,新财富整理(GSIA统计的可持续投资为在投资组合选择和管理中考虑环境、社会和治理因素的投资方法;主要市场包括欧洲、美国、加拿大、日本、大洋洲)
分地区看,2020年初,作为ESG发源地的欧洲虽然资产规模缩水,但仍有12万亿美元。这主要因其引入反“洗绿”规则,收紧了可被视为负责任投资的标准;美国、日本、加拿大、大洋洲均取得较快增长,其中,美国、日本ESG资管规模分别达17万亿美元和2.87万亿美元,美国目前排在第一位(图9)。
图9:欧洲、美国、加拿大、日本、大洋洲ESG投资资管规模(单位:十亿美元)

资料来源:GSIA,新财富整理(主要市场包括欧洲、美国、加拿大、日本、大洋洲)
国际主流的ESG投资策略分为7种,分别为ESG整合、负面/排除性筛选、企业参与及股东主张、基于国际标准筛选、可持续性主题投资、正面/同类最佳筛选、影响力/社区投资。
早期,占据主流的是负面/排除性筛选策略,即通过指标设置,在投资组合中排除对社会、环境带来负面影响的企业或行业,例如烟草、军工、石化等。如今,根据GSIA统计,2020年初资产规模最高的已经是ESG整合策略,总计约25万亿美元,遥遥领先;其次为负面/排除性筛选策略、企业参与及股东主张策略,产品规模分别为15.9万亿美元、10.5万亿美元;而其他4类产品规模共计不超过5万亿美元(图10)。
图10:2020年初全球主要市场各类策略产品规模比较(十亿美元)

资料来源:GSIA
在中国市场,正面/同类最佳筛选、ESG整合是ESG公募基金的主要投资策略。这或是因为,在A股,注重自身ESG素质的公司往往更容易寻找。
如同其他基金一样,ESG基金也包括主动与被动两类投资策略。
主动策略基金往往是在传统的财务分析基础上,通过评估企业ESG表现并兼顾分析其增长能力,筛选出目标池。
而被动策略方面,ESG基金主要投资目标为沪深300ESG基准指数、国证ESG300指数、中证ESG120策略指数、MSCI中国A股国际通ESG通用指数、中证180ESG指数的成份股;E主题基金主要投资范围为中证内地低碳经济主题指数、中证环保产业指数成份股、中证800指数的成份股;S、G主题基金分别跟踪上证社会责任指数以及上证180公司治理指数。
目前,国内ESG基金以偏股混合型、被动指数型及普通股票型基金为主,分别为45只、32只以及23只。从规模看,偏股混合型基金规模最高,共计588.98亿元;数量排在第二的被动指数型基金规模仅有151.12亿元,普通股票型基金规模约为其3.3倍,共计496.73亿元。
不过,这三类数量与规模占优的基金,成立以来收益并不突出,分别为97.9%、42.36%以及123.68%,均低于为数较少的灵活配置型、增强指数型基金,这或是由于其平均成立年限时长较短。
通过相关性分析可以看到,成立年限与成立以来平均收益率正相关,相关系数高达0.92。从成立年限均值看,灵活配置型以及增强指数型基金均高于8年,而以上三类基金仅为3年(图11)。
图11:各类型基金的数量、规模、收益情况

数据来源:Wind,新财富整理(投资类型为二级分类,基金规模截至2022年2月17日,成立以来收益率截至2021年底)
宁德时代取代茅台重仓股地位,ESG投资不再“名不副实”
国内ESG投资与时俱进,不仅体现在基金数量与规模的增长上,也体现在ESG理念的落地上。
新财富此前研究发现,涉及酒精、赌博、烟草、核能及武器制造的企业,通常被海外ESG投资规则排除在外,但从2020年前十大国内ESG相关基金重仓股中,仍可以看到贵州茅台(600519)与五粮液分别排在第3、6位。这与ESG在中国发展仍处于初期阶段、“注重回报+ESG理念”并重的试水方式密切相关。
但2021年,这一情况有所改善,可以看到,一季度ESG基金前十大重大股中,五粮液已经退出,贵州茅台持股总市值也从11.96亿元减至10.04亿元,二季度进一步减至7.77亿元,随后退出前十(表4)。虽然这一变化与白酒板块2021年春节后走弱有关,但全市场所有公募基金重仓持股排在首位的,仍为茅台。

2021年,ESG基金重仓股共267只,宁德时代、隆基股份、海康威视、赣锋锂业稳坐前十。其中,宁德时代持仓总市值保持第一,为65.3亿元,较2020年涨幅达116.9%,约为第二名的2.4倍;隆基股份、海康威视分别为26.74亿元、11.67亿元,分别排在第二、九位;赣锋锂业排在第六位,持股总市值为16.86亿元。
从股票池来看,ESG基金所持的宁德时代市值占其持股总市值的1/10;同时,前十大重仓股的持股市值为214.87亿元,占持股总市值的32.98%,意味着A股ESG相关主题基金约1/10的资金投向宁德时代,1/3的资金投向这10只股票,集中度非常高。这或与可选标的数量不多有关。
香港上市公司的ESG信息披露及实践相对早于内地,2021年ESG相关基金重仓股中,港股数量逐步增多,三季报重仓的289只股票中有13只港股,较2020年末增加5只。
分行业来看,标的数量最多的为电气设备,共有34只股票,占比为12.73%;其次是电子,占比12.36%,这两大行业占比超过1/4。占比超过5%的行业还有化工、医药生物、机械设备及有色金属,分别为8.61%、7.49、6.74%和5.62%。这6个行业的股票在所有26个行业中占比超过50%,集中度相当高(图12)。
图12:2021年ESG相关基金重仓股所在行业

数据来源:Wind,新财富整理(行业为申万一级行业分类)
从267只重仓股的走势看,2021年,有9只股票涨幅翻倍、接近1/3的股票涨幅超过50%。其中,中广核新能源(001181.HK)股价涨幅高达606.51%,涨幅超过300%的还有德业股份(605117)、大金重工(002487)、盐湖股份等;73.41%的重仓股股价获得增值(图13)。
图13:2021年267只重仓股的股价涨跌幅散点图


数据来源:Wind,新财富整理
外资对ESG基金重仓股也较为青睐。2021年,外资通过沪深通净买入A股公司接近175亿股,共计约5605.15亿元,其中净买入以上267只股票101.32亿股,占6成以上,平均每只净流入天数110天,净买入总额为3503.39亿元,占62.5%。
对于发布ESG相关报告的上市公司,外资青睐程度更高,高达74.29%的外资净买入量流向这些上市公司,共计130.14亿股,平均净流入天数与ESG基金重仓股持平。究其原因,ESG报告是包括投资者、ESG评级机构等获取信息最重要的方式,发布报告也意味着企业在关注自身ESG表现。
不同主题基金重仓股各异
从ESG主题基金与E、S、G主题基金2021年报公布的前十大重仓股明细来看,不同主题基金持仓情况差别较大,例如ESG基金重仓第一股海康威视,并不是E、G主题基金的重仓对象,排第二的中国移动,也不是各子领域基金重仓对象;S主题基金持仓前3名和其他3类基金主要持仓股票均有重叠;G主题基金持仓第一的五粮液,也不在另外3类主题基金重仓对象中。
宁德时代是唯一一只ESG基金及子领域基金均重仓的股票;药明康德分别在ESG基金和S、G主题基金十大重仓股中;海康威视在ESG基金、S主题基金十大重仓股中;亿纬锂能在E、G主题基金十大重仓股中;隆基股份在E、G基金十大重仓股中;中国中免在S、G主题基金十大重仓股中(表5)。

比较十大重仓股的行业分类,ESG主题基金重仓的10只股票涉及7个行业,相对分散,其中,排在第一、第八的海康威视和韦尔股份均为电子行业,排在第三、第十的宁德时代、正泰电器均为电气设备行业,排在第四、第五的天坛生物、药明康德均为医药生物行业,贵州茅台排在第六位。
3只港股出现在ESG基金前十大重仓股中,分别为中国移动、腾讯控股和中广核新能源,而E、S、G主题基金重仓股均为A股公司。ESG基金对前十大重仓股的持股市值差距不大,平均间隔不到1000万元。
E主题基金前十大重仓股中,电气设备、有色金属、化工行业股票分别为5只、2只和2只。值得注意的是,有色金属、化工行业通常对环境友好程度较低,但进入其中的天齐锂业及赣锋锂业和恩捷股份、天赐材料均来自新能源电池产业链。持股数据上,宁德时代被E主题基金持股57.58亿元,遥遥领先,约为排在第二的隆基股份的2.21倍,同属光伏行业的阳光能源排在第三,持股规模为20.49亿元。3个行业中,电气设备有接近70%的资金分布,占绝对优势。
S主题基金主要投资于电子、电气设备行业。这两个行业具有重大的社会责任属性,源于新能源应用成为节能减排的主要途径,而电子元器件在中国创新驱动发展战略中正发挥关键作用。法拉电子、江海股份、兆易创新均属于以上行业,S主题基金对其持股市值分别为3.6亿元、3.28亿元和3.12亿元。虽然这类基金数量仅有7只,但持股市值相对较高,最高的宁德时代,持股市值为5.9亿元,约为ESG基金第一重仓股持股市值的3.8倍。
G主题基金重仓行业主要为食品饮料、电气设备等,第一重仓股为五粮液,持股总市值0.64亿元,同为食品饮料的还有泸州老窖,排在第四,两家酒企在前十大重仓股市值中的占比接近3成。从各基金持仓明细看,两只酒类重仓股都来自于基金规模占G主题基金50%的鹏华优质治理基金,这或与其定位为公司治理而非社会责任有关。
从海外市场看,监管机构对ESG基金投资标的、名称、披露信息等方面有不同的限制。
美国证监会对投资标的要求为,80%的净资产投资于ESG类别资产(至少满足E、S、G其中一个类别),除此之外,对基金产品命名、基金募集书、基金信息披露有较为严格的规定。
欧盟则要求ESG基金投资标的公司为全部或部分符合从事可持续活动标准的公司,并根据《分类法》判断是否符合可持续活动标准。此外,欧盟将所有基金划分为浅绿、深绿以及其他产品,在信披内容上相较美国更加严格。
港交所也有诸多要求,例如所有ESG基金必须在名称和投资目标或策略中披露ESG标准、对固定策略的ESG基金标的进行限制、要求ESG基金的发行文件至少披露的具体内容等。
为避免ESG投资中出现“漂绿”现象,国内监管方也有必要通过具体的要求,督促其聚焦ESG表现,而非仅注重回报,来把握资金投向。
02、上市公司:近3成发布ESG相关报告
尽管投资机构以ESG理念筛选标的,促进了国内上市公司对ESG的重视及信息披露,但其中最大的动力,来自监管的推动。
监管推动ESG相关报告增长,社会责任报告仍是主流
A股市场的ESG信披监管制度,经历了不断完善的过程。
相关约束始于公司治理(G)领域,目前,企业组织结构设置、风险管理、反腐败、纳税、信息披露等方面的监管制度已相对成熟。
环境(E)领域的信息披露限制始于2000年。监管机构规定,上市公司必须在招股说明书中显示环境风险。随后,重点污染企业被要求发布环境报告,但这些约束仍停留在表层。
2006年深交所推出《上市公司社会责任指引》,首次将S领域纳入监管制度,倡导上市公司发布社会责任报告(CSR)。2008年,上交所也发布《上市公司环境披露指引》,明确规定上市公司CSR报告必须披露社会、环境及生态可持续发展方面的工作。
2018年,证监会发布修订后的《上市公司治理准则》,提出利益相关者、环境保护与社会责任等信息的披露要求,确立了ESG披露基本框架。
目前,深交所将社会责任报告及ESG报告纳入企业信披考核;上交所明确指出,科创板公司可进行自愿信披。2021年6月,证监会修订的上市公司定期报告规则中指出,重点排污单位应披露环境信息,并鼓励公司自愿披露减少碳排放、巩固拓展脱贫攻坚成果、乡村振兴等方面的工作情况。
随着监管机构的重视度明显提升,发布ESG相关报告的A股公司快速增长。尤其是在细分领域,例如S领域的社会责任报告、E领域的可持续发展报告(SD),E、S领域的环境及社会责任报告、社会责任暨可持续发展报告等,发布的公司不在少数。
但是,发布全面的ESG报告的公司,仍为数不多。自2017年大连港(601880)、宁沪高速(600377)、工商银行(601398)、重庆钢铁(601005)、大众公用(600635)等11家上市公司发布ESG报告以来,加入这一行列的上市公司2018年增加至21家,2019和2020年分别增至33家和42家,2021年达到74家。
其中,海康威视、巨星科技(002444)、建发股份(600153)、芒果超媒、利亚德(300296)9家公司同时发布英文版ESG报告,中顺洁柔(002511)单独发布英文版ESG报告。大众公用、科大讯飞(002230)等还分别发布了ESG报告和社会责任报告。
不过,迄今为止,A股也只有87家公司发布了共计194篇ESG报告,占所有上市公司的比例不到2%。
而从细分领域看,早在2007年,就有18家上市公司发布社会责任报告,例如云南白药(000538)、格力电器(000651)、泸州老窖(000568)等。2009年,太钢不锈(000825)发布A股第一篇可持续发展报告。2010年,TCL科技(原TCL集团,000100)发布第一篇社会责任暨可持续发展报告。
2021年,分别有1082家、34家以及3家公司发布以上三类报告,并有25家公司发布英文版社会责任报告,例如稳健医疗(300888)、五粮液、海尔智家(600690)、新希望(000876)等。可以看出,社会责任报告仍是A股公司ESG报告的主要发布形式(表6)。

根据监管规定,上市公司均遵循披露一致性原则,但是,能够长期不间断地每年发布相关报告的上市公司并不多。根据Wind数据,2007年,18家首批发布社会责任报告的上市公司,只有5家持续披露15年,分别为格力电器、国际医学(000516)、阳光城(000671)、闽东电力(000993)以及云南铜业(000878);发布14年的有27家,例如科大讯飞、平安银行(000001)、泸州老窖、泰禾集团(000732)、云南白药等;发布13年的有72家,例如中兴通讯(000063)、万科A(000002)、中集集团(000039)、TCL科技、徐工机械(000425)、潍柴动力(000338)等。
2011年,证监会修订上市公司年报内容与格式要求,增加鼓励上市公司披露社会责任报告事项。当年,A股社会责任报告发布数量翻倍增长,约1/4的上市公司发布了报告。从这一年开始连续发布ESG相关报告的上市公司也为数最多,达到244家(图14)。
图14:连续多年发布ESG相关报告的A股上市公司数量

资料来源:Wind,新财富整理
此外,一些公司还对报告进行第三方独立鉴定,例如,南京银行(601009)自2019年起发布社会责任报告独立鉴证报告。
同时,A股公司也在不断修订和出台ESG、社会责任等相关管理制度,截至2021年底,宝钢股份(600019)、国网英大(600517)、金盘科技(688676)、复旦微电(688385)、天齐锂业、盈康生命(300143)以及南钢股份(600282)7家公司发布ESG委员会工作细则,新通联(603022)发布2030ESG战略白皮书,120家公司发布社会责任管理制度。
多地上市公司、国企、金融机构发布意愿高,科技公司垫底
2007-2021年,A股共有1321家公司曾发布ESG相关报告,占上市公司总数的28.59%。剔除退市的29家,1292家公司中,1146家于主板上市,创业板和科创板公司分别为121家和25家。
从上市地点来看,有15家分别于A股、港股、美股或德国股市三地上市,这些公司均发布了ESG相关报告;有123家为A+H或A+美股等两地上市公司,这些公司的ESG报告发布率为88.62%;仅在A股上市的4496家公司中,有1168家发布ESG相关报告,发布率为25.98%,接近1/4。
由于港交所及海外市场对ESG报告有明确要求,例如港交所《环境、社会及管治报告指引》中提到部分关键指标的强制披露要求,同时提出“不遵守就解释”,并鼓励企业进行第三方验证等,因此,多地上市公司报告发布率更高。
从上市公司总部所在地区看,ESG相关报告发布率排在前三的为青海、云南和福建,其中,青海、云南公司发布率均超过50%,北京、上海公司发布比例超过1/3,而浙江、广东、山东公司发布比例未超过1/4,最低的为江苏,仅有1/6(图15)。
图15:各地区上市公司发布ESG相关报告情况

数据来源:Wind,新财富整理
何以东部地区垫底?这或与各地上市公司属性、行业特征等相关,例如青海、云南、福建上市的大型企业居多,广东、浙江、江苏则是中小民营企业居多,北京、上海金融业发达,而金融企业发布情况在行业间较高。
央企及地方国企发布情况明显优于民企,1268家上市国企中,有613家发布了ESG相关报告,发布率接近50%,而2896家民企中,仅有527家发布,占比为18.2%。
根据证监会行业分类看,发布率最高的为金融企业,达到83.33%,126家金融上市公司中有105家发布ESG相关报告;卫生和社会工作、交通运输仓储和邮政业、采矿业发布率也都超过50%;电力、热力、燃气及水生产和供应业,房地产业,文化、体育和娱乐这3个行业发布率也接近50%(图16)。
图16:A股各行业上市公司发布ESG相关报告情况

数据来源:Wind,新财富整理(行业分类按照证监会门类行业分类标准)
A股公司2/3为制造业公司,这类公司发布ESG相关报告的数量也最多,为700家,但发布率不高,为23.24%;有75家信息传输、软件和信息技术服务业上市公司发布ESG相关报告,发布数量排在第三位,但发布率较低,为16.67%。
值得关注的是,科学研究和技术服务业的报告发布率仅为11.63%,在所有行业中最低。伴随数据经济时代到来,数据安全、隐私保护等科技治理问题日渐凸显,滴滴在美国IPO暴露的数据安全风险即是典型案例之一,主流科技公司在承担社会责任上责无旁贷,更应主动加强ESG实践。
发布ESG报告的公司,更容易被投资者看好。从上市至今的股价涨幅来看,这些公司股价平均增长718.41%,远高于A股所有公司327.63%的平均涨幅,其2021年以来股价上涨16.55%,跑赢沪深300指数15.75个百分点。
虽然A股上市公司ESG报告的发布率有所提升,但纵观各类报告,仍是质量参差不齐且缺乏数据支持,处于较低水平。以此来看,上市公司仍需提升对ESG的认知、加强ESG实践。
新财富与光华-罗特曼信息和资本市场研究中心发布的《2021中国资本市场信息质量暨上市公司信息透明度指数白皮书》显示,接受调查的A股上市公司中,78%普遍认同ESG是企业的重要组成部分,72.3%表示ESG对吸引投资者有益,但即便如此,7.7%的企业认为ESG是一个合规负担,增加短期投资,减少短期效益;超半数的公司还没有把ESG议题整合到核心业务流程中,其最主要障碍,源自缺少细化的ESG报告指引。
这方面,香港等市场的经验值得借鉴。港交所制定的《环境、社会及管制报告指引》等,以统一的ESG指标、报告发布标准,提升了上市公司ESG报告的标准性、一致性。而若有强制性及自愿性的ESG信息披露制度,则更有助于提高上市公司的报告发布率。
03、ESG评级:标准不一,结果迥异
ESG评级是ESG投资的基础,也是对企业ESG实践效果的评价。随着ESG理念的普及,国内第三方评级机构逐步兴起,但评级体系仍处于初级阶段,且国内外评级体系之间也存在较大差异。
通常,评级机构参照国际组织制定的标准或证券交易所发布的披露指引,制定评级方法,随后,通过提取上市公司各类报告中的信息,或向企业发放问卷收集信息和数据,最终得出评级结果。
基于ESG评级结果,将其进行指数化,也是评级机构的通用做法。
目前,国际性的ESG相关报告编制、披露标准主要为全球报告倡议组织(GRI)发布的可持续发展报告指引、由ISO组织2010年发布的ISO26000社会责任报告指南、世界经合发展组织发布的公司治理指引等,证券交易所指引主要为上交所发布的《上市公司环境信息披露指引》、港交所发布的《环境、社会及管制报告指引》。根据商道纵横数据,59.6%的公司参考的是GRI发布的可持续发展报告指引,分别有37.7%和31%的公司参考上交所、港交所发布的指引。
国际主流ESG评级平均覆盖1万家公司,构建的ESG指数表现较好
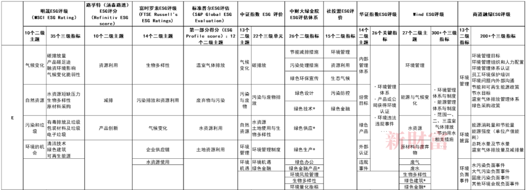
当下,国际主流的ESG评级机构有MSCI、Sustainalytics、路孚特(Refinitiv)、富时罗素(FTSE Russell)、标普全球(S&P Global)等。
MSCI的ESG评级体系相对成熟,截至2020年底,已为全球8700多家公司做出评级,其中包含400多家A股公司(MSCI中国A股国际通ESG通用指数中包含442家A股上市公司)。MSCI评级体系基于各行业特点,通过识别各公司在E、S、G三个维度的风险和机会,设有10个2级主题、共计37个三级关键指标,对上市公司进行最高AAA至最低CCC的研究评级。
MSCI具有超过900项与ESG相关的指数,均基于ESG评级体系基础进行构建;此外,还设有ESG风险项、机会项的评价,均考察公司管理能力及机遇敞口大小;同时还设有争议项事件评价,即可能对公司在ESG方面产生负面影响的单个案例或持续性事件,根据该事件造成的负面影响严重程度以及影响范围,得出非常恶劣、严重、适中、轻微4个类别以及红色、橙色、黄色以及绿色评级。
MSCI ESG相关指数中,有2个指数的成份股为A股上市公司(相同指数不同币种记为同一指数),分别为MSCI CHINA A RMB ESG UNIVERSAL以及MSCI中国A股国际通ESG通用指数,分别于2018年8月6日、2018年5月31日建立,其成份股的数量均为442只。截至2021年12月1日,沪深300指数增长44%,而以上两个指数分别增长54%和55%,波动也较小(图17)。
图17:MSCI A股ESG指数与沪深300指数收盘价

资料来源:Wind,新财富整理
路孚特ESG评级体系堪称最为全面,截至2021年2月,已覆盖全球9500多家公司。其评分体系结构与MSCI类似,在E、S、G三个维度下设置10个二级主题,涉及450多个三级指标。在此基础上,还设有ESG争议项评分,与ESG评分共同构成ESG综合型评分(ESGC score),争议项评分包括对反垄断、商业道德、知识产权、商业道德等23项指标的综合评价。
路孚特原属汤森路透旗下金融与风险部门,是全球最大的金融市场数据及基础设施提供商之一,汤森路透持有路孚特45%股权,2021年1月29日伦敦证交所以270亿美元收购路孚特,ESG评级业务就此剥离。
富时罗素ESG评级在E、S、G三个维度下设置14个二级主题,涉及300多个三级指标。根据官网信息,富时罗素ESG评级已覆盖全球7200家公司,其中A股上市公司评级数量达到800多家。
富时社会责任指数是首个度量符合全球公认企业责任标准的指数系列,其构建同样以富时罗素ESG评级结果为基础。将这一指数增长情况与道琼斯工业指数进行比较,前者2008年金融危机以来增幅达257.6%,而后者增幅为160.83%,差距接近100个百分点(图18)。
图18:富时美国社会责任指数VS道琼斯工业指数

资料来源:Wind,新财富整理
标准普尔于2020年1月收购可持续资产管理公司RobecoSAM的ESG评级部门,其ESG评估体系基于RobecoSAM的企业可持续发展评估体系(CSA)建立,通过向公司发放内含80-100个问题的CSA调查问卷来进行ESG评估,2021年受邀公司已达10000家。值得注意的是,于1999年推出的道琼斯可持续发展指数构建同样基于这一体系,而这一指数历史市场表现及投资回报较好。
与以上三个评级体系不同,标普ESG评估体系由两部分构成,分别为ESG Profile score和Preparedness Opinion,第一个部分ESG分数对E、S、G三个维度设置固定权重(30%、30%和40%),同时设置12个二级主题,第二个部分则为预测和适应公司可能的长期干扰,分为5个方面,分别为意识、评估、行动策划、决策与文化,两个部分得分相结合才得出最终ESG评分。
国内外评级体系差异大,评级基础来自ESG信披
新财富对以上4家国际主流ESG评级机构和国内部分ESG评级机构的评级体系进行梳理发现,其对E、S、G每个维度的理解均有所不同,标准均不统一、差别较大,并且,对于评级方法中提到的几百个指标均未详细公布。
从其公布的方法中,我们也发现一些颇具个别文化差异特征的主题或指标,例如MSCI、富时罗素的G维度中均提到“纳税透明度”,路孚特、标普、Wind提到“社区”,中证指数ESG评价、中央财经大学绿色金融国际研究院(简称“中财大绿金院”)以及华证指数ESG评级中提到“扶贫”等(表7)。
表7:国内外ESG评级机构的评级体系对比




资料来源:MSCI官网、Refinitiv官网、FTSE Russell官网、S&P Global官网、中证指数、中财大绿金院、盟浪、华证官网、Wind、商道融绿官网,新财富整理(华证、Wind、商道融绿覆盖数据来自Wind,截至2022年3月23日)
相对一致的是,海内外ESG评级机构的指标体系普遍分为3个层级,首先为E、S、G三个维度,其次是10-30个二级主题,最后对应几十个至几百个三级指标,有的评级机构会细分至四级。
针对不同行业,MSCI、标普全球、中证指数、华证指数等评级/评价机构对指标设置了不同权重。
以MSCI为例,E领域三级指标中,能源行业在碳排放、生物多样性和土地利用指标上的权重分别为17.9%和12.6%,房地产行业的绿色建筑指标权重设置在30.2%;S领域中,金融业的人力资本开发指标权重为18.2%,医疗保健、电信服务行业分别在产品安全与质量、隐私与数据安全上设置了21.8%、19.3%的权重;G领域,所有行业这一领域指标权重均在33%以上,其中,工业、电信服务、房地产行业权重均超过40%,分别为45.7%、44.4%以及43%。
此外,部分评级机构设置了通用指标和行业特有指标,例如,中财大绿金院设有E维度的绿色技术、绿色供应、绿色生产、绿色金融产品等;Wind设有E维度的绿色建筑、绿色金融,以及S维度的医疗可及性等。社同盟ESG评价也对28个申万一级行业进行差异化评估。
数据来源上,几乎所有评级/评价机构都会从各种公开途径提取信息和数据,例如公司网站、定期报告、ESG报告、CSR报告和政府、监管信息等。富时罗素还设置了公司反馈环节(一个月时间),二者结合得出最终评级。标普的信息来源最为特殊,主要为向上市公司发放CSA问卷调查。
从覆盖范围看,国际主流评级机构覆盖的上市公司数量达到7000-10000家,对A股上市公司的覆盖范围大概在几百家。
国内评级机构发展时间相对较晚,但评级速度相当快,多家评级机构已覆盖对所有A股上市公司的评价。其中,中财大绿金院覆盖了包括所有A股上市公司在内的10000家中国公司,中证指数ESG评价的覆盖范围也达到4000余家。根据Wind数据,截至2022年3月23日,华证指数、万得、商道融绿分别对4715家、4716家以及1066家A股公司进行评级或评分。社同盟ESG评价也覆盖了沪深300、中证500指数成份股。
五花八门的ESG评级体系,得出的评分/评级差异显著。根据一些海外学者的研究,国际5家主流ESG评级的ESG得分两两相关性最低为0.38,最高仅为0.71,从E、S、G这3个维度的相关性来看,E高于S、S高于G。
新财富筛选了ESG相关基金重仓股以及MSCI、富时罗素评级中排名靠前的股票进行对比发现,同时被S、G类基金重仓的药明康德,在MSCI的ESG评级中,与阳光电源均获得A股上市公司最高级别AA;而除了Wind之外,其在其他机构中的排名并不靠前。在华证ESG评级结果中,接近20%的公司级别高于药明康德(表8)。

具体细分项来看,MSCI官网显示,药明康德在G领域的公司治理、公司行为以及S领域的产品安全与质量方面处于行业领先水平;Wind ESG评级认为,其在E领域的废水排放、节能减排、能耗,S领域的员工培训等方面获得较高得分;而华证ESG评级对其在E领域的分数排名超过了97%的A股上市公司,而G领域排名则位于75%之后。
同样获得MSCI最高评级的阳光电源,MSCI认为,其在E领域清洁技术机会方面处于行业顶尖水平,在E领域的有毒物排放以及G领域公司治理、公司行为、劳动力管理等方面处于平均水平,并且没有落后与同行业的方面;Wind ESG评级则认为,其在E领域的能源与气候变化、原材料与废弃物,以及S领域的雇佣等方面表现优异;而华证ESG评级中,其E领域排在A股75%的公司之后,S、G领域均排在50%的公司之后。
同时被ESG基金和G基金重仓的招商银行,其在MSCI以及社投盟的评级结果中级别较高,但在其他4家机构的评价级别并不突出。
ESG基金及G基金重仓的五粮液、泸州老窖、贵州茅台、亿纬锂能等,在以上机构的ESG评级/评分结果并不理想,其中,贵州茅台在2021年三季度的MSCI级别被下调至CCC。
新财富将可得评级结果做简单数据处理后发现,评级机构结果之间相关系数并不高,最高的相关系数为Wind ESG综合得分和商道融绿ESG评级,达到0.64;其次是商道融绿ESG评级与富时罗素ESG评分,相关系数为0.55;华证ESG评级结果与其他4个评级机构的结果,相关系数均不超过0.2,与富时罗素ESG评分的相关系数甚至为-0.1(表9)。

综合来看,在ESG信息披露制度不健全的现阶段,上市公司遵循不同的标准进行自主披露,叠加ESG评级机构不完全透明、各有千秋的评价指标,导致了截然不同的评级结果,由此也会对投资产生一定影响。
同时,在国情、人文、资本市场发展阶段迥然不同的背景下,海外评级方法未必完全适用于A股。打造兼具本土特色与国际视野的评级标准,仍值得国内评级机构探索。
ESG内涵日渐丰满,增进认知才能提升实践水平
无论投资机构,还是上市公司,要提升ESG发展水平,首先都应加强对ESG的理解。
ESG每一个子领域包含的含义非常广泛。根据Sustainability的研究,ESG评级机构评价公司表现的指标范围在不断扩充,到2018年,包括MSCI、FTSE Russell、Refinitiv在内的8家主流评级机构,在E、S、G细分领域的覆盖指标类别均已达到20种左右。
以E为例,评价覆盖范围已从2008年的16个类别增加至2018年的21个类别(图19),例如碳强度/浓度、原材料溯源、生态圈控制、环境风险管理等均为新增类别。此外,我们也看到,国际主流评级机构一般考察范围均包括环境保护政策、水资源管理、生物多样性保护、气候变化、排放物管理、可再生能源或稀有材料等指标类别,相较之下,国内评级机构及上市公司目前关注范围仍较为狭窄且初级。
图19:国际评级机构E领域主要指标类别

资料来源:Sustainability
(图中所含指标,顺时针方向依次为碳强度/浓度、气候变化、生态圈控制、生态设计、生态效率、排放物管理、能源消耗量/效率、环境政策/管理、有关环境的报告、环境风险管理、有害废弃物、材料回收再利用、包装管理、污染管理与资源、生物多样性保护、原材料采购、可再生能源/可再生原材料、出行与交通影响、废弃物管理/减少、水资源利用与管理、行业特殊方法)
在S领域,新增了隐私和数据安全、供应链管理、整合供应链标准、责任投资等指标类别(图20)。同时,社区关系、人权、劳动力管理、工作条件与健康安全、供应链管理、产品安全质量与影响力以及工会是大部分评级机构均会覆盖的指标类别。这一领域,国内评级机构考察范围相对全面,头部上市公司发布的ESG报告中多少均有涉及,但仍待完善。
图20:国际评级机构S领域主要指标类别

资料来源:Sustainability
(图中所含指标,顺时针方向依次为企业行为管理、社区关系、企业公民/慈善事业、客户关系管理满意度、客户与产品责任、多样性、人力资本开发与培训、人权标准、整合供应链标准、劳动力管理、当地供应商、市场伦理、不歧视与促进平等、隐私与数据安全、产品安全,质量与影响力、儿童保护、优质工作条件,健康与安全、工会自由与结社自由、责任投资、原住民权利、社会性报告、利益相关者的密切关系、供应链管理、人才吸引与保留、工作与生活的平衡、行业特殊方法)
G领域在ESG中发展最早,国内外评级机构以及上市公司的认知相对统一。国际评级机构主要覆盖的指标为透明度、公司治理功能以及委员会设置、董事会结构等。2018年以来,这一领域新增了愿景和战略、反收购政策、审计和控制系统、品牌管理等指标类别(图21)。
图21:国际评级机构G领域主要指标类别

资料来源:Sustainability
(图中所含指标,顺时针方向依次为反竞争反垄断政策、反收购政策、审计和控制系统、董事会多样性、董事会结构、品牌管理、商业道德与欺诈、行为准则/合规性、公司治理功能以及委员会设置、防止贪污受贿政策、薪酬与补偿金政策、尊重股东权利、风险与危机管理、透明度、愿景和战略、行业特殊方法)
可以看到,随着理解的深入,ESG内涵日渐丰满,而众多投资机构、上市公司、监管机构、评级机构的实践仍处在初期探索中。A股市场并不缺乏参与ESG的积极性,但如何在经营、投资、评价中提升ESG水平,或许,完善健全中国资本市场ESG制度框架是首要课题,监管层面的航标至关重要。
声明:证券时报力求信息真实、准确,文章提及内容仅供参考,不构成实质性投资建议,据此操作风险自担。
证券时报APP
微信公众号