中国基金报 泰勒
刚宣布发行14亿美元可转债,B站开启了大动作!买买买!
B站获得支付牌照
1.18亿元收购持牌支付机构甬易支付
据支付百科微信公众号消息,知名视频平台哔哩哔哩bilibili(以下简称B站)以约1.18亿元收购持牌支付机构浙江甬易电子支付有限公司(简称甬易支付)65.5%的股权,成为控股方,正式获得支付牌照。
余姚中国塑料城物流有限公司产权交易项目拍卖结果显示,受相关委托,旗下支付公司甬易支付65.5%的国有股权进行公开拍卖。
甬易支付65.5%的国有股权的起拍价为人民币11796.55万元,最终成交价同样为11796.55万元,甬易支付65.5%的国有股权的买家为上海宽娱数码科技有限公司,也就是B站主体公司。
甬易支付成立于2011年7月份,注册资本1亿元,是专业从事第三方支付结算业务的国有控股企业。余姚市地方全资国企余姚中国塑料城集团有限公司和余姚中国塑料城物流有限公司分别为该公司第一大股东和第二大股东,分别持股56.5%和9%。
拍卖股权是股份转让的一种形式,交易完成后,还需要人民银行变更支付业务许可证和工商信息变更等流程,但是毫无疑问,B站已经算是“持证上岗”了。同是短视频平台的抖音在去年就通过收购武汉合众易宝获得支付牌照,并在今年1月份上线了抖音支付,现已成为抖音主推支付方式。B站跟随抖音,获得支付牌照可以降低对支付宝微信的依赖。

年初就开始布局
今年年初,哔哩哔哩关联公司上海幻电信息科技有限公司已于近日完成了域名bilibilipay.com和bilibilipay.cn备案。
此外,哔哩哔哩在其官网以及多家招聘网站开始招募支付业务相关的岗位。哔哩哔哩官网社会招聘去年12月9号发布了资深支付开发工程师职位招聘,该岗位需要负责哔哩哔哩支付平台的核心技术研发工作(收单、支付、清结算、账务等)。任职要求的加分项包括有支付相关经验。

B站从去年11月份开始,在其官网以及多家招聘网站上开始招募支付业务相关的岗位,其中对于支付产品经理的工作职责描述中,明确提出“PM需负责钱包设计及支付相关产品整体规划”,可以看出B站试图加大对于当前钱包功能的改动,而支付作为钱包的核心功能,也将有所变动。

互联网巨头收购支付牌照,最大的动机是寻求合规,很多互联网企业都被举报过“二清”,这对互联网大佬们是不可承受之重,事业大了首要考虑的就是合规,没有支付牌照则对其业务里的资金结算有着致命的合规缺陷,如不合规,可能有随时被监管叫停的风险。不过,目前互联网大佬们入局支付领域基本不会对支付市场格局产生大的影响。
目前,流通于B站的虚拟币主要是“B币”和“贝壳”,其中B币是用于购买B站平台上虚拟商品的预付费凭证,只可用于平台上的各种虚拟产品和增值服务,贝壳则是B站平台给UP主的收益。在没有支付牌照的情况下,B币充值和贝壳体现都需要借助第三方支付通道,但这就需要向第三方支付机构支付一定的服务费。
近几年,随着业务规模扩大,交易数据提升,B站相关服务费用支出也不断提高。据B站披露,过去三年向第三方支付机构支付服务费用分别为1080万元、2680万元、4200万元。
支付对于B站商业化的重要性不言而喻,支付可以为现有的电商业务加持,在自家平台上完成结算。同时,支付宝和微信支付提现都会收取一定的服务费率,如果B站也能拥有支付能力,伴随着与支付相关的电商以及其他业务的提升,那么B站从支付环节获取的利润也会不少。
其次,以支付作为入口,可以开展保险、贷款、股票等金融业务,加强了自身的营业手段,提升业务发展的想象空间。
此前字节跳动、拼多多等互联网巨头也被曝出入局支付领域。
2020年1月,拼多多曲线获得“付费通”的支付牌照;同年9月,拥有支付牌照的“合众支付”的经营主体——武汉合众易宝科技有限公司发生工商变更,原股东中发实业(集团)有限公司退出,由字节跳动创始人张一鸣旗下的天津同融电子商务有限公司100%入股,至此,字节跳动间接获得支付牌照;紧接着,快手通过收购持牌支付机构“易联支付”,同样以间接的方式获得支付牌照。
6亿拿下“有妖气”
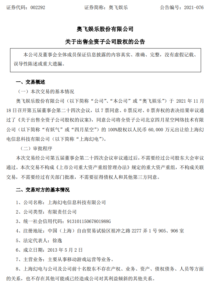
11月19日,奥飞娱乐股份有限公司(简称奥飞)发布公告,将旗下的有妖气原创漫画平台(简称有妖气)100%股权,以人民币6亿元价格,出售给上海幻电信息科技有限公司(简称B站)。

有妖气拥有众多动画漫画知识产权,包括《十万个冷笑话》、《拜见女皇陛下》等。
2020年度,有妖气实现营收4031.32万元;2021上半年,有妖气营收达1066.6万元。
“有妖气”是许多“90后”的回忆。光一个《十万个冷笑话》,就不知道为中国互联网圈造乐多少个梗。收购有妖气之后,B站的内容生产端可以说大概率会提高一个档次。

此外有消息称,有妖气团队将加盟B站。未来奥飞将与B站深度合作,不限于共同开发IP衍生品、文旅项目共建等。
财报数据显示,第三季度B站实现净营收52.07亿元,同比增长61%,主要增长驱动仍然是广告、增值服务。
B站第三季度净亏损26.86亿元,远超市场预期亏损18.18亿元,去年同期亏损10.82亿元,净亏损幅度继续放大。
值得一提的是,B站第三季度用户增长超预期,净增3010万人,同比增长36%。
声明:证券时报力求信息真实、准确,文章提及内容仅供参考,不构成实质性投资建议,据此操作风险自担。
证券时报APP
微信公众号