中国基金报 金安
前几年家族内讧闹得沸沸扬扬,江苏一家“家族型”上市公司董事长遭侄女举报,因为侄女的老公被公司送进去,如今这位原董事长、实控人,也被判了两年半。
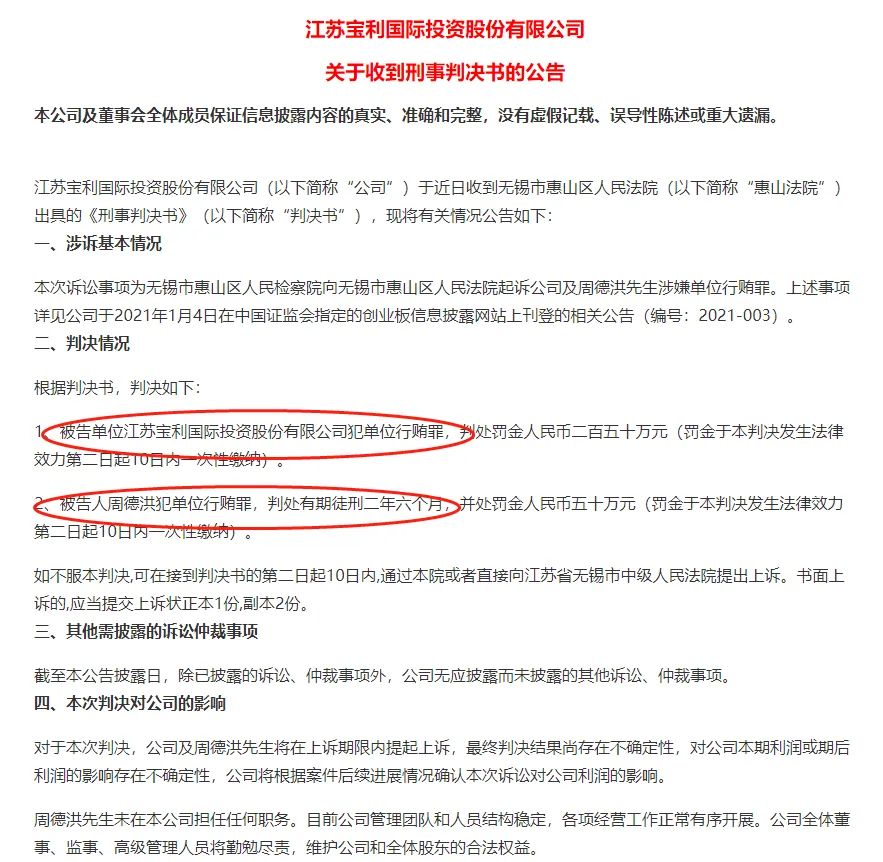
宝利国际的4.5万股东,又吃了一记利空公告,今年1月公告采取强制措施时,股价暴跌11%。公司和公司实控人、原董事长周德洪都犯了单位行贿罪,周德洪被判处有期徒刑二年六个月,并处罚金人民币五十万元。
公司表示,公司及周德洪要提起上诉,因而最终判决结果存在不确定性。
这位周德洪,1962年生,明年就是六十一甲子的本命年。按目前持有宝利国际股份情况,周德洪夫妇身家还有8亿多元。
原董事长、实控人被判2年半要上诉,92年的儿子已接棒董事长
11月18日晚间,A股公司宝利国际公告,公司及周德洪先生被无锡市惠山区人民法院判犯单位行贿罪,公司被判处罚金250万元;周德洪被判处有期徒刑二年六个月,并处罚金人民币50万元。
对于本次判决,公司及周德洪将在上诉期限内提起上诉,最终判决结果尚存在不确定性。

周德洪和周秀凤夫妇是公司实控人,合计持股3.26亿股,持股占比超过35%。周德洪原本还是公司董事长,在今年1月份被采取强制措施后,由其92年的儿子周文彬接任董事长。
网友争论:重大利空还是利空出尽
公司实控人突然被判刑,网友们也对股价有所担忧。有网友表示重大利空,明天要跌停,也有网友表示是利空出尽,要涨停。
截至今年三季度末,宝利国际股东户数4.5万户。

值得注意的是,在今年1月4日晚间公告董事长周德洪被采取强制措施后,1月5日该股暴跌11%。
实控人夫妇持股市值8.54亿元,一年前高位以来腰斩
截至今年三季度末,周德洪和周秀凤夫妇合计持股3.26亿股,按照最新股价2.62元,持股市值8.54亿元。

最近一年多,宝利国际股价跌跌不休,从去年9月高位5.22元,至今只剩下2.62元,股价跌幅49.8%,腰斩。

业绩方面,宝利国际今年前三季度出现亏损。该公司前三季度营业收入为16.1亿元,同比增长15.51%。归属于上市公司股东的净亏损为942.09万元。归属于上市公司股东的扣除非经常性损益的净亏损为1324.89万元。
将侄女婿送进去后遭侄女公开举报
宝利国际被认为是一家家族型企业,是华东地区的沥青龙头企业。此前周德洪就因为遭侄公开女举报,引发资本市场广泛关注。侄女举报周德洪对其老公(侄女婿)敲诈等,并将侄女婿送进了监狱。
2018年5月份,周德洪遭到侄女婿周士芳公开举报。

根据媒体报道,在这封信里周士芳提到,上市公司70%的沥青销售任务都是邹爱国(周士芳丈夫、周德洪侄女婿)个人直接或间接完成的。
周士芳称,因“功高震主”,周德洪认为邹爱国能开辟大量客户资源是种威胁,对他嫉妒和不满,从而痛下杀手。2017年3月,无锡市公安局经侦支队将邹爱国从办公室内抓走。
2020年6月2日,无锡市中级人民法院对邹爱国的二审刑事裁定书显示,邹爱国在担任宝利国际副总经理期间,从事沥青销售工作时收取贿赂319余万元;职务侵占了宝利公司的财产约21.79万元。
据此,邹爱国因非国家工作人员受贿罪、职务侵占罪,被判处有期徒刑6年6个月,
二审宣判之后,邹爱国和周士芳不服,选择申诉,无锡市中级人民法院于2020年12月18日驳回了邹爱国的申诉。
周士芳表示,丈夫邹爱国被抓后,在董事长周德洪等人的授意下,被反复威逼利诱,写下“检讨书”和“忏悔书”,被迫承诺交给公司3000万元,且在一天内就被搜刮了1670万元人民币。
周士芳公开举报中称,周德洪“在重大事项的披露上,仍然不按照证监会的有关规定进行披露”,以及“根据我们掌握的证据材料,周德洪在宝利公司的经营活动中涉及其他多项违法犯罪事实。”
声明:证券时报力求信息真实、准确,文章提及内容仅供参考,不构成实质性投资建议,据此操作风险自担。
证券时报APP
微信公众号