11月15日,演员杨紫宣布与上市公司欢瑞世纪的6年合约到期且不再续约,这引发了网友们的热议并登上了微博热搜榜。
受上述消息影响,欢瑞世纪股价早盘急速下挫,盘中一度跌近6%,午后跌幅有所收窄,最终收跌2.6%报3.37元/股,最新市值为33亿元。
对于杨紫离开的影响,欢瑞世纪证券部工作人员当日午间对媒体表示,杨紫与欢瑞世纪不续约一事不会对公司的经营产生影响,公司对单个艺人的依赖程度很低。
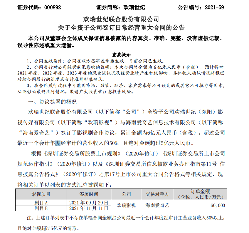
几天之前,欢瑞世纪还披露的一则重大合同,公司全资子公司欢瑞影视与海南爱奇艺签订了影视剧合作协议,累计金额高达6亿元,超过公司最近一个会计年度经审计的营业收入的50%。
演员杨紫宣布离开,欢瑞世纪回应
11月15日早间,演员杨紫在微博发文称,“感谢这六年来自欢瑞世纪大家庭的支持和陪伴,未来路,虽需独自前行,但我会继续为我热爱的事业,更加坚定地勇敢前行。”杨紫还在该条微博下发评论称,“接下来!加油啊啊啊啊啊啊!。


随后,欢瑞世纪转发了上述微博,并送上祝福:“杨紫一路以来的成长和取得的成绩,我们共同经历与见证,诚挚祝愿杨紫女士未来绚烂如花,星途璀璨。”


对此,有网友评论称,“不错,整的挺体面。”还有网友表示,正常到期,期待杨紫继续闪闪发光。
不过,当日上午,欢瑞世纪的股价受到了该事件的影响,该公司股票开盘后一路下挫,最低下探至3.26元/股,跌幅一度逼近6%。当日午间,针对杨紫离开对公司的影响,欢瑞世纪证券部工作人员对媒体表示,杨紫与欢瑞世纪不续约一事不会对公司的经营产生影响,“公司其实对单个艺人的依赖程度已经很低了,所以也不会对公司业绩造成影响。”

最终,欢瑞世纪股价收跌2.6%,报3.37元/股,市值为33亿元。
上半年杨紫贡献公司三分之一的营收
欢瑞世纪业务涵盖电视剧投资、制作和发行,艺人经纪等相关业务,曾经捧红过杨幂、李易峰等流量明星。在最辉煌时期,该公司曾经有杨幂、杨洋、李易峰、赵丽颖等多位当红明星资源,但随后这些明星又都陆续与欢瑞世纪解约。
半年报显示,截至今年二季末,欢瑞世纪拥有杨紫、任嘉伦、成毅、张予曦、颖儿、侯梦瑶、韩栋、袁冰妍、张睿、刘学义、赵樱子、何中华、刘欢、李曼、张天阳、杨肸子、孙泽源、傅方俊、梁婧娴、彭禺厶等39位签约艺人。
此外,截至2021年6月30日,公司拥有对《沉香如屑》《千香引》《吉祥纹莲花楼》《喜欢你》《蝮蛇行动》《佳偶天成》《周瑜传》《万古修罗》《齐天至圣》《千秋令》《镜花缘传奇》等44个剧本和小说的影视剧改编权。
上半年,欢瑞世纪实现营业收入6164.64万元,同比增长143.29%。其中,影视剧及衍生品营收为779.90万元,占比12.65%,该业务毛利率为-142.31%;艺人经纪业务营收5384.71万元,占比高达87.35%,该业务毛利率高达93.66%。

在5384.71万元的艺人经纪收入中,艺人一贡献了2039.26万元,占该公司上半年总营收的33.08%,而这个艺人一,被外界认为是杨紫;艺人二、艺人三、艺人四贡献的营收分别为823.52万元、554.29万元、546.36万元。
三季报显示,今年前三季度,欢瑞世纪实现营收4.6亿元,同比增长2578.63%,主要系报告期内售卖影视剧增加所致;实现净利5984万元,同比扭亏为盈;扣非后净利为1102万元。从三季报来看,该公司的艺人经纪业务收入占营收的比重,较上半年有下降趋势。
欢瑞世纪与爱奇艺签订了6亿元重大合同
在杨紫宣布离开的前几天,欢瑞世纪披露了一则好消息:公司全资子公司与海南爱奇艺(美股上市公司爱奇艺控制的实体)签订了重大合同,金额高达6亿元。


11月11日晚间,欢瑞世纪在深交所公告称,公司全资子公司欢瑞影视与海南爱奇艺签订了影视剧合作协议,累计金额为6亿元人民币(含税)。超过公司最近一个会计年度经审计的营业收入的50%。
此次影视剧合作协议,涉及剧目A、剧目B,欢瑞世纪将上述剧目涉及到的连续剧及其剧本、素材在全球范围内完整、永久的知识产权,授权给爱奇艺独家享有。以上售卖合同,累计含税金额6亿元,预计将对欢瑞世纪2021年度、2022年度、2023年度的现金流状况及经营业绩产生积极影响。
欢瑞世纪称,爱奇艺是国内主流的网络视频平台品牌,公司认为海南爱奇艺具备较强的履约能力。
拟回购股份用于股权激励计划或员工持股计划
随着前三季度业绩的好转,欢瑞世纪近期也推出了回购公司股份方案。
10月30日,该公司公告称,为进一步建立、完善公司长效激励机制,充分调动管理人员及核心团队的积极性、主动性和创造性,吸引优秀人才,增强投资者对公司的投资信心,推动公司股票价值的合理回归,公司拟使用自有资金回购部分股份用于实施股权激励计划或员工持股计划。
此次回购股份采用集中竞价交易方式进行,回购金额区间为3000万元至5000万元(均含本数),回购价格不超过4.2元/股(含本数)。具体回购股份的数量以回购期满时实际回购的股份数量为准。本次回购股份期限为自董事会审议通过本回购方案之日起12个月。
截至2021年9月30日(未经审计),欢瑞世纪总资产为27.59亿元,货币资金为5.08亿元,归属于上市公司股东的净资产为19.3亿元,本次回购资金总额上限为5000万元,占公司总资产、归属于上市公司股东的净资产的比重分别为1.81%、2.59%。欢瑞世纪认为,本次回购所用资金不影响公司盈利能力、偿债履行能力及持续经营能力,不会对公司的经营、财务及未来发展产生重大影响,亦不会影响公司上市地位。
在回购股份方案出炉后,欢瑞世纪股价连续多日上涨,8个交易日的时间上涨了32%。
声明:证券时报力求信息真实、准确,文章提及内容仅供参考,不构成实质性投资建议,据此操作风险自担。
证券时报APP
微信公众号