中国基金报 泰勒
周末了,大家来看点行业八卦。
招商证券的银行首席分析师廖志明,这两天在网上发文声讨前东家天风证券,原因很简单,就是钱的问题,廖志明称,在天风勤勤恳恳工作了四年多,结果离职后,2018年和2019年剩余未发奖金都不给,微信也被删了!

资料显示,廖志明 目前是招商证券银行业首席分析师,之前在天风证券当分析师。

来看看事情经过。
1、廖志明2016年6月入职天风证券研究所,在天风证券工作期间,2017年年终奖直至2019年8月才拿到,2018年奖金也并未在2019年发放,直到2020年年中才部分收到。
2、奖金到手太久,廖志明决定离职,于2020年12月9日正式提交离职申请,希望离职后能通过法律途径拿回应得的奖金。
3、廖志明以为,2021年2月8号天风会发放2018年和2019年剩余未发奖金。但是那一天,并未给发放一分钱。
4、2021年3月初,廖志明找天风证券研究所后台负责人李XX沟通,希望能将拖欠的奖金及时发放,未获回复。2021年7月2日,微信与天风证券研究所所长赵XX沟通,希望将拖欠奖金及时发放,之后被立即删除微信好友关系。
5、2021年7月中旬,廖志明向西城区劳动争议仲裁委员会申请仲裁。
6、2021年8月26日,天风证券提出愿意在支付2018年和2019年剩余奖金72.7万元基础上再加十几万元。廖志明未接受该方案。
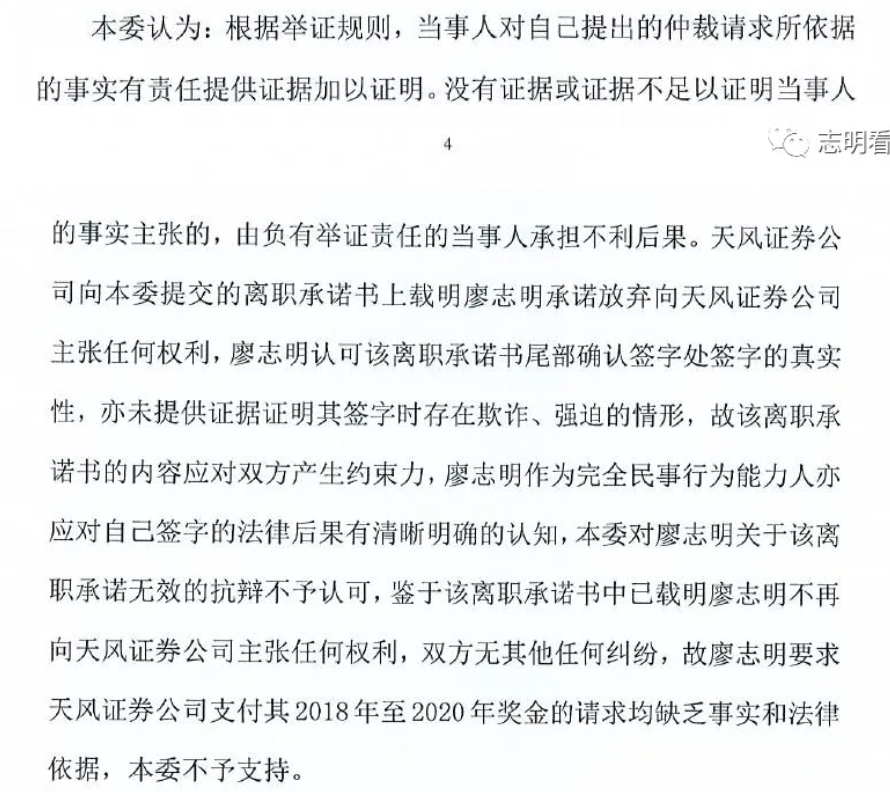
7、2021年10月13日上午,仲裁案件正式开庭,因为廖志明离职前签过一份承诺书,里面显示,离职之日,本人保证不再向天风证券主张任何权利。

就是因为这份承诺书,仲裁员认为天风证券没过错。

而廖志明认为,从离职承诺书内容来看,通篇为要求员工对公司进行单方的承诺,并无明晰双方权利义务的条款,权利义务高度不对等,天风证券公司也未盖章,属于用人单位免除自己的法定责任、排除劳动者权利的格式条款,应认定为无效。
具体奖金是怎么回事呢?我们来看看裁决书怎么说的。
1、廖志明称,他2018年跟2019年的部分奖金,在2021年年初的时候,没有发完,这两年的银行组奖金是2297494元(近230万),个人占了2163810元(216万元),直到离职,还有剩余72.69万元没给。(基金君注:这点也被网友诟病,一个首席就占了全队90%的奖金,剩下的同事心里不知道啥滋味)
2、而2020年的奖金,天风只给了廖志明30多万,廖志明认为,一整年的奖金算下来应该是165万多,也就是还有135万元没发完。
3、综上所述,廖志明认为,2018、2019、2020三年未发放的奖金合计200多万,天风证券应该补足。

4、天风证券这边认为,第一、廖志明离职的时候就承诺不向公司主张任何权利;第二、2018、2019两年,因为有银行组的分析师没经考核就离职,本来属于他们的奖金也不能算到廖志明的身上;第三、廖志明没有参与2020第三季度的考核,而且四季度工作量明显锐减,客户派点是其他同事在做,因此也没资格参与2020四季度的考核。
5、最后仲裁员认为,因为廖志明签了那份承诺书,还是驳回了他的请求。





声明:证券时报力求信息真实、准确,文章提及内容仅供参考,不构成实质性投资建议,据此操作风险自担。
证券时报APP
微信公众号