短短两日,鸣石投资创始人内斗事件一波三折。
先是创始人袁宇13日在网上曝出鸣石投资内部出现创始人纠纷。随后鸣石投资官方微信、袁宇本人分别亮出回应,各执一词。百亿鸣石的控制权归属成谜。
与此同时,鸣石投资实控人之争所引发的连锁反应也在不断发酵。券商中国记者从业内获悉,由于鸣石投资是百亿私募,不少券商都与之展开了代销合作,牵涉的投资者为数众多。
券商中国记者梳理金融产品销售公示信息发现,涉及销售鸣石投资产品的券商为数众多,仅京沪两地就牵涉到近30家券商。
记者从业内了解到,已有多家券商暂停鸣石旗下产品的推荐,还有券商在舆情发生的第一时间暂停产品的销售与募集。此外,某华南地区大型券商已火速宣布于周五(10月15日)早晨线上召开专门的“鸣石产品沟通会”。
今日凌晨3点40分左右,鸣石投资微信公众号深夜发布联合声明,称:“为了保障投资人利益、促进公司长久稳健经营、维护公司全体员工权益,袁宇先生和李硕先生共同决定:积极处理分歧,并聚焦于将本次事件对公司的影响降至最低。双方正在对公司管理等事宜进行协商,目前已取得建设性成果,将于2021年10月18日向各方公布结果。目前,公司日常经营一切正常,公司产品继续暂停申购,赎回不受影响。”
鸣石投资表示,再次向关心支持鸣石投资的投资人、合作方表示歉意!鸣石投资将会一如既往以客户利益为重,不负所托。

券商暂停产品销售推荐,召开内部沟通会
不论鸣石投资股权之争背后的真相如何,鸣石投资此次危机事件暴露出公司内部存在的一些问题,未来部分投资者赎回恐在所难免。
记者了解到,由于鸣石投资今年的业绩高歌猛进,规模快速站上了百亿。目前与鸣石投资进行产品代销合作的券商数量众多,包括诸多大型、中型券商都与该公司开展了合作。
根据上海市证券同业公会、北京证券业协会网站销售金融产品公示信息,仅北京、上海两地,涉及代销鸣石产品的券商就有27家。
分别是:中国银河证券、瑞银证券、安信证券、国金证券、申万宏源证券、广发证券、华鑫证券、民生证券、浙商证券、东北证券、平安证券、国信证券、兴业证券、招商证券、粤开证券、华融证券、光大证券、中泰证券、中信证券、华福证券、国元证券、海通证券、中信建投、恒泰证券、中银国际证券、长江证券、财通证券。
危机事件爆发后,已有多家券商内部暂停推荐鸣石产品,还有券商宣布火速召开内部沟通会,讨论鸣石产品的后续处理方式。
某大型券商上海地区营业部负责人告诉券商中国,他们现在是暂停推荐该私募基金,周五早上还将召开内部的线上沟通会。
该营业部负责人发给券商中国的一份公司内部通知显示:“重要!!鉴于上海鸣石投资近日发生重大事件,请各位领导及时关注相关公告,如需,可线上参加本周五上午十点的鸣石产品沟通会了解详情。”据其介绍,该沟通会仅针对该公司内部员工,届时会有详细处理办法出台。
早在13日当天,某大型券商向旗下分公司、营业部发布的一则通知显示,因发现鸣石投资潜在风险信息,可能对产品运作产生重要影响,为保护投资者利益,暂停“鸣石傲华12号2期”产品募集,同时鸣石投资产品不再纳入该券商量化私募产品销售活动的重点产品池。

此外,记者获悉,北京地区某大型券商本周一开始鸣石产品的代销。合作刚刚开展了两天,在10月13日上午,该券商就把合作暂停了。
今年以来,FOF产品逐渐走热,不少券商都推出了私募FOF产品,尤其私募量化产品成了机构眼中的“香饽饽”。随着鸣石投资内讧事件的发酵,私募基金的公司治理问题也再次被摆上了台面。
某头部券商的从业人士告诉记者:“我们本来就觉得他治理结构有问题,所以百亿量化私募里只有鸣石不在我们的50池里,FOF也没有投。”与此同时,多位券商人士向记者反映,鸣石的产品存在严重的业绩不一致问题,即同类策略产品之间的业绩相去甚远。
创始人自曝代持协议,鸣石投资归属成谜
回顾鸣石事件,短短两日时间,已经发生多次反转。
10月13日早晨,一张截图在多个投资群传播,疑似鸣石投资内部出现控制权纠纷,引发市场关注。
截图开头提到:“相信大家都已经知悉我与李总之间在进行的关于公司控制权的纠纷,对此事给大家带来的困扰我深感抱歉。”据知情人士介绍,该文字或出自鸣石投资创始人袁宇,他是美国宾夕法尼亚大学沃顿商学院金融学博士。
从截图内容看,鸣石创始人袁宇和总裁李硕间已就公司控制权产生纠纷,李硕已解除袁宇在公司的职位及其对策略组的管理。由于直接触发“关键人条款”,鸣石恐将面临大量赎回。
10月13日晚间17点40多分,鸣石投资在其公众号发布说明公告称,公司自成立以来一直由持股超50%的单一大股东李硕控制,股权结构稳定清晰,从未发生过变化,公司各项投资决策和管理制度健全。
公司作出两个重要决定:鉴于袁宇在策略技术部管理过程中,出现了不利于公司长久发展的举措。根据公司管理制度,公司董事会决定暂停袁宇策略技术部负责人的职务,由公司股东、合伙人王晓晗负责策略技术部日常工作。目前公司日常经营一切正常,策略研发一切正常。
此外,为保障投资人利益,公司决定,自10月14日起暂停公司旗下产品申购,产品赎回不受影响。

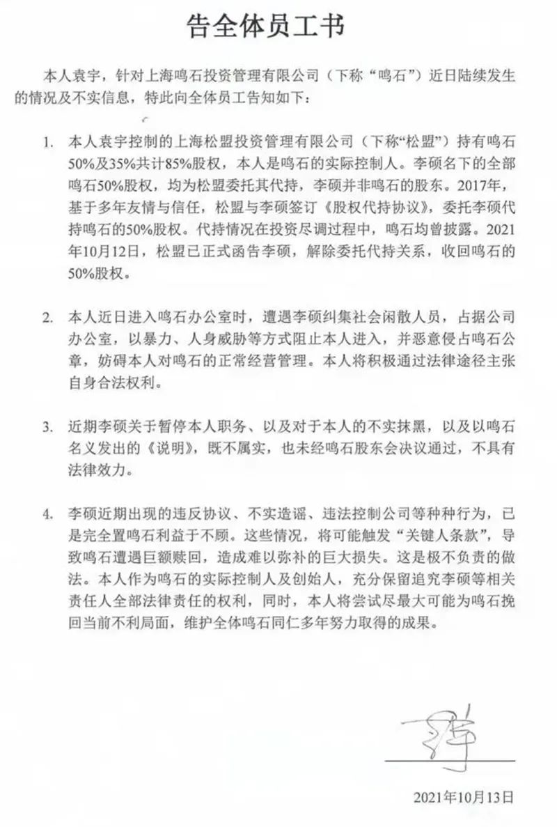
原以为事情到此已经告一段落。谁知,13日晚间,一份疑似鸣石投资创始人袁宇本人发出的《告全体员工书》在网上流传,称此前鸣石投资公众号发布的《说明》为不实信息。并指出总裁李硕表面上持有的50%股权全都是代持的,他才是鸣石的实际控制人。
该声明还透露,袁宇近日曾遭遇李硕纠集社会闲散人员以暴力、人身威胁等方式阻止其进入鸣石办公室,并恶意侵占鸣石公章,妨碍其对鸣石的正常经营管理。

券商中国记者获悉,据附近办公人士透露,国庆后自8日起连着三天看到8名黑衣彪形大汉守着鸣石办公室的大门,不让一些人进入公司。
“这两天,鸣石办公室门口风平浪静,一切照常。”该附近办公人士说道,“不过楼下大楼保安对没有门卡的不让进了,突然查得严了,应该和这事情也有关系。”
代持协议曝光,基金管理人或被注销?
值得一提的是,这份《告全体员工书》,进一步曝光了袁宇和李硕签订的代持协议。根据协议,2017年1月16日,松盟投资作为甲方和乙方李硕经友好协商,就代为持股事宜达成协议。松盟投资自愿委托李硕作为自己对鸣石投资人民币 500万元出资(该等出资占鸣石公司注册资本的50%,)的名义持有人,并代为行使相关股东权利。
袁宇表示,自己控制的上海松盟投资管理有限公司(下称“松盟投资”),持有鸣石50%及35%共计85%股权。而李硕名下的全部鸣石50%股权,均为松盟委托其代持,李硕并非鸣石的股东。10月12日,松盟投资已正式函告李硕,解除委托代持关系,收回鸣石的50%股权。




10月13日下午,在上海鸣石投资发布的声明中,还特别提到“鸣石投资自成立以来一直是由持股超50%的单一大股东李硕控制,股权结构稳定清晰,从未发生过变化。”而袁宇出示的这份协议,明显与官方声明有所出入。
事实究竟如何?券商中国记者曾向鸣石投资求证,公司回复称,后续将有官方回应。
有分析人士认为,按照现在的规定,私募基金管理人,是不能出现代持的情况的。袁宇此次曝出代持协议,就算是真的,也属于“伤敌一千,自损八百”。
在今年年初证监会发布的《关于加强私募投资基金监管的若干规定》中提到,私募基金管理人的出资人不得有代持、循环出资、交叉出资、层级过多、结构复杂等情形,不得隐瞒关联关系或者将关联关系非关联化。
据悉,如今及中基协对于私募基金代持问题的审核是日益趋严,并已经将股东履历加入AMBERS系统之中,股东的真实性是协会审核的重点之一。一旦发现私募基金管理人存在代持的问题,牌照被注销可能无法避免。
有业内人士在微博分析称,这家私募或被终止业务或清盘。

声明:证券时报力求信息真实、准确,文章提及内容仅供参考,不构成实质性投资建议,据此操作风险自担。
证券时报APP
微信公众号