抢公章大戏再次上演。10月9日,有媒体报道称,创业板公司海伦哲(300201.SZ)原实际控制人丁剑平于当日上午抢走公司公章及财务章并提出全面接管公司。海伦哲的现任董事长、实际控制人金诗玮发表个人声明,表示自10月9日起,上市公司所涉全部公文、文件等均未经过合法授权,不具有任何法律效力。其个人在公司的私章、名章等印章亦全部作废。
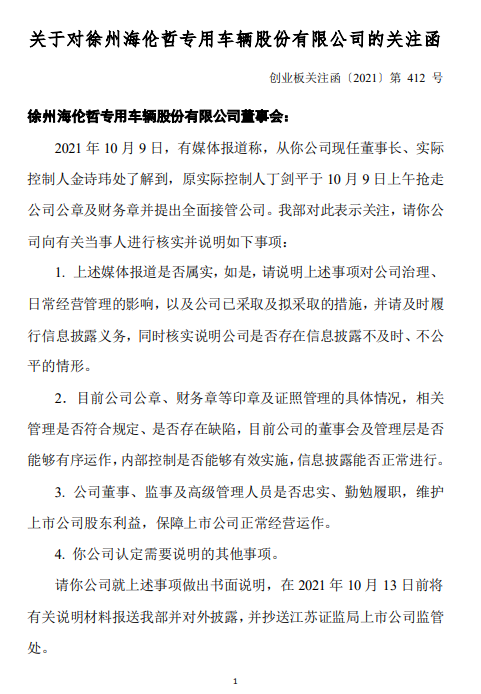
10月11日,深交所向海伦哲下发关注函,要求公司在10月13日前说明该事件的具体情况,目前公司的董事会及管理层是否能够有序运作,内部控制是否能够有效实施,信息披露能否正常进行。截至发稿,海伦哲尚未回复。

临时监管小组被认定为非法
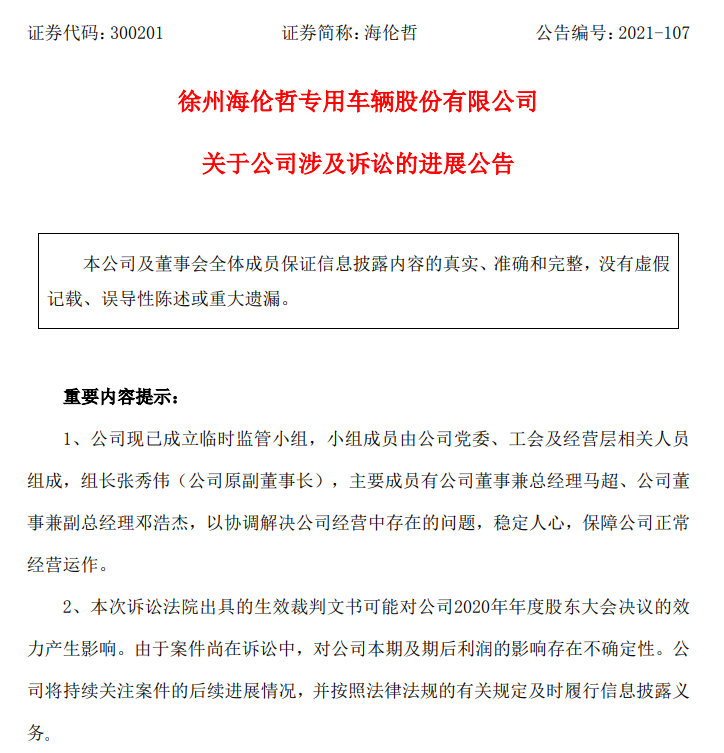
10月13日晚间,海伦哲发布《海伦哲董事会临时会议决议公告》《关于公司股东涉及诉讼的公告》《关于公司涉及诉讼的进展公告》等四份公告。
在《关于公司涉及诉讼的进展公告》中,公司称已于2021年10月9日成立临时监管小组,小组成员由公司党委、工会及经营层相关人员组成,组长张秀伟(公司原副董事长),主要成员有公司董事兼总经理马超、公司董事兼副总经理邓浩杰,以协调解决公司经营中存在的问题,稳定人心,保障公司正常经营运作。

而在《海伦哲董事会临时会议决议公告》中,临时监管小组随即被认定为非法。公告称,2021年10月9日21时 ,公司第五届董事会以通讯方式召开了临时会议。在董事长金诗玮召集和主持下,全票通过了《关于临时监管小组不合法的议案》和《关于不同意召开临时股东大会的议案》。
公告指出,2021年10月9日上午,公司原董事长丁剑平等人非法闯入公司经营场所,非法控制公司所有印章、证照,并宣称成立临时监管小组,由张秀伟作为临时监管小组组长。董事会认为上述行为不合法,并要求尽快恢复公司正常经营管理秩序,确保公司的有效治理和稳定经营。

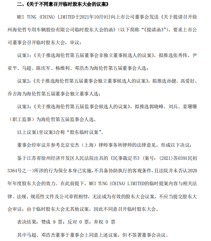
此外,《关于不同意召开临时股东大会的议案》称,海伦哲股东MEI TUNG (CHINA) LIMITED于2021年10月9日向上市公司董事会发送《关于提请召开徐州海伦哲专用车辆股份有限公司临时股东大会的函》(简称“《提请函》”),要求上市公司董事会召开临时股东大会,审议:
议案1:《关于推选海伦哲第五届董事会非独立董事候选人的议案》,拟推选张秀伟、尹亚平、马超、陈庆军、杨维利、邓浩杰为海伦哲第五届董事会人选;
议案2:《关于推选海伦哲第五届董事会独立董事候选人的议案》,拟推选孙健、高爱好、 乔吉海为海伦哲第五届董事会独立董事人选;
议案3:《关于推选海伦哲第五届监事会候选人的议案》,拟推选郭晓峰、刘兵、姜珊珊 (职工监事)为海伦哲第五届监事会人选。
以上议案1至议案3合称“股东临时议案”。

中天泽要求赔偿6亿
在《关于公司股东涉及诉讼的公告》中,公司披露了中天泽集团要求丁剑平和江苏省机电研究所有限公司(下称“机电公司”)赔偿6.38亿元的诉状。
公告披露,原告中天泽控股集团有限公司与被告一机电公司、被告二丁剑平于2020年4月12日签订《合作协议》,约定被告一、被告二向原告转让徐州海伦哲专用车辆股份有限公司(股票代码 300201)股权。因两被告未按照约定向原告完全、真实披露海伦哲的经营状况,违反了《合作协议》第 6.1 条、第 6.2 条及第 10.1 条的约定,给原告造成严重损失,原告现依法起诉要求被告一、被告二承担相应违约责任。
2020年9月,中国证监会江苏监管局对海伦哲开展现场检查,并在现场检查过程中发现公司在被告一、被告二实际控制期间存在重大披露不实情况的相关线索。2021年4月27日,中审众环会计师事务所(特殊普通合伙)对上市公司开展2020年年度审计工作,并出具了有保留意见的《徐州海伦哲专用车辆股份有限公司审计报告》(众环审字[2021]0101317号,简称“审计报告”)。结合审计报告审定的数据,原告通过进一步调查认为,截至2020年12月31日,被告一、被告二的重大披露不实行为造成损失暂计637, 843, 153.8元。如原告发现被告一、被告二还存在起诉时未发现的其他违约事实的,原告将依法增加要求被告一、被告二承担相应的违约赔偿责任。
控制权之争始末
事实上,“抢公章”事件是海伦哲公司实控权争夺战的一次升级,冲突的起源可追溯到双方去年签订的股份转让和表决权委托协议。
2020年4月14日,海伦哲公告称,公司控股股东江苏省机电研究所有限公司拟向中天泽控股协议转让公司5%的股份,同时不可撤销地将剩余所持15.64%股份对应的表决权委托给中天泽控股,海伦哲控制权将由丁剑平变更为中天泽控股。同时,中天泽控股或其指定的关联机构将参与认购海伦哲非公开发行的股份,巩固控制权。
对于上述交易的背景和目的,去年4月20日,海伦哲在回复深交所问询时表示,公司控股股东机电公司及一致行动人存在股份质押比例过高的风险,拟通过协议转让、减持股票等手段解决资金压力,以降低股票质押比例,同时为公司引入新的实际控制人或战略投资者,进一步推动公司发展。经双方友好磋商,确定了通过股份转让及表决权委托的方式,将公司控股股东变更为中天泽集团。同时,中天泽集团或其一致行动人拟通过认购公司非公开发行 A 股股票的方式进一步强化其对公司的控股权。非公开发行 A 股股票完成后,将有助于优化公司资本结构,缓解公司资金压力,保障公司持续、稳定、健康的发展。
同年4月30日,证券过户登记手续办理完毕。5月,协议中的股份转让款支付完毕,相关协议生效。至此,海伦哲的控股股东变更为中天泽控股,实际控制人变更为金诗玮。7月10日,完成了法定代表人工商变更登记并换发营业执照。
然而到了2021年4月,海伦哲董事会通过了《关于终止非公开发行A股股票事项的议案》。上述协议中,中天泽控股指定的关联公司不再认购此前约定的非公开发行的股份。
丁剑平认为中天泽控股的上述行为构成严重违约,按合同约定丁剑平方可随时解除委托合同。于是丁剑平将中天泽控股上诉至法院,请求法院确认此前与中天泽控股签订的《表决权委托协议》无效,并赔偿损失共计27.82万元。
2021年5月,海伦哲发公告称,中天泽控股近日收到法院传票。8月10日,海伦哲收到机电公司和丁剑平以“公司决议撤销纠纷”为案由,案号为(2021)苏0391民初3364号的传票;原告要求:1、确认被告于2021年5月21日作出的2020年年度股东大会决议不成立。2、确认2020年4月13日、2020年4月17签订的《表决权委托协议》于2021年4月30日解除。
9月15日,机电公司和丁剑平向法院申请行为保全,法院经审查认为申请人的保全申请符合法律规定对其申请应当予以支持。对此,海伦哲公告称,鉴于2020年年度股东大会决议已经依法实施完毕,公司客观上已不具备协助执行的条件。公司正在与徐州经济技术开发区人民法院就此事项保持沟通。此外,公司已向徐州经济技术开发区人民法院提起《行为保全异议》,经法院审查后,若异议成立,法院将裁定撤销相关执行行为。
业绩不理想
资料显示,“海伦哲”由“high-range”音译而来,来自于高空作业车的两个主要作业参数“高度(high)、幅度(range)”,寓意“既高又远”。公司在2011年上市,主要产品为全系列、多规格的高空作业车,以及为电力客户量身打造的移动电源车、旁路带电作业车(组)、电力抢修车等成套电力应急保障车辆。
自2018年以来海伦哲业绩持续下降直至亏损。2018年至2020年,海伦哲分别实现营业收入18.1亿元、17.3亿元、20.36亿元,同比增长16.21%、-4.42%、17.69%;净利润9903.02万元、4523.55万元、-4.68亿元,同比减少38.27%、54.32%、1133.77%。其中,去年公司对应收账款、其他应收款、商誉等计提资产减值准备金额约为5.65亿元,使得海伦哲陷入上市后首次亏损。
今年以来,在对LED、工业自动化等非核心非主营业务进行剥离和处置之后,上半年海伦哲实现营业收入6.3亿元,同比下降9.66%;净利润2389.61万元,同比扭亏为盈,增长235.58%,但经营活动现金流量净额为-3.11亿元,同比下降8273.96%。
半年报还显示,公司报告期内发生营业成本45,689.92万元,同比减少8,332.10万元,同比下降15.42%,实现毛利17,290.54万元,同比增加1,600.82万元,其中由于营业收入的同比减少而减少毛利1,514.98万元,其中由于综合毛利率同比上升4.95%而增加毛利3,115.80万元。
声明:证券时报力求信息真实、准确,文章提及内容仅供参考,不构成实质性投资建议,据此操作风险自担。
证券时报APP
微信公众号