中国基金报记者 李智
监管部门始终对违法违规行为和市场乱象保持高压态势,近日,又有银行因个人消费贷款变相流入资本市场、违规发放贷款、员工多次参与民间借贷等情况被处罚款。
上海银行3家支行共被罚90万
个人消费贷款变相流入资本市场
8月19日,银保监会上海监管局一口气开出8张罚单,其中多张罚单均指向上海银行。

根据披露的行政处罚信息公开表显示,上海银行奉贤支行于2019年9月,违规发放流动资金贷款被用于支付拍地保证金、土地出让金。因此,银保监会上海监管局对其责令改正,并处罚款50万元。

沪银保监罚决字〔2021〕118号行政处罚信息公开表显示,上海银行浦西支行于2019年3月,该支行个人消费贷款变相流入资本市场。银保监会上海监管局对其责令改正,并处罚款20万元。
此外,上海银行南汇支行曾于2020年3月,该支行个人消费贷款变相流入资本市场。根据《中华人民共和国银行业监督管理法》第四十六条第(五)项、《个人贷款管理暂行办法》第四十二条第(七)项,银保监会上海监管局对其责令改正,并处罚款20万元。
据悉,8月3日,上海银保监局召开2021年年中工作座谈会暨纪检工作座谈会,会上提到,将坚决贯彻“房住不炒”,联合出台“沪十条”,印发进一步加强个人住房信贷管理工作通知,在全国主要城市率先开展经营贷、消费贷违规入房市的自查和监管检查。始终保持对违法违规行为和市场乱象的高压态势,2021年上半年共作出处罚决定66例,累计罚没4412.81万元。
建行多家分支行连续3日收罚单
8月18日,中国建设银行股份有限公司乌兰察布分行因违规发放按揭贷款,乌兰察布银保监分局根据《中华人民共和国银行业监督管理法》第四十六条第(五)项,决定对其罚款25万元。

8月17日,中国建设银行乐清支行未落实合同面签制度,中国银保监会温州监管分局根据《中华人民共和国银行业监督管理法》第四十六条、第四十八条,对其罚款人民币25万元。
8月16日,中国建设银行股份有限公司白城分行由于对个人贷款在贷款资金发放前未审核借款人相关交易资料和凭证是否符合合同约定条件,白城银保监分局对其罚款25万元。

因违规发放贷款、贷款被挪用等
多家国有大行分支行收罚单
8月16日,中国农业发展银行宣汉县支行因支付审查失职、部分贷款被挪用,严重违反审慎经营规则,达州监管分局对其罚款30万元。
8月11日,行政处罚信息公开表江银保监罚决字〔2021〕4号显示,中国银行股份有限公司江门分行因贷款业务严重违反审慎经营规则,被中国银保监会江门监管分局罚款30万元。

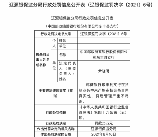
除此之外,据8月17日披露的辽银保监罚决字〔2021〕6号行政处罚决定书显示,邮储银行东丰县支行由于在贷款业务中未严格审核交易合同真实性,贷后管理严重不尽职等,辽源银保监分局根据《中华人民共和国银行业监督管理法》第四十六条第(五)项,对其罚款25万元,相关负责人被处以警告处分。

8月18日,黑龙江杜尔伯特农村商业银行股份有限公司因信贷业务开办严重不审慎,大庆银保监分局决定对其罚款50万元。同日,凉城县农村信用合作联社也因违规发放按揭贷款,遭到罚款20万元。
8月16日,银保监会云南监管局披露的一则处罚信息显示,昆明市农村信用合作社联合社由于违规向房地产企业发放社团贷款,中国银保监会云南监管局对其罚款人民币65万元。
工行西双版纳分行被罚95万元
员工多次参与民间借贷
值得注意的是,除了贷款业务外,银行员工的行为管理成为监管部门重点考察的内容。
8月16日,中国工商银行西双版纳分行因“三宗罪”被西双版纳监管分局处以大额罚款。根据披露显示,中国工商银行西双版纳分行由于贷款“三查”严重不尽职、违规发放假按揭贷款;员工行为管理失控,员工多次参与民间借贷并收取利息;相关线索核查严重失职,未发现重要核查资料被篡改,并向分局提交和报告等三项问题,被处以罚款95万元。

此外,广发银行股份有限公司东莞石排支行同日也被处以罚款60万元。该支行的违法违规事项为“员工行为管理及营业场所管理不到位”,中国银保监会东莞监管分局还对相关责任人处以警告。
今年6月份,中国银保监会发布《关于开展银行业保险业“内控合规管理建设年”活动的通知》。通知强调,要切实加强对内控合规管理建设的指导监督,深入开展内控合规管理建设的教育宣导。各行业自律组织要加强监管政策宣讲,完善自律规范。组织开展员工行为管理和案例示警等专题的经验交流与培训,提升行业整体内控合规管理水平。逐步建立黑名单制度,做好与监管部门的信息共享,防止行业从业人员“带病流动”。同时要切实加强员工行为的日常管理,编制员工行为守则,创新构建“线下网格化”“线上智能化”的员工异常行为管理模式,抓早抓小、防微杜渐。
声明:证券时报力求信息真实、准确,文章提及内容仅供参考,不构成实质性投资建议,据此操作风险自担。
证券时报APP
微信公众号