(原标题:噩耗!32岁美女董事总经理不幸去世,参加课程被指"精神传销"!曾入选福布斯精英榜,圈内疾呼痛心)
投资圈又传噩耗。
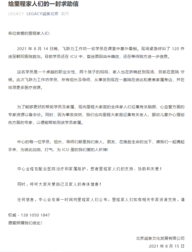
8月14日,知名女投资人、DCM董事总经理魏萌参加了由北京诚泉文化发展有限公司开设的LEGACY工作坊课程,在上课过程中晕倒,被送往医院紧急救治。不幸的是,8月16日,魏萌去世。

8月17日晚间,北京诚泉文化发展有限公司官方微信公众号“LEGACY诚泉北京”发布声明称,8月14日晚,飞跃力工作坊学员魏萌在课室意外晕倒,经过两天救治,于8月16日晚22时,由朝阳医院急诊部宣布医治无效。对此,诚泉文化表示沉痛哀悼。此外,该回应还附上了一份“家属声明”,其中“魏萌丈夫李博”表示,网络上的信息已经严重失实,对魏萌造成了极大误解。券商中国记者注意到,上述声明发布不久后被删除。

8月16日晚间至17日,多名投资行业人士在朋友圈发文悼念魏萌。有人表示“震惊、悲痛,都无法描述现在心情的千万分之一。”
她在里程LEGACY课室晕倒,抢救无效后离世
知名女投资人、DCM董事总经理魏萌不幸去世,年仅32岁,是两个孩子的妈妈。
据界面职场消息,一位参加过相关课程的学员中称,魏萌是在上LEGACY里程课四人辱骂一人的互动环节中,因情绪激动发生突发状况,不幸离世。

据该名学员透露,很多投资人都被发展到这个“恐怖”课程之中。自他今年3月加入后,至少有四批人发展进来。他表示:“这类课程是利用心理学经验和场域优势,来打击学员,非常不道德。”
多位参加过上述课程的学员表述,称参加过LEGACY课程的人都会持续地情绪高昂,想要寻求蜕变,并疯狂向周围人推荐加入。
据腾讯新闻《一线》报道,一位熟悉魏萌的投资人表示,魏萌是自己当年同期入行关系最好的朋友,为人处世热情、热爱投资工作,“她绝对对得起Super Sara这个名字”。多位投资人也表示,业内认可魏萌的投资能力,好评颇多,对其突然离世感到可惜和痛心。
该投资人的一位朋友在朋友圈描述:LEGACY课程打着“你要去拯救你的朋友和爱人”的旗号,曾让学员反思“自己对不起谁,为什么工作这么忙,不好好照顾孩子,她就是烂人”,魏萌情绪激动崩溃。
曾入选福布斯中国30岁以下精英榜
根据公开资料,魏萌毕业于对外经济贸易大学,信息管理与信息系统学士。
魏萌一直坚守“对世界保持好奇”的信念。她喜欢潜水,滑雪,跳莎莎舞,设计明信片,业余画油画,而且是个重度戏剧爱好者。魏萌寻求探险旅程,曾经用搭车旅行的方式从上海到北京,全程1200公里。而且,她长期活跃在社会创新领域,入选2014年哈佛种子班青年领袖计划。
2014年7月,魏萌加入DCM,主要覆盖社区社交、线上产品、消费互联网和企业服务SaaS的早中期投资,主导投资过探探(已被陌陌收购)、脉脉、熊猫星厨、Blued等项目,负责快手、51Talk等企业投后管理工作。现任DCM董事总经理。2019年10月17日,魏萌入选2019福布斯中国30岁以下精英榜。

DCM成立于1996年,管理着超40亿美元基金,是一家专注早期投资的风险投资公司。从1996年以来,公司在美国和亚洲地区已投资超过400家高科技企业。DCM在中国的投资案例包括当当网、快手、脉脉、探探、小马智行、途牛、唯品会、丁香园、58同城等。
所参加课程被指“精神传销”
据了解,魏萌是在参加由北京诚泉文化发展有限公司开设的LEGACY工作坊课程的过程中,情绪激动而发生意外。
8月15日,LEGACY诚泉北京官方微信号发布一封求助信称,“8月14日晚,飞跃力工作坊一名学员在课室中意外晕倒。现场紧急呼叫了120并送至朝阳医院救治。这名学员是一个卓越的职业女性、两个孩子的妈妈,家人也在昨晚赶到现场,目前在医院守候。为了能够更好的帮助学员及家属,现向里程大家庭的全体家人们征集有关脑部、心血管方面的专家资源以备会诊。”

不幸的是,因抢救无效,魏萌于8月16日去世。不少业内人士发文悼念魏萌。8月16日晚间至17日,多名投资行业人士在朋友圈发文悼念魏萌。有人表示“震惊、悲痛,都无法描述现在心情的千万分之一。”



魏萌参加的LEGACY飞跃力工作坊课程,由北京诚泉文化发展有限公司开设。该公司成立于2010年11月18日,法定代表人为孟欢,注册资本10万元,企业经营范围包括组织文化艺术交流活动(不含棋牌)、承办展览展示、教育咨询等。
根据北京诚泉文化发展有限公司2020年度报告显示,该公司社保缴纳人数仅为13人,此外该公司还在北京、深圳两地设立了分公司。
在官网介绍中, LEGACY自称是一家致力于提升个人成长及企业永续的咨询顾问公司,主要服务华人社群,在香港、北京和深圳都设有办公室。其工作坊分别由一群怀抱理想和愿景,并具丰富经验的专业人士所主持,参与者多为香港、北京、深圳及中国各地最有成就的卓越人士。

LEGACY共开设有八个不同类型的工作坊,魏萌参加的飞跃力工作坊是一个强有力、具有挑战性的体验式工作坊,专注于自我突破。据其官网资料介绍,在这个工作坊,学员将挑战并扩展信以为真的种种自我限制,参加课程后将发现无论在生活中的哪个领域,自己都比想象中来得更有能力。
此外,参加LEGACY相关课程的学员被要求不能分享工作坊中特定的练习与过程,并且对其他参与者的行为和说话绝对保密。

在知乎上有人发帖称,自己参加过诚泉北京的课程,“刚过两周,精神洗脑非常严重,幸好家人朋友把我拉回来了”,“上课之前我还对自己现在的生活很满意,在这个课程里,我反而变得不自信、自卑、负能量,它在放大缺点和人心的阴暗面”。
据第一财经,一位参与试听里程课程的人士告诉记者,这类课程最初来源自的美国源泉,多年后演变出很多变种和分支,往往上课之前会签承诺书、表示内容绝不外泄。他认为吸引人的原因除了类似于“精神控制”的内容外,还能认识一群人,因为有收费门槛,一起做的又都是“破冰”的事情,还有人会在完全崩溃之后找到自己真正想做什么。
还有学员在社交平台写道:“课里有一些游戏,比如红与黑有点像团建,还有那种像心理暗示催眠的活动,在很暗的屋子里放着引导的音乐,每个人跪在一个椅子前,导师说一些话让你回想起曾经的阴影,这时候周围开始有人哭泣,还有捶打椅子的声音,哭声越来越大。还有一个环节是组里的其他成员不停大声斥责你、骂你,骂到你崩溃大哭。”
声明:证券时报力求信息真实、准确,文章提及内容仅供参考,不构成实质性投资建议,据此操作风险自担。
证券时报APP
微信公众号