迈瑞医疗的30年,走了一条典型的中国制造企业的爬坡之路。第一个10年“农村包围城市”,用低价策略打入周边市场;第二个10年通过持续创新丰富产品品类,主动进攻核心城市、主流市场;到第三个10年,全国乃至世界顶尖医院都开始使用其产品。
全球医疗器械的诸多重要赛道,依然被老牌跨国巨头占据。而立之年的中国“医械一哥”迈瑞,要用5-10年进入世界前20名,征途尚远。由创始人搭建的企业文化、创新体系和市场基础,能否得到传承和发扬,带领迈瑞医疗跻身巨头前列,是创始人李西廷正在思考的事情。
1991年,抱着“试一试”态度下海创业的李西廷没有想过,他能坚持30年,将公司从200万港元启动资金,变成今日一度超5600亿元市值,坐稳国内医疗器械龙头的位置。
迈瑞医疗的成长,首先是深圳式创业的成功。上世纪90年代初,迈瑞在深圳市政府帮助下两次获得595万元贷款,这成为其创业初期能够站稳脚跟的第一股“东风”。正是在帮助迈瑞为代表的高科技企业融资过程中,深圳市政府意识到资本对科技成果转化的作用,催生了深创投这样国资背景的创投企业。
迈瑞医疗更是中国市场红利的产物,其在中国医疗器械一片空白的基础上异军突起,离不开本土广阔市场的成就。如李西廷所说,“伟大的市场才能孕育伟大的企业”。
当然,如果只是满足于借助市场红利赚快钱,迈瑞医疗同样无法取得今日成绩。迈瑞式崛起,是一场艰难的自主创新攻坚战。创立第二年,迈瑞就切入自主研发、自主生产,通过差异化打法培育实力,直至与国际巨头正面竞争。严苛的经营质量管理体系、人才体系、经销商模式,是其能够屹立市场的关键。
迈瑞30年发展历程中,两次上市,一美一中资本市场,均在成长的关键时期助其一臂之力。外延式并购,是迈瑞医疗深化自主研发和拓展市场的利器,其在国际、国内收购标的协同效应上的巨大反差,也折射国内医疗设备自主创新之路任重道远。
01
医疗器械,满是国际巨头的赛场
地处深圳南山区高新技术产业园的迈瑞大厦,每天来访人员络绎不绝。作为中国医疗器械“一哥”,迈瑞医疗的产品已经覆盖国内99%的三甲医院和近11万家医疗机构;在国际上,其也有不容忽视的行业地位:销售范围遍及全球190多个国家和地区,北美、西欧等全球最顶尖的医院都在使用其产品。
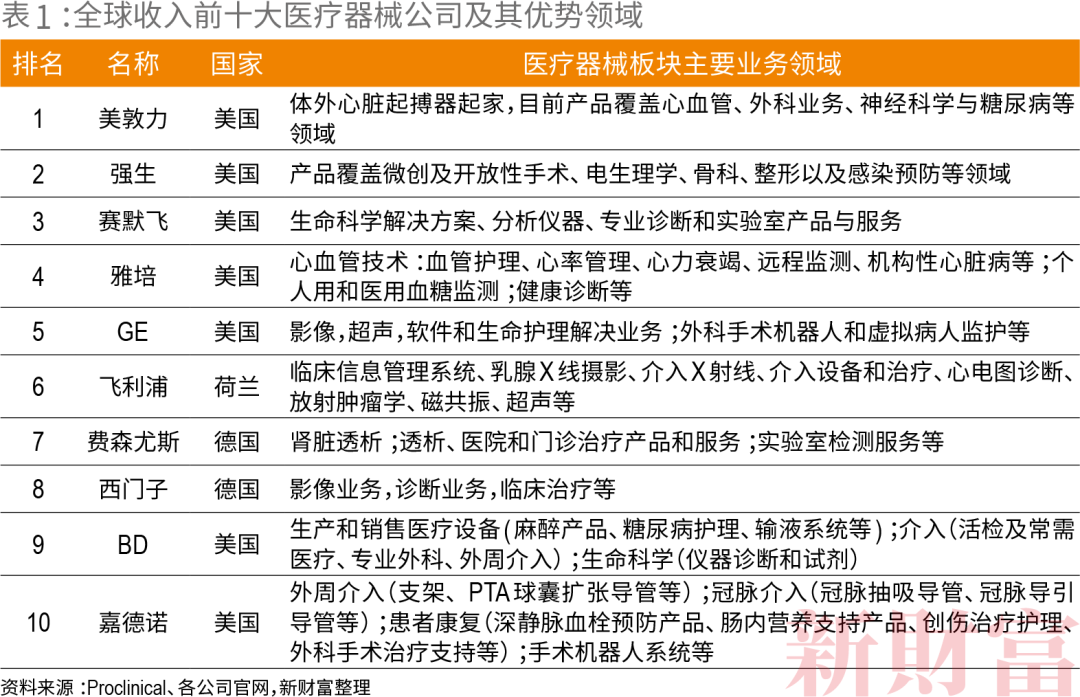
迈瑞医疗所处的医疗器械行业,细分领域众多,美国食品药品监督管理局(FDA)曾将1700多种器械分成17个领域。若对其进行粗线条划分,大体可以分为医疗设备、体外诊断(IVD)、医用耗材、流通服务等赛道。其中,高端医疗设备、体外诊断和高值耗材等细分赛道,涉及临床医学、生物、化学、电子、机械、材料、光学等多个学科交叉,知识密集,产品技术含量高,利润也较高,是大型跨国公司竞逐的热点(表1)。

迈瑞医疗占据了医疗设备赛道的多个细分品类和体外诊断赛道的血球、化学发光、生化诊断等细分领域,且产品种类较为丰富,覆盖高、中、低端市场。迈瑞医疗内部将其产品分为生命信息与支持、体外诊断和医学影像三大产品线(表2)。

2019年,这三大板块收入占据迈瑞医疗营收的比重分别为39.2%,35.12%和24.4%。2020年,受疫情影响,其监护仪、呼吸机、输注泵等产品销量大增,同步带动生命信息与支持产品线营收提升54.18%,占比提升至47.59%,体外诊断产品线收入占比降至31.61%,医学影像产品线占比降至19.96%。
2003-2020年,其营业收入增长了45.7倍,净利润增长66.6倍(图1),监护仪、呼吸机、麻醉机、灯床塔、除颤仪、血球、生化、超声等主要产品均已做到国产前列。

2019年QMED网站发布的全球医疗器械排名中,迈瑞医疗排在第34位。前33名中有21家来自美国,其余12家则分散在日本、德国、英国、瑞士、荷兰等7个发达国家。
作为国内名副其实的“医疗器械龙头”,迈瑞医疗成为资本市场受追捧的对象,截至2021年6月20日,其市值超过5690亿元,在创业板排第二位。
02
坚定自研路线,风投接力政府资金催谷“中国第一”
回望创业30年,李西廷说他“没有一天放松过”。30年如一日,他每天早早来到办公室。李西廷1951年出生于安徽砀山,高中毕业于当地重点砀山中学。1966年高考取消,他未能如愿上大学。1969年,刚满18岁的李西廷成为了湖北神农架林区的一名工程兵。1973年,国内大学招收工农兵学员,刚刚退伍的李西廷抓住机会,以数理化全县第二名的成绩,进入中国科学技术大学物理系,学习低温物理专业。毕业后,他被分配到中科院武汉物理研究所,负责低温工程工作。
1982年,李西廷获得了去法国巴黎第十一大学访问学习两年的机会,成为改革开放后最早一批留洋开眼界的人士之一。
1986年,中科院在深圳与美国上市公司Analogic成立了中国医疗器械领域首家合资企业——深圳安科高技术有限公司(简称“深圳安科”)。第二年,李西廷被中科院“调干”深圳安科,成为公司技术骨干,同时担任办公室主任一职。
此时,发达国家正在计算机技术、数字影像技术、基础材料科学的带动下,兴起数字化医学影像革命。与之对比,国内医疗资源极其匮乏,现代化仪器奇缺。
“当时我同学在我们县医院当副院长,我去他们医院一看,设备太简单了,手术室只有一张普通的床,旁边放一个血压机,根本不像现在的手术室,不仅有级别要求,设备齐全,所有的手术也都有监控,保证效率和成功率。”李西廷回忆。
当时,国内高端精密医疗器械领域可谓一片空白,企业只能生产一些没有技术含量的镊子、夹子等,绝大多数重点设备都依靠进口,这给了国外品牌巨大的生存空间。
李西廷决定创业。“我们只觉得这块市场非常大,就拉着公司几个人一起行动,试试看,实在不行,做坏了我们再回来。”
1991年3月6日,40岁的李西廷、29岁的徐航、30岁的成明和等人一起创办了迈瑞医疗电子有限公司,这也是今天迈瑞医疗的前身,注册资本200万港元。徐航是清华大学计算机学士、电机工程系硕士,曾任深圳安科超声部经理。成明和是上海交通大学生物医学学士和硕士。
创立初期,迈瑞的主营业务是代理进口医疗设备,包括国外大品牌监护仪。很快,他们就通过参加展览会,拿到了第一笔订单。但是,代理模式最大的问题在于,对供应链没有控制力,价格谈判能力弱。
第二年,他们决定,要走自主研发、自主品牌的道路。而今回过头看,李西廷认为这是创业30年首要做对的决策。“我们从一开始就意识到,做企业一定要有自己的核心技术,没有技术,公司发展将陷入被动。即使自己的核心技术和国际品牌差不多,甚至比它们差一点,我也要去掌握这个技术,不断完善、提高它。这样才有同台竞争的可能。”
仅靠做代理赚来的钱,不足以支撑巨额的自主研发投入,深圳市科技局协调来的95万元贷款,成了迈瑞启动自研项目的首批资金。他们选择了门槛相对较低的单参数血氧饱和度监护仪项目,作为自研产品的切入点。
待到产品要生产时,又出现资金短缺,这次是政府再次出面,找来一家城市信用合作社,提供了500万元贷款,年利率25%。
“深圳没有高校、没有研究所、没有地皮,资金也不多,政府唯一能抓住的就是高科技企业。当时,深圳市政府在扶持高科技企业上下了很多功夫,包括财政上的扶持、用地的支持等。”李西廷介绍,迈瑞大厦就享受了用地优惠政策,属于“蓝本”资产,只能使用不能买卖。深圳市政府也将扶持迈瑞等企业的诸多政策经验,复制到其他高科技公司身上,并于1999年成立了深圳市创新科技投资有限公司、深圳市中小企业信用担保中心等机构,为企业提供投融资支持。尤其是深创投,日后出现在深圳众多高科技企业的股东栏。
1994年,迈瑞两次股权变更后,李西廷、徐航及其他5位自然人股东合计持有87%的股份。很快,迈瑞面临扩大再生产的问题。为了应对资金难题,有留学背景的李西廷和徐航,这次想到了去华尔街找风险投资。“吃了很多闭门羹,华尔街的美国人都不理我们,当时很灰心。”但李西廷也明白,华尔街投资人几乎找不到理由投资这家来自中国的公司——迈瑞在医疗圈完全没有名气,没有品牌,产品单一,而西方同类企业已经很成熟。
幸运的是,当时在知名风险投资机构华登国际(Walden)工作的人中,有一个来自上海交通大学的学生茅道临,他在斯坦福大学读MBA。出于对中国的了解,他认为中国的医疗市场空间巨大。与李西廷接触后,他断定迈瑞是一家值得投资的公司。最终,茅道临帮助迈瑞从华登国际获得了200万美元的风投资金。就这样,迈瑞成为全国最早一批引入风险投资的企业。
“当时,200万美元对华登来说只是小钱,但是对我们来说,是一笔大钱。”
1997年,迈瑞第三次变更股权结构,李西廷、徐航、华登国际等共同持股的开曼迈瑞,持有迈瑞国内经营实体92.2%的股份。其中,李西廷持股14.22%,徐航持股14.22%,华登国际持股13.04%。
有了资金支持,迈瑞得以在自主研发领域持续发力,陆续开发出中国第一台多参数监护仪、第一台全数字黑白超声仪等产品(表3)。

03
“农村包围城市”,差异化打法赢得市场空间
面对国际厂商在高端市场难以撼动的地位,为避免正面作战,迈瑞早期打出的是差异化发展战略。这也正是国内企业逆袭的起点。
首先,定位中低端市场,走“农村包围城市”之路。早期迈瑞产品基本无法打入核心城市的核心医院,其不得不将低成本做到极致,走价格优势路线。当时,市场上监护仪价格普遍在10万元以上,迈瑞直接将价格打到4万元以下,外加赊销、分期付款等多种营销策略,从而成功打入二三线城市的中小型医院。
其次,依靠扎实的售后服务,建立客户信任感,在此基础上不断改进产品性能。
产品品质暂时无法赶超国际大品牌,迈瑞在售后上狠下功夫,建立了一套完善的服务体系,例如为客户提供全面的临床应用培训、设备维护和保养指导;提供比海外品牌更长周期的免费保修,并承诺一旦设备发生故障,会第一时间提供同型号设备暂用;提供免费试用期,满意再购买。迈瑞还建立了客户满意度调查和分析系统,定期测量。
“不怕产品不好,就怕不认真去对待。认真对待,真心服务,客户一定能感受到,并真心回报。制造业是一门‘苦功夫’,必须要有‘刀刃向内’的苛求和坚持,努力改进,市场就一定会给予认可和宽容,并支撑你一步一步往前走。”李西廷称,“品牌靠什么支撑?不是每天光在电视上打广告就能建立品牌,品牌背后是产品性能和质量、企业文化、社会责任的支撑。如果只是为了赚钱,是没有办法做大的。”
无论自主研发,还是售后服务,乃至建立良好的企业文化,都离不开一个核心——人才。早期的人才体系搭建中,迈瑞一方面会从国际上引入一批有从业经验的“海归”,“由于脱离中国社会人文太久,原则上,这批人才会被安排在技术岗位”,另一方面自主培养了一批校招人才。
不论哪一类人才,李西廷强调,首先要对他们足够尊重,其次,是严格要求,“每个人都要认可公司的文化,我们设置了客观公平的奖罚机制,做得好的要给予认可”。
除了物质上的激励,李西廷还强调用企业文化凝聚人才。“迈瑞首先也赚钱,因为不赚钱职工不高兴,股民也不高兴,没有税收,国家不高兴,公司无法发展。但是我们赚钱之外,还要对社会形成支撑。我们要让人才意识到,他们是为民族服务,是为国家的整体发展服务。” 至1999年,迈瑞自主研发产品营收突破1亿元,三大产线基本成型。超声和体外诊断两类产品很快拿到了国内市场第一的份额。
2001年,迈瑞医疗进入第二个10年。此时,其产品品质已经大幅提高,因此,在发展战略上,开始主动“进攻”城市。
2003年非典爆发后,国家对医疗卫生的投入大幅增长。2000年左右,发达国家因福利压力,也加大了购买高性价比医疗设备的需求。迈瑞医疗抓住机会,不仅国内业务迎来了高速增长,也开启出海之旅。
04
走出国门,上市、并购助力国际市场开拓
2001年11月,中国加入WTO后,走出国门的企业增多,迈瑞也是其一。在迈瑞的产品中,高性价比的监护仪、影像设备,最先探索国际化。其开发的多语言版本的PM-9000监护仪,是开拓欧洲市场的排头兵。
亮相国际性的行业展会,是迈瑞开拓国际市场的重要方式。通过ODM(委托制造),迈瑞进入欧美企业不重视的中低端和拉美市场,并逐渐把握住众多客户。
不过,品牌知名度低,导致客户信任度低,成为此时迈瑞海外营销遇到的最大问题。于是,李西廷和团队做了个决定:去美国上市。这是与国际客户建立信任感最快、最高效的方式,“人家买了你的设备,要是出了问题,至少知道去哪里维权”。
2005年6月,迈瑞国际在开曼注册成立,意味着迈瑞开始搭建境外上市的股权架构。同年9月至次年6月,迈瑞国际通过多次增发股份和股份转让的方式,引入了李西廷控制的Quit Well、徐航控制的New Dragon以及高盛等一众新股东。2006年9月,迈瑞国际登陆纽交所,成为中国医疗器械行业首家在海外上市的公司。
上市对迈瑞在国际市场打造品牌非常有效,次年,迈瑞国际总营收大增48%,净利润增加64%,海外收入占比超过国内。
2008年,迈瑞以2.02亿美元现金并购美国Datascope的生命信息监护业务,后者创建于1964年,总部位于新泽西州。被收购时,Datascope在美国300张病床以下的中小医院具备直销优势,占据美国中小医院约50%的市场份额,2007年销售额达1.613亿美元。
收购后,迈瑞帮助Datascope成为全球第三大监护产品厂商,同时获得其在美国、欧洲的销售服务网络,为其他产品提供交叉销售的机会。此次并购协同效应显著,成为迈瑞继上市后,深化国际化转型的重要推手。
上市与并购,解决了品牌与渠道的两大难题,同期,迈瑞开拓海外市场的步伐提速,先后在英国、德国、法国和意大利等地设立海外子公司,逐渐加大本土化运营,聘用本土员工、主动融入当地文化,研究海外市场需求和政策变化,以渗透海外市场。
在欧美的成功,降低了迈瑞在发展中国家扩张的难度。2009年,迈瑞开始在发展较快的东南亚和南美建立分公司。截至目前,迈瑞在境外共有39个子公司、100余个驻地直属服务站点,还在美国、荷兰、哥伦比亚、印度、印尼等国设有海外培训中心。
在迈瑞正式进入成立后的第三个10年时,国内乃至全球大型三甲医院都在批量采购迈瑞的设备。
05
持续高研发投入,循序渐进开发新产品
医疗器械领域,产品技术更新迭代快,每一次新产品的推出都会对上一代产品带来颠覆性的影响。美国著名电影《当幸福来敲门》中,威尔史密斯扮演的男主角,是个勤奋的医疗器械销售员,却在推销产品时处处碰壁,就因为他卖的是一款性能落后的产品。
因此,专利和技术升级是医疗器械企业的生命线,直接影响新产品的开发、市场份额和地位。多年来,迈瑞坚持用营收的10%左右作为研发费用。可以说,不断升级改造、抓住市场痛点的产品,也是其开拓海外市场的利器(图2)。

到2020年,迈瑞医疗研发投入达21亿元,同比增长27%;研发费用达到18.69亿元,在全行业遥遥领先(表4)。

医疗器械细分领域众多,有限的研发开支如何用在刀刃上?迈瑞注重量力而行。
在生命信息与支持业务领域,迈瑞开发了第一款拳头产品监护仪后,又陆续涉足有一定技术壁垒的麻醉机、呼吸机、除颤仪等产品,由易到难,逐步根据市场需求及自身实力,丰富产品线,优化升级原有产品,从中低端走向中高端。在此基础上,迈瑞又发展出了急救、围术期和重症三大整体解决方案。
体外诊断领域,迈瑞最早以具有普及性的血常规检测作为切入点,发展血球分析业务,在引进美国厂商产品贴牌生产的基础上,研发出中国第一台全自动三分类血液细胞分析仪,随后进入生化诊断分析领域。2010年开始,迈瑞着重发展化学发光业务,以仪器销售带动试剂销售。
医学影像板块业务领域,可分为四大类:同位素扫描、CT、核磁、超声。迈瑞最早从黑白超声设备切入,在此基础上发展了全数字彩超、台式/移动DR和便携式彩超,至今始终没有进行核磁共振、CT等大型复杂设备的自主研发。
开发新产品时,碰壁是常有的事。2012年,迈瑞收购上海医光,主要目的是开拓软镜市场,但最终市场反应不佳,其迅速选择放弃止损,避免无效的资源投入,转而专攻硬镜。
多年来,迈瑞在全球建立了9大研发中心。在海外,位于美国西雅图的研发中心主要做超声探头;硅谷的研发中心主攻成像技术;位于美东的新泽西研发中心专注临床研究,同时了解海外医生需求、海外市场新动向以及最新的政策变化等。
在国内,深圳中心定位于综合性,负责全球三大产线新产品的规划和整机研发;西安中心专注于生命信息与支持和数字超声软件研发;南京中心专注于手术灯、手术床、吊塔、吊桥等设备的研发;北京中心专注体外诊断、数字超声、医疗信息三大业务;2020年开始筹备建设的武汉研发中心,主要负责新产品、新业务线的开拓。按照计划,武汉也将被打造为迈瑞的全球第二总部。
长期的研发投入,带来了实质回报。2015年至今,迈瑞医疗的净利润率逐年提升,从11.7%升至31.7%(图3)。这意味着,公司吃下的中高端市场份额在逐年增加,护城河在不断加深。

尤其是生命信息与支持产品线,2015年至今营业收入增速不断提升的同时,毛利率提升了超过7.5个百分点,达到68%(图4)。

06
大举并购,国内、国际收购标的协同结果迥异
纵观全球医疗器械巨头的成长史,并购都是绕不开的话题。上世纪80年代起,美敦力先后跨赛道,收购心脏介入、胰岛素输注泵、脊柱、外科等领域的优质公司,逐步构筑起自身在全球医疗器械的龙头地位。
技术周期短、细分领域多、产品复杂等特征,让并购成为医疗器械公司实现新市场开拓、丰富产品矩阵、提升江湖地位的重要途径。并购,也是迈瑞医疗的成长策略之一。
2008-2009年,受金融危机影响,海外医疗机构采购减少,此后数年,迈瑞医疗在国外的收入增速换挡至10.8%左右。几乎在同期,2008-2014年,国内市场整体和卫生费用投入情况也在减少,2011年国内医疗采购有所恢复,但是随着2012年反腐推进,医院采购变得谨慎,整体增速换挡至10.9%。
也就是在市场行情低迷期间,迈瑞开启了密集并购策略。其第一次出手是在上市后的第三年,2008年金融危机,令其可以用较小的代价收购Datascope。
迈瑞发起的另一桩成功的国际并购,发生在2013年,其以1.05亿美元并购全美超声诊断系统领先的Zonare。此时,Zonare的研发团队已开发出了具有革命性意义的ZONE-Sonography技术(域成像技术),显著提升了产品图像质量。收购后,迈瑞获得Zonare的技术及渠道。基于其先进技术,迈瑞于 2015 年推出产品Resona7,进军高端彩超领域。
2011-2013年,迈瑞还对国内外医疗器械上下游公司进行了10余起收购合并,耗资总额超过10亿元。这些收购按照目的,可以划分为四大类。
第一,扩充产品线。例如对深科医疗的收购,是为了补充输液泵业务;收购苏州惠生电子和长沙天地人等,主要为补充体外诊断的版图;收购浙江格林蓝德,主要为获得其PACS/RIS研发、销售和售后平台;收购武汉德骼拜尔,则令迈瑞获得了整套骨科植入物产品平台等。
第二,获取技术。典型是对美国Zonare以及瑞典Artema的收购,获得了对方的麻醉气体检测技术。
第三,扩展新业务。代表是对杭州光典的收购,开辟了微创外科新业务。
第四,开拓海外市场。通过收购Datascope拓展美国市场。
并购是一把双刃剑。其固然有助于延伸公司触角,但也存在诸多潜在风险,如隐藏的债务风险、诉讼风险、运营风险和员工管理等问题。如果没有过硬的整合能力,并购得来的产品、技术和业务线,一样难以消化,尤其是跨境并购,整合难度更高。出乎意料的是,与海外标的相比,并购国内公司的协同效应比李西廷预想的要低得多。
“国内公司整合起来太费劲了,收购效果不是太理想。大量合规合法、知识产权问题,包括有的生产经营环境、消防、环保和员工安全等基本问题,需要一点点帮它们整改,整改起来要好几年。收购一个大学生,却要从幼儿园开始给它们补课,这就费劲了。这对我们来说是一个教训。”李西廷介绍,“国际公司一般非常成熟,法律意识较强,合规合法,收购国外的公司协同效应较为显著。”
为了便于整合,迈瑞医疗将国内并购的大部分标的转为100%控股。2014年之后,迈瑞医疗没有新增对国内企业的并购,但未停下在国际上搜寻标的的步伐。2021年5月,迈瑞医疗再次出手,以5.45亿欧元的价格收购芬兰海肽生物(HyTest)100%股权,后者主营业务是体外诊断用抗原抗体等试剂原材料的研发生产及抗体服务。
数据显示,在国内,试剂占据了耗材市场超过70%的规模,且试剂行业毛利率在60%左右,仪器行业毛利率则在30%左右。对HyTest的收购,让外界对迈瑞体外诊断业务的发展插上了想象的翅膀。
李西廷认为,这是一次非常有战略意义的收购,“对迈瑞研发试剂上游原材料是非常重要的。他们光生产线上就有50%的员工都是博士,国际大公司都向他们采购原材料。收购以后,我们能获得和其他公司在专利上互相授权的机会,还可以利用他们的团队进一步做研发,做更多、更好的试剂原材料。我希望试剂原材料50%-60%都能掌握在自己手里,这样任何一个国家都没法对我们卡脖子”。
07
私有化结束纽交所“使命”
2015年,迈瑞聚焦主业,加大力度投入研发,包括N系列高端监护、血球流水线、RE系列彩超等产品全面突破。与此同时,经历了市场低迷和大举并购,其营收增速放缓,净利润同比首次出现下滑。
这也反映在资本市场上。当时,2015年5月中,迈瑞国际在纽交所的市值约为35.9亿美元,折合人民币223亿元,市盈率约为24倍。而在同期的A股市场,医疗器械/设备相关公司估值普遍偏高,做高耗值材料的凯利泰(300326),静态市盈率高达170倍,主营医疗监护仪的宝莱特(300246),静态市盈率高达243倍。虽然,以华登国际1997年首次投资迈瑞200万美元、持股13.04%计算,迈瑞的估值已从1533万美元,18年间上涨了230多倍。
此时,中概股回归A股浪潮已起。迈瑞管理层也决定,将迈瑞国际从纽交所私有化,回归A股。
2015年6月,迈瑞国际宣布,公司联合创始人、董事、总裁和联合首席执行官李西廷,董事长徐航与联合创始人、联合首席执行官、首席战略官成明和组成买方集团,向董事会提交了拟收购外部流通股份的要约。值得一提的是,这一买方集团中没有私募股权基金的身影,此次私有化要约完全由公司管理层发起。
市场普遍认为,迈瑞国际私有化的目的很明显:估值过低。
李西廷在接受新财富采访时,对私有化的原因做了更详细的解释:“经过多年发展,迈瑞的品牌、质量和售后服务获得了从成熟市场到新兴市场的认可,已可以不依靠纽交所背书。我们也不愿意在那里呆,一是沟通起来很麻烦。二是中美资本市场游戏规则很不一样,既要考虑中国的法律,又要考虑美国的法律,很不方便。第三,纽交所各方面费用很高,比中国高一倍还多。迈瑞还经常遭到做空机构不必要的干扰,每次都要律师出面,费用高昂。再加上A股市场在不断进步,我们认为,回来对公司业务发展是有好处的。我们的经营成果和国人分享,也没有什么不好。”
2015年7月,李西廷、徐航、成明和通过各自控制的境外子公司,在开曼群岛设立了三层控股公司,作为实施私有化的主体,从上至下分别为Supreme Union,Excelsior Union和Solid Union。
买方集团曾在2015年6月为私有化出价30美元/股,随着中概股股价暴跌,之后又将报价调低至27美元/股,最终在2015年12月21日,迈瑞国际公告,收购价格定格在28美元/股。
随后,Excelsior Union及其全资子公司Solid Union以此价格收购迈瑞国际外部股权,收购后Solid Union与迈瑞国际合并,存续主体为迈瑞国际。此后的A股上市主体迈瑞医疗,则由迈瑞国际通过旗下香港投资和香港控股两家公司控制(图5)。

整个私有化耗资共计约24.6亿美元,其中20.5亿美元由中国银行澳门分行、平安银行分别向Solid Union提供私有化贷款,4.1亿美元是迈瑞国际的全资子公司香港投资的境外自有资金。2016年3月,迈瑞国际正式从纽交所退市。
中概股顺利私有化的关键,在于能否获得股东多数同意,其中,收购价格是一个关键因素。在退市时点,由于对价格存在分歧,迈瑞国际的原股东Maso Capital Investments Limited、Crown Managed Accounts SPC及Blackwell Partners LLC-Series A对迈瑞国际的私有化提出异议。为此,迈瑞国际作为原告,于2016年5月向开曼群岛大法院提起诉讼,请求裁定迈瑞国际应支付给异议股东的公平对价。
值得注意的是,迈瑞国际私有化案中遇到的这三家异议股东,同样作为异议股东身份单独或结伴出现在2016年博纳影业、盛跃网络(后被世纪华通收购)及2017年天合光能等中概股私有化案件中。其操作手法也如出一辙:对私有化价格提出异议,拒绝出售股份。
按照开曼公司退市规则,2/3股东赞同,即可实现私有化。而提交私有化建议的3位迈瑞医疗高层,持有迈瑞国际约26%的普通股和约60%的表决权股份,接近2/3。理论上,小股东地位处于弱势,即便不同意收购价格,对迈瑞私有化进程也影响不大。
但实际上,这些中概股都有回归A股再上市的需求。“不把他的股份高价买回来,他们就不给你签字,再上市的话,这就是一个瑕疵,存在被驳回的可能。” 遭遇过异议股东的中概股公司,无一例外都在回A股上市时,收到过监管关于异议股东的询问。
查询公开资料可知,博纳影业、盛跃网络、天合光能等中概股从美国私有化回A股的过程中,解决异议股东问题时,都走了和迈瑞医疗一样的流程:异议股东最终在庭外和解中获得满意对价。
这件事情加深了李西廷对西方资本市场合法套利产业链的印象。
08
回归A股迎来高光时刻,市值翻20余倍
2017年2月,拆除了境外上市架构的迈瑞医疗启动A股上市计划,并接受IPO辅导。2018年10月,迈瑞医疗在A股上市,发行不超过1.216亿股,每股发行价格48.8元,募集资金59.3亿元。
这次,迈瑞医疗进行了更为复杂的股权结构调整,引入了包括深创投、高特佳等在内的20多家投资人。
上市时,李西廷和徐航共同持有迈瑞医疗64.6%的股份,其中,李西廷直接持股29.8944%,徐航直接持股27.1413%,同时,二人还间接持股7.59%。创始人的持股集中度,相比在美股时大幅提升:在迈瑞国际私有化前的2015年3月,二人持股比例合计为25.8%,控制的表决权合计为59.5%。
此外,迈瑞员工通过睿享投资、睿嘉投资等5个持股平台,合计间接持有公司6.5%的股份。迈瑞医疗回归A股后,受到投资者热捧,3年来股价沿着45°斜线一路向上,一度突破500元/股,市值突破6000亿元,较上市初期翻了10余倍,较其2015年在美股退市时33亿美元市值,更是翻了20余倍,甚至一度登上创业板市值第一的位置。
在业务层面,回A有没有给迈瑞医疗的经营带来实质利好?销售费用率是一个观测指标。2015-2020年,这一指标从27%降至17%,逐年下降,说明公司不需要太多投入就能换来更多营收(图6)。

“事实证明,通过A股上市,迈瑞在国际、国内的知名度和影响力都提升了。过去在美国市场,我们就是一个普普通通的医疗器械公司,市值在20亿-30多亿美元间徘徊。”李西廷称,截至2021年5月,迈瑞医疗在A股上市三年分红超60亿元。
09
拿什么征服第四个10年
当前,迈瑞已经一脚踏入第四个10年,李西廷对迈瑞的发展定位,已经变成“全面超越海外品牌,用5-10年进入世界前20名”:“无论是核心技术、市场占有率还是品牌知名度,都要想办法超越它们,有部分产品如果无法超越,也要缩小差距。”
当前,海外业务收入占迈瑞医疗整体收入的比重不到50%,李西廷的目标是最终将这一数据提升至70%。
尽管,在国际市场上,迈瑞也是顶尖医疗机构的长期合作伙伴,但与老牌巨头相比,迈瑞依然显得年轻且弱小。
EvaluateMedTech的数据显示,2019年全球医疗器械市场规模约为4519亿美元,按当年度迈瑞营收165.6亿元人民币计算,占比仅为0.56%。与之对比,全球医疗器械龙头美敦力的销售收入高达308.91亿美元,占比6.9%,体量是迈瑞的12倍。第二名强生的收入高达259.63亿美元,占比5.7%。第三名雅培的收入达199.52亿美元,占比4.4%。
规模差距的背后,是产品品类、高端医疗器械生产能力、市场渗透度、全球渠道等全方位的差距。时代在变,环境在变,迈瑞能否依靠过去的经验,实现未来的超越,还要回答几个问题。
问题一:现有产品还有多大市场提升空间?
经过多年发展,迈瑞各类明星产品的优势越来越强化,部分产品在国内市场已经开始实现对国外品牌的超越。
监护仪是其三大产品线中最成熟的产品,经过不断技术改进,已经实现从低端到中高端机型的跨越,市场占有率在国内排名第一,近50%,而4年前的第一名还是飞利浦。麻醉机的销量国内排第一,全球市占率排在第二,而在2016年,这两项排名都是第三。2019年,迈瑞呼吸机在国内市占率排第二,仅次于德尔格。全球重症监护室呼吸机市场,迈瑞占10%,排在第四位,此次新冠疫情大大加快了其呼吸机向国内外高端医院的渗透。2019年,迈瑞的灯床塔的国内市占率第一、全球第七。
2020年全球第二十名医疗器械公司的销售收入约为74.3亿美元,按照5%平均增速计算,10年后约为115.26亿美元。迈瑞若要在10年内实现赶超,年复合增长率需不低于14%。近5年,迈瑞各类产品线收入依然保持了较高的复合增速,其中,体外诊断产品线达到21%,医学影像产品线超过12%,营收占比最大的生命信息与技术产品线达到15%。
随着产品的不断渗透,迈瑞拳头产品的市场空间还有多大?未来增速是否会放缓?
迈瑞医疗在2020年年报中提到,中国人均ICU床位数是德国的1/5、ICU床位数占医院总床位的比重是美国的1/9,人均医疗器械规模是美国的1/7。作为全球第二大经济体,中国医疗投入占GDP比重显著低于欧美,差距巨大。而ICU病房对监护仪等生命信息与支持技术类产品的配置要求一般都较高,也就是说,本土市场红利依然具备较大的想象空间。
问题二:产品品类如何突破?
要加速实现赶超,必须丰富产品线。根据迈瑞年报,在全球医疗器械版图中,迈瑞医疗所进入的领域仅占17%左右。但要跨入剩下83%版图中的高附加值部分,并非易事。
医疗器械是一个需要时间和金钱长期投资,以构筑技术壁垒和生态体系的领域,一旦一家公司在一个细分领域站稳脚跟,其龙头效应将不断强化。也正因如此,迈瑞医疗若要进入其他龙头企业已经深耕数十年的领域,难度极高。以体外诊断为例,全球体外诊断一半的市场份额由罗氏、丹纳赫、雅培和西门子4家厂商占据,在中国市场,其份额甚至高达7成,地位极其牢固。
在新业务上,迈瑞则延续稳扎稳打的风格,在考虑市场需求和自身能力的基础上进行探索。动物医疗是其发力的新方向之一,涉猎的领域包括兽用监护、兽用IVD、兽用超声等。一方面,兽用产品线天然契合公司现有的三大业务线,另一方面,迈瑞具有多年兽用产品海外推广的基础。
同时,迈瑞看准微创手术的大趋势,正以内窥镜中的硬镜作为切入点,带动相关微创手术附件和耗材的研发销售。骨科耗材,也是迈瑞正在探索的新产品线之一。
问题三:过去的并购策略能否持续?
收购是迈瑞过去10多年提升竞争力的重要手段,但是在现阶段国际形势、市场环境下,跨国收购的障碍在增加。
贸易摩擦下,2018年迈瑞销往美国的产品,基本都进入加税清单。从数据上看,近两年迈瑞在北美的营收增速偏弱(图7)。

EvaluateMedTech的数据显示,全球前10大医疗器械公司的市场规模,已经连续多年占据全市场的4成左右。龙头企业通过并购不断扩大体量,龙头地位稳固。而以人工智能为代表的高科技,正在给这一领域带来新一轮技术革命,创新的浪潮必将加速行业集中度的走高,行业竞争加剧。
问题四:创新的传统能否保持和发扬?
要在激烈的竞争中完成超越,必须不断加码技术创新。迈瑞的前30年,离不开第一代创始人的掌舵,随着龙头地位的稳固,开拓者们的使命陆续走到尾声。徐航也在2012年辞去联席CEO的职位,跨界房地产,退出迈瑞的日常管理。
由前人搭建的企业文化、创新体系和市场基础,能否得到传承和发扬,带领迈瑞医疗继续扎根国内、驰骋全球,实现对国际巨头的全面超越,是创始人李西廷正在思考的事情。不论如何,作为中国开拓海外市场和突破高端市场最成功的医疗器械公司,迈瑞医疗依然在国产医疗器械行业赶超途中,寄托了“全村的希望”。
10
对话李西廷:“实现顺利交接对迈瑞是个挑战”

新财富:您说迈瑞接下来的目标是实现对西方品牌的全面超越,底气来自哪里?
李西廷:不论是过去还是未来,迈瑞能够实现超越的底气和理由,都是一样的:中国人勤奋,效率高。中国人通过自己的劳动改变自己、家庭和国家的命运。我们的公务员也基本上是“白加黑”、“5+2”。
新财富:迈瑞从国内龙头走向世界龙头,您觉得还需要多少年?
李西廷:成为世界的龙头还不好说,因为这是综合实力决定的,还有品牌的因素在贡献。我们现在提出的目标,是用5-10年进入世界前20,这是公司上下形成的共识。到那时候,公司营收大约在百亿美元。
新财富:迈瑞进行了数次海外收购,收购标的是怎样锁定的?未来有怎样的收购安排?
李西廷:我们有专门的业务发展部,在全球搜索合适的标的。芬兰海肽生物(HyTest)在收购前,我们都盯了两三年。刚开始有10多家公司在竞争,最后HyTest接受了迈瑞,主要因为我们是产业资金,其他都是投资基金。HyTest有大量博士,他们有很多想法,还是希望做出产品来。投资基金可能不一定愿意过多投入做研发,他们更多看利润。迈瑞不是这样,我们看的是每年有多少新产品新技术出来,所以他们的管理层更愿意和迈瑞合作。HyTest的管理层在这次收购中起到了很大的作用。未来,只要有好的标的,能给公司带来成长、协同效应,我们都会考虑收购。
新财富:如何看国家医疗器械集中采购政策的影响?
李西廷:我觉得是好事。国家每出一个政策,我们都会从正面去考虑,而不是像怨妇一样抱怨。你想想,咱们有十几亿人,有些机构没有任何研发,靠着人口红利养一个厂,赚了几十年的钱,现在国家希望价格降下来,降价之后还有50%的毛利,你还要怎么样?
我觉得这没有什么不好,社会是要进步的。科学家做创新研发,不就是要叫人生活得更舒服,用的东西更便宜,让大家都能看得起病,享受一种更体面的生活?所以,我们应该带着正面的心态去看国家政策会带来什么机会。
当然,我们唯一担心的,是拿着财政的钱去买一堆烂东西。便宜都有便宜的道理,不能只因为便宜就去买,到时候都不能用或者不好用,给医院造成“国内产品就是不行”的印象,把中国制造的东西给否定了,这是很可怕的。
好的产品,质量管理、知识产权管理、合规合法的成本很高。以迈瑞为例,一台监护仪,我们要准备7-8年的配件,仓库里有一整栋楼都是以前卖出产品的配件,这些东西客户用不用我都要保存,这都是公司的成本。另外,要尽量买国产的产品,支持民族企业,不支持它永远起不来。
新财富:迈瑞在美股和A股都上过市,两大资本市场给您留下印象最深刻的是什么?
李西廷:美国市场对我们来说就是一个过渡,我们在那儿是一个过客。美国资本市场各种合理合法的资本套利行为,已经形成产业链,我们不适应。另外,3个月要去路演一次,签证就很麻烦,太累了,费用也高。他们对冲基金给你写几篇报告,我们的律师就要快速出面,这又是费用。
中国市场现在能够很好地支持企业发展,只要你从一开始就合规合法经营,不去操纵股票,不去做假账,敬畏市场、敬畏法律,监管不会找你麻烦。除非你从主观上就想走捷径。中国市场的大数据监管很先进,一心想走捷径,那是很危险的。
新财富:迈瑞的经营比较稳健,2020年净利润率高于31%,净资产收益率高于32%,在A股4000多家上市公司中是非常好的成绩,这是如何做到的?
李西廷:人家经常说我们保守。我觉得说保守也好,稳健也好,反正我们有非常明确的行事准则。第一,不让分销商压货,这是必须做的。一般正常采购,如果事先没有报上来购买意向,而是突然来要货,我们不会给,我们的供应链没有准备材料,没法给你加工。武汉疫情这种突发事件除外。另外,我们要监控分销商的库存是否合理,一般库存有10台8台监控仪,是允许的。有10台8台B超,这是非常不正常的。有10台8台的流水线那绝对不行,必须要一台就装一台到医院去,不可以压在库里。再者,有的经营业绩上不去,就叫分销商推广,推一个季度可以,下个季度绝对制止。
第二,我们对现金流卡得很紧。一般我们的现金流比利润还要更好一些,否则就是送产品而不是销售产品,送产品是很容易的,记个账,没有现金流支持,要这种利润有什么用?我每年要给股东分红,要收购公司,员工每年都要加工资,这都是要钱的,给他们发白条子能行吗?
我一直强调要高质量经营。从医院有采购意向、商机出现,营销部门就开始管理了,工作一步一步推进,直到保质保量发货。
我们的经营规划非常科学,一般上一年年底能把下一年的销售像沙盘模拟一样都模拟出来,哪些产品能够增长,哪些明年可能被替代,又有哪些产品能够顶替上去,形成销售增长,哪个季度、区域可能需要补货,可以用什么补,哪一款产品销售可能会好一点,哪一款可能会差一点,新产品一定要按时补上。最近 IVD几个产品都是总经理亲自坐镇抓的,晚上给夜宵,旁边还有临时睡觉的房子,累了可以去睡觉。我们的规划都是要兵马不动,粮草先行,做好保障,让大家要能发挥出最快最好的工作效率,最重要的还是要推出新产品。医疗企业每年更新很快,特别是人工智能加到设备上,对医院帮助很大,对行业影响也很大。
再次,我们对纪律管理严格,绝对不可以给医院行贿,只要发现,立马取消资格。这样长期下来,我们呈现出的经营模式就非常稳定。股票市场有高有低,这我管不了,因为影响它的因素太多,但是经营我们能管得了。
新财富:迈瑞回到A股之后,市值一度突破了6000亿元,您怎么看资本市场给迈瑞的高估值?这对公司或员工带来了怎样的影响?
李西廷:肯定会有正面的影响,社会和资本市场看得起,我们一定要好好去回报人家,而不是套一把股票走了。所以,我们骨干的股票都是分年给的,每年就只能是这些,多了不行。这样让骨干一直跟着公司发展走,想要实现个人增值,每年都要认真地付出,让公司实现稳定增长,而不是拿着一点钱,对自己、对公司、对市场不负责。或者为了今年的增长,不顾明年,那也不行。
新财富:从创业到现在,您什么时候压力最大?
李西廷:在这个位置上,没有哪一天没有压力,若没有压力了,那基本意味着公司不行了。所以没有哪一天能说我已经成功了、可以放松了,有这个想法,那公司就危险了。我每天都得扶着墙走,每天都要考虑可能会有什么事发生,可能会出什么问题,有没有什么新的政策等。要真正做好一家制造业企业,真正对社会有点影响力,给市场提供一些增值服务,就一点都不能放松。
有人说我们企业很成功,这个话都说大了。我们永远在路上,永远有比你大的公司,我们要去学习,必须要有巨大的危机感才能前进,如果觉得自己已经不错了,就没法发展。我们始终有很多危机,必须要一个个去解决。
新财富:您个人有退休计划吗?
李西廷:也不是说没有计划,我的计划是尽快培养年轻人。国外的公司换了CEO、董事长,一切照常,国内的企业不一样,有自己的特性。公司是我一手带过来的,可能我说错了,大家也就认了,你的年龄、阅历都在这。当然我说的大部分可能都是对的,要不然迈瑞也走不到现在。如果一个年轻人上来,意见不统一,谁服谁?这是最大的问题,其他都不是问题了。现在年轻人对市场、产品和企业文化的理解都没有问题,他们的奋斗精神、社会阅历也不比上一代差。我最怕的是,假如思路不统一,导致事情执行不下去,对公司经营质量、企业员工斗志造成影响,该怎么办?
这个问题如果突破了,我5年前就可以退休了。应该说,这是中国文化中比较落后的部分,太依赖个人,是国内企业的共性。如何把交接的事情做好,对迈瑞来说也是一个非常大的挑战。迈瑞现在才30年,以后的路还长着呢。
声明:证券时报力求信息真实、准确,文章提及内容仅供参考,不构成实质性投资建议,据此操作风险自担。
证券时报APP
微信公众号