上海复工复产进程再加快!
5月20日,上海市新型冠状病毒肺炎疫情防控工作领导小组办公室印发《关于我市持续巩固疫情防控成果有序复工复产的实施方案》(简称《方案》),明确上海复工复产时间表以及疫情要求。根据《方案》,5月22日至5月31日,上海将进入扩大复工复产阶段,6月1日以后加快全面复工复产。
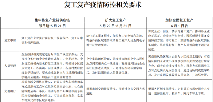
上海分三阶段推进复工复产
《方案》指出,上海在符合疫情防控要求的前提下,坚持有序放开、有序流动、有效管理,分类别、分步骤推进企业复工,尽快实现高水平复产,确保产业链供应链运转,稳定经济增长基本面。

根据《方案》,上海将分三阶段推进复工复产:第一阶段,即日起至5月21日,集中恢复产业链供应链;第二阶段,5月22日至5月31日,扩大复工复产;第三阶段,6月1日以后加快全面复工复产。
记者注意到,《方案》细化了各阶段复工复产的疫情防控相关要求,总体呈现复工复产程序简化、扩大企业复工面等趋势。


以复工申请为例,第一阶段要求执行复工报备程序,复工证申请和管理措施;第二阶段简化复工报备程序,加快复工证申请和发放,有条件的区域逐步取消复工复产人员返岗电子通行证管理要求;第三阶段加快企业、园区、楼宇等复工复产,推动各企业应复尽复,企业向所在街镇、园区或楼宇报备疫情防控方案,即可复工,鼓励有条件的区取消报备制度,同时终止施行复工复产人员返岗电子通行证制度。
在人员管理方面,第一阶段企业按照相关规定进行封闭生产或居家办公,支持符合条件的企业申请点式复工、定期轮换,企业员工按相关要求持复工证返岗、轮换回小区或点式复工,各街镇、园区或楼宇、各居村委应按规定予以放行;第二阶段企业实施闭环管理,无疫情风险的企业与居住地点间实施两点一线通行,有疫情风险的企业或社区推进点式复工;第三阶段无疫情风险区域内企业与小区间正常通行,有疫情风险的企业或小区继续按照相关规定进行居家办公,或者由企业安排专车、租车方式组织员工点对点返岗及返回居住地。
交通出行方面,第一阶段企业安排专车或者租车方式组织员工点对点返岗及返回居住地,社会面清零的金山、奉贤、崇明等非中心城区和浦东新区相关镇域的企业员工,可以巡游出租车、私家车等方式在本区域内通勤;第二阶段根据市域交通恢复情况,可通过公共交通方式通勤;第三阶段根据各区域实际情况,企业员工按需使用公共交通、巡游出租车、私家车、网约车等上下班。
明起部分地铁线路和公交线路恢复运营
5月22日开始,上海轨道交通3号线、6号线、10号线、16号线将恢复运营,运营时段均为早上7时到晚上20时,行车间隔约为20分钟。
在5月21日召开的上海市政府疫情防控新闻发布会上,申通地铁集团副总裁邵伟中介绍,现阶段,市民乘坐地铁应随申码为绿码和有48小时内核酸检测阴性证明,体温也需正常(<37.3℃)。同时,上海地铁实施进站“场所码”扫码通行。“场所码”的扫码流程,遵循“站外扫码、站内核验、绿码进站”的原则。
“后续,上海地铁将根据本市疫情防控形势,适时调整运力,或增加恢复运营线路,并及时对外发布。“邵伟中表示。
同时,5月22日起,上海优先恢复273条公交线路运营。久事公交集团副总经理陆海卫介绍,久事集团下属久事公交将分两个阶段,有序、安全、稳妥地推进城市地面公交系统的恢复。
第一阶段,5月22日起上海优先恢复的273条线路中,久事公交恢复111条跨区公交线路的营运,重点连接部分机场、火车站、轨交地铁和中心城区三甲医院等,其中连接机场、火车站的始发线路有13条,虹桥枢纽线路班次间隔不大于90分钟、其他线路班次间隔不大于60分钟;与轨道交通配套线路有14条,班次间隔不大于30分钟,末班车晚于衔接站点15分钟;途经医院的线路有84条,班次间隔不大于40分钟。
第二阶段,将结合久事公交实际营运后的客流情况、疫情防控情况等,视情对确实存在需求的路线逐步加密班次间隔,提升运能,方便市民出行。
声明:证券时报力求信息真实、准确,文章提及内容仅供参考,不构成实质性投资建议,据此操作风险自担。
证券时报APP
微信公众号