.png)

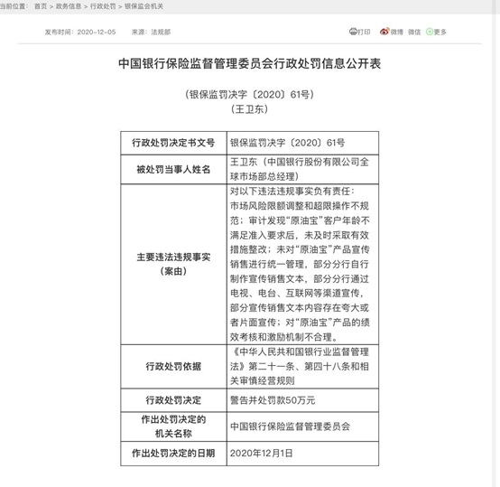
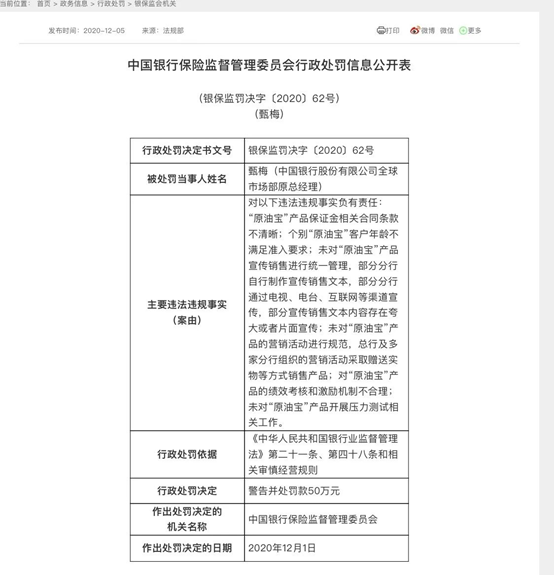
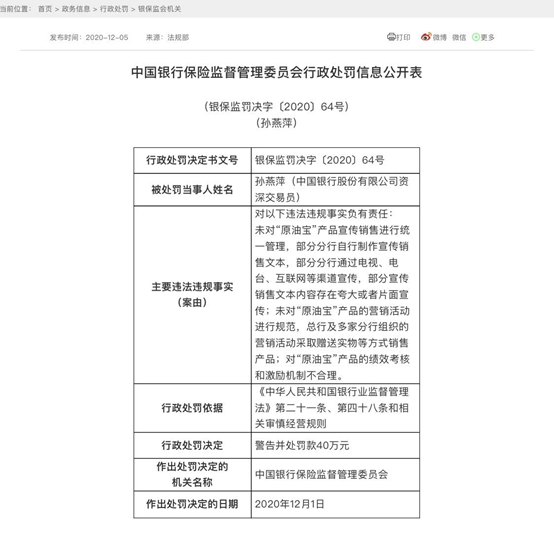
时隔近8个月,银保监会对“原油宝”事件处罚落地:对中国银行及其分支机构合计罚款5050万元;对中国银行全球市场部两任总经理均给予警告并处罚款50万元,对中国银行全球市场部相关副总经理及资深交易员等两人均给予警告并处罚款40万元。





存在四大违法违规行为
12月5日,银保监会官网消息显示,近期,中国银保监会就中国银行“原油宝”产品风险事件依法开展调查工作,对所涉违法违规行为作出行政处罚决定,并采取相应的监管措施。
公告显示,银保监会对“原油宝”产品风险事件高度重视,第一时间要求中国银行依法依规解决问题,与客户平等协商,及时回应关切,切实维护投资者的合法权益。同时,中国银保监会会同相关部门成立跨部门联合调查组,认真做好核查事实、处置风险、堵塞漏洞等工作,坚决查处中国银行违法违规行为,全力维护金融市场秩序。
针对中国银行“原油宝”产品风险事件相关违法违规行为,中国银保监会依法从严处罚,主要包括:
一是产品管理不规范,包括保证金相关合同条款不清晰、产品后评价工作不独立、未对产品开展压力测试相关工作等;
二是风险管理不审慎,包括市场风险限额设置存在缺陷、市场风险限额调整和超限操作不规范、交易系统功能存在缺陷未按要求及时整改等;
三是内控管理不健全,包括绩效考核和激励机制不合理、消费者权益保护履职不足、全行内控合规检查未涵盖全球市场部对私产品销售管理等;
四是销售管理不合规,包括个别客户年龄不满足准入要求、部分宣传销售文本内容存在夸大或者片面宣传、采取赠送实物等方式销售产品等。
据悉,银保监会对中国银行及其分支机构合计罚款5050万元;对中国银行全球市场部两任总经理均给予警告并处罚款50万元,对中国银行全球市场部相关副总经理及资深交易员等两人均给予警告并处罚款40万元。
除依法实施行政处罚外,中国银保监会还暂停了中国银行相关业务、相关分支机构准入事项,责令中国银行依法依规全面梳理相关人员责任并严肃问责,切实做到有权必有责、失职必问责、问责必到位;同时责令中国银行立即采取有效措施对有关问题进行整改,汲取教训,举一反三。中国银保监会将督促中国银行切实强化合规意识,提高风险管理能力。
公告指出,下一步,中国银保监会将继续按照党中央、国务院决策部署,坚持依法从严监管,督促银行保险机构加强合规建设,持续提高业务经营的专业性、审慎性,切实维护金融消费者合法权益,守住不发生系统性金融风险的底线。
“原油宝”事件回顾(均为北京时间)
4月21日凌晨
美国WTI原油5月期货合约首次出现负值结算价-37.63美元/桶。而由于4月20日22时中行“原油宝”账户就已停止交易,最终导致部分投资者亏掉本金,甚至出现倒欠银行钱的情况。
4月22日
中行公告称,经审慎确认,美国时间2020年4月20日,WTI原油5月期货合约CME官方结算价-37.63美元/桶为有效价格。根据客户与该行签署的《中国银行股份有限公司金融市场个人产品协议》,该行原油宝产品的美国原油合约将参考CME官方结算价进行结算或移仓。
同时,鉴于当前的市场风险和交割风险,该行自4月22日起暂停客户原油宝(包括美油、英油)新开仓交易,持仓客户的平仓交易不受影响。
4月22日晚间
中行发布关于“原油宝”业务情况的说明。
关于WTI原油期货5月合约处理,中行称,为排除当日结算价为负值是由于交易所系统故障等非正常原因造成错价的情况,中行积极与芝加哥商品交易所及市场参与者联系求证,因此暂停挂钩美油合约的原油宝产品交易一天,未影响客户权益。目前,主要参与者仍将根据交易所规则参考该结算价进行结算。中行已依据事先约定完成5月合约的到期处理。
4月24日
中行发布关于“原油宝”产品情况的说明。
中行称,对客户在疫情全球蔓延、原油市场剧烈波动情况下,投资“原油宝”产品遭受损失深感不安,并一直在积极倾听大家心声和市场关切,全面审视产品设计、风险管控环节和流程,在法律框架下承担应有责任,与客户同舟共济,尽最大努力维护客户合法利益。
针对“原油宝”产品挂钩WTI5月合约负结算价格事宜,中行持续与市场相关机构沟通,就4月20日市场异常表现进行交涉。中行将继续全力以赴维护客户利益,未来进展情况将适时与客户保持沟通。
4月29日晚间
中行再次发布关于“原油宝”产品情况的说明。
说明显示,中行将以对客户认真负责的态度,持续与客户沟通协商,在法律框架下承担应有责任。同时,中行正在全面梳理审视产品设计、业务策略和风险管控等环节和流程,深入查找存在的问题、隐患。本着法治化、市场化和实事求是、客观公正的原则,目前中行正积极研究并争取尽快拿出回应客户合理诉求的意见。
中行已委托律师正式向CME发函,敦促其调查4月21日原油期货市场价格异常波动的原因。后续还将加大相关工作力度。
4月30日
银保监会相关部门负责人就“原油宝”事件作出回应。该负责人表示,近期,中国银行“原油宝”产品投资出现较大亏损,引起市场和舆论的广泛关注。银保监会对此风险事件高度关注,第一时间要求中国银行依法依规解决问题,与客户平等协商,及时回应关切,切实维护投资者的合法权益。同时,要求中国银行尽快梳理查清问题,严格产品管理,加强风险管控,提升市场异常波动下应急管理能力。目前,相关情况正在进一步调查中。
银保监会相关部门负责人还表示,受当前疫情影响,国际金融市场形势更加复杂多变,提醒金融消费者进一步增强投资风险意识。银保监会将持续加大监管力度,督促银行进一步加强账户类产品风险管控,一旦发现违法违规行为,将依法依规严肃查处,切实保护金融消费者合法权益。
5月4日
国务院金融稳定发展委员会召开第二十八次会议。会议指出,要高度重视当前国际商品市场价格波动所带来的部分金融产品风险问题,提高风险意识,强化风险管控。要控制外溢性,把握适度性,提高专业性,尊重契约,理清责任,保护投资者合法利益。
5月5日
中行发布公告回应“原油宝”产品客户诉求。中行称,中国银行挂钩芝加哥商品交易所(CME)WTI原油5月期货合约的“原油宝”产品,按照美国时间4月20日CME官方结算价以负值结算,多头客户产生了大幅亏损。原油期货出现负价前所未有,是疫情期间全球原油市场剧烈动荡下的极端表现,客户和中行都蒙受损失。
近期中行积极了解客户诉求,本着法治化、市场化的原则,尽最大努力维护客户利益,已经研究提出了回应客户诉求的意见。目前中行相关分支机构正按意见积极与客户诚挚沟通,在自愿平等基础上协商和解。如无法达成和解,双方可通过诉讼方式解决民事纠纷,中行将尊重最终司法判决。同时,中行保留依法向外部相关机构追索的权利。
5月16日
中行有关部门负责人曾向媒体透露,中行已经和超80%的客户完成了和解签约。
5月19日
银保监会相关部门负责人在接受有关媒体采访时表示,中国银行“原油宝”事件发生以来,银保监会持续高度关注,要求中国银行与客户平等协商,依法依规解决问题。据中国银行披露,该行与客户和解签约率已经超过80%,并正在全面梳理审视产品设计、业务策略和风险管控等环节和流程。
该负责人表示,针对中国银行“原油宝”事件,银保监会在前期调查的基础上,已启动立案调查程序。
7月
江苏省、北京市、黑龙江省、山西省等多地高级人民法院发布公告称,为依法保护投资者的合法权益,确保法律统一实施,根据最高人民法院要求,各地范围内中国银行“原油宝”客户就“原油宝”事件以中国银行总行及其分支机构为被告提起的民事诉讼,将集中管辖。
声明:证券时报力求信息真实、准确,文章提及内容仅供参考,不构成实质性投资建议,据此操作风险自担。
证券时报APP
微信公众号