.png)

离婚冷静期今天包揽了热搜前两名。民政部离婚冷静期实施条款出炉,离婚要双方申请,30天后还要共同去民政局领证,一方逾期视为撤回申请。

民政部:明年1月1日起办理离婚将设冷静期
据民政部近日文件,自2021年1月1日起施行,民政局协议离婚的夫妻,需要经过申请、受理、冷静期、审查、登记(发证)五个步骤。届满离婚冷静期后的30日之内,双方需要共同到婚姻登记机关领取离婚证,逾期不领则视为撤回离婚申请。
此外,婚姻登记机关将不再受理因胁迫结婚而请求撤销的业务。据《民法典》规定,“因胁迫结婚的,受胁迫的一方可以向人民法院请求撤销婚姻。”
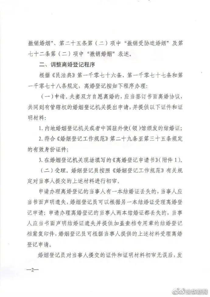
《中华人民共和国民法典》将于2021年1月1日起实施,为了贯彻民法典有关离婚冷静期制度的规定,民政部对婚姻登记程序进行调整,在离婚程序中增加冷静期。
新调整后的调整离婚登记程序包括申请、受理、冷静期、审查、登记(发证)等。
申请。夫妻双方自愿离婚的,应当签订书面离婚协议,共同到有管辖权的婚姻登记机关提出申请,并提供相关证件和证明材料。
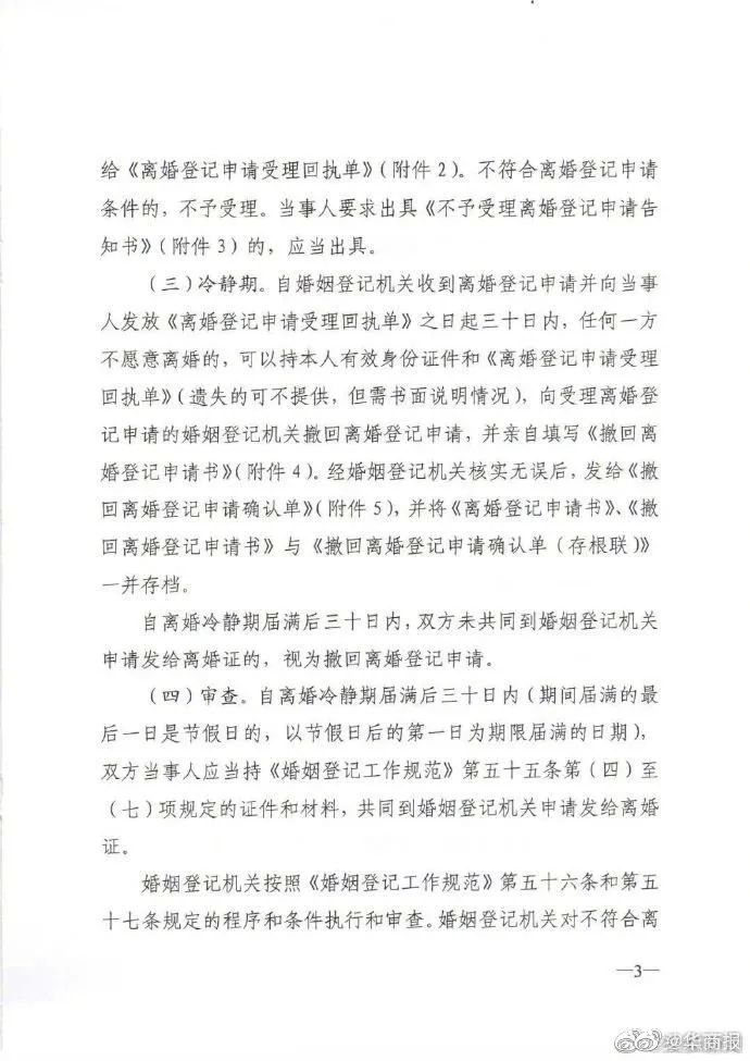
受理。婚姻登记员按照《婚姻登记工作规范》有关规定对当事人提交的材料进行初审,对当事人提交的证件和证明材料初审无误后,发给《离婚登记申请受理回执单》。不符合离婚登记申请条件的,不予受理。当事人要求出具《不予受理离婚登记申请告知书》的,应当出具。
冷静期。自婚姻登记机关收到离婚登记申请并向当事人发放《离婚登记申请受理回执单》之日起三十日内,任何一方不愿意离婚的,可以持本人有效身份证件和《离婚登记申请受理回执单》(遗失的可不提供,但需书面说明情况),向受理离婚登记申请的婚姻登记机关撤回离婚登记申请,并亲自填写《撤回离婚登记申请书》。经婚姻登记机关核实无误后,发给《撤回离婚登记申请确认单》,并将《离婚登记申请书》、《撤回离婚登记申请书》与《撤回离婚登记申请确认单(存根联)》一并存档。
自离婚冷静期届满后三十日内,双方未共同到婚姻登记机关申请发给离婚证的,视为撤回离婚登记申请。
审查。自离婚冷静期届满后三十日内(期限届满的最后一日是节假日的,以节假日后的第一日为期限届满的日期),双方当事人应当持《婚姻登记工作规范》第五十五条第(四)至(七)项规定的证件和材料,共同到婚姻登记机关申请发给离婚证。
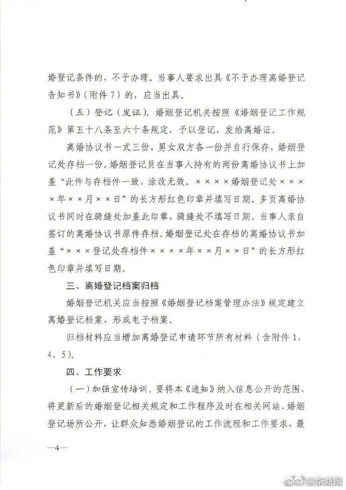
婚姻登记机关按照《婚姻登记工作规范》规定的程序和条件执行和审查。婚姻登记机关对不符合离婚登记条件的,不予办理。当事人要求出具《不予办理离婚登记告知书》(附件7)的,应当出具。
登记(发证)。婚姻登记机关按照《婚姻登记工作规范》规定,予以登记,发给离婚证。





如何看待这个政策?
有专家认为设置离婚冷静期是为了防止人们因冲动而离婚,能有效抑制逐年上涨的高离婚率。也有网友觉得只要有一方不同意离婚,都可以撤回离婚申请,但如果加上冷静期,很可能把离婚变为拉锯战。除了离婚冷静期,还应当设置结婚冷静期。
根据民政部统计,自2003年起,我国离婚率连续16年上涨,“闪婚”后“闪离”等轻率离婚现象有持续增加的趋势,为减少“头脑发热式”离婚,《中华人民共和国民法典》第一千零七十七条规定,自婚姻登记机关收到离婚登记申请之日起三十日内,任何一方不愿意离婚的,可以向婚姻登记机关撤回离婚登记申请。前款规定期限届满后三十日内,双方应当亲自到婚姻登记机关申请发给离婚证;未申请的,视为撤回离婚登记申请。

值得注意的是,上述“离婚冷静期”的规定只适用于协议离婚,诉讼离婚不适用离婚冷静期。
对于存在家暴等情形的,这种情形下夫妻之间往往矛盾较大,实践中当事人多向法院起诉离婚,这样就不存在适用离婚冷静期的问题了。
如果您遇到家暴,您应当注重收集家暴证据,如通过报警、验伤等方式固定证据,向法院起诉离婚,争取尽快判离,而不是不切实际地跟对方拉锯式谈判。离婚冷静期只是给那些冲动离婚的人一剂后悔药,而不是家庭暴力的庇护所。
网友热议:结婚才需要冷静期
离婚新规出来之后,网友们炸锅了。
“能走到离婚这一步的都不是30天能解决的矛盾”
“我觉得结婚才需要冷静期,太短了不行,一年最合适,不结婚就不会有离婚冷静期了”
也有网友表示,不少学法律的朋友、律师朋友,乃至法官朋友,都在说:“想离婚的,得抓紧了,过了这20来天,到明年1月1日开始,离婚可就复杂得多了”。因为,根据民政部的这个文件,不但有“离婚冷静期”的条件,还要求“离婚证必须双方同时领取”。想离婚,需要经过申请、受理、冷静期、审查、登记发证五个步骤。并且,“离婚冷静期”后的30天之内,双方需要共同到婚姻登记机关领取离婚证,逾期不领则视为撤回离婚申请。”
声明:证券时报力求信息真实、准确,文章提及内容仅供参考,不构成实质性投资建议,据此操作风险自担。
证券时报APP
微信公众号