.png)

中国基金报记者 文景
不到两月股价涨3倍,“军工龙头”被深交所盯上!
10月11日下午,新余国科发布公告称,股价连续三个交易日涨幅异常,10月12日起停牌核查。
前一日(10月9日)晚间,深交所发布消息称,9月28日至10月9日,深交所共对38起证券异常交易行为采取了自律监管措施,涉及盘中拉抬打压、虚假申报等异常交易情形;对多日涨跌幅异常的“豫金刚石”“新余国科”持续进行重点监控,并及时采取监管措施。

5日股价已翻倍,12日起停牌核查
10月11日下午,新余国科发布公告称,公司2020年9月29日、2020年9月30日、2020年10月9日连续3个交易日股票收盘价格涨幅偏离值累计达到30%,公司目前正在核查中,公司股票自2020年10月12日开市起停牌核查,自披露核查公告后复牌。

新余国科在10月9日上涨19.99%,报收75.02元/股,该股自9月25日至今,5个交易日内股价已经实现翻倍,累计上涨幅度达到108.27%。

拉长时间线来看,自8月21日起,新余国科股价开始上行,当时每股价格仅仅不到20元左右,然而在经过一个多月的强势拉升之后,截至10月9日收盘,公司每股价格已经达到了75.02元每股,再度创下历史新高。截至目前,累计涨幅高达301.18%,市值超过109亿元,成为A股军工板块在二级市场上的龙头。
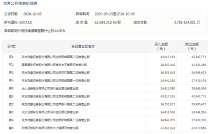
10月9日晚间,深交所发布的信息显示,在9月29日至10月9日期间,新余国科涨幅偏离值累计达到44.06%,成交金额达37.89亿元。其中,游资现身龙虎榜。东方财富证券股份有限公司拉萨团结路第二证券营业部买入4301.72万元,卖出4264.78万元;东方财富证券股份有限公司拉萨东环路第二证券营业部买入2625.19万元,卖出2990.57万元。

公开资料显示,新余国科自成立以来一直从事火工品及其相关产品的研发、生产和销售,同时开展军品和民品业务。在军品业务方面,目前公司主要包括军用火工品(包含火工元件、火工装置等)研发、生产和销售。在民品业务方面,主要包括人工影响天气专用技术装备、气象装备及相关软件的研发、生产和销售。
对于公司近期的股价异常波动,新余国科在10月9日晚间发布公告指出,公司未发现近期公共传媒报道了可能或已经对本公司股票交易价格产生较大影响的未公开重大信息;公司目前生产经营情况和其它内外部经营环境未发生重大变化。
新余国科表示,上半年,主要受新冠肺炎疫情和中美贸易摩擦的影响,公司的生产、销售、效益均比上年有所下降。公司2020上半年实现归母净利润1178万,同比下降28.7%,降幅较去年同期扩大;近期股价大幅上涨没有业绩增长作为支撑。公司提醒广大投资者注意风险。
两日又大涨超40%,“妖股”卷土重来?
除了“军工龙头”新余国科,被深交所重点监控的还有“妖股”豫金刚石。
10月9日,豫金刚石盘中放量涨停。报收6.02元/股,成交9.75亿元,封单超4万手。值得注意的是,9月30日,该股大涨17%,短短两个交易日,该股两日大涨约40%。而在9月24-29日,该股连续大跌,累计跌约40%。
从8月下旬开始,豫金刚石股价持续拉升,到了9月下旬时已达到最高8元每股的价格,而近期在连续下跌之后再度出现反弹拉升,10月9日收盘前再度出现了涨停。10月9日晚间,豫金刚石再次发布公告提醒投资者注意风险。

深交所发布的信息显示,9月30日至10月9日期间,豫金刚石涨幅偏离值累计达到32.65%,成交金额达17.23亿元。其中,游资同样现身龙虎榜。东方财富证券股份有限公司拉萨团结路第二证券营业部买入1348.49万元,卖出1321.02万元;作为知名的“散户大本营”的东方财富证券拉萨东环路第二证券营业部买入1325.65万元,卖出1182.90万元。

公开资料显示,公司主导产品为人造金刚石,已成为全国人造金刚石的主要生产企业之一,人造金刚石产销量位居全国第三。目前,豫金刚石的产品可广泛应用于机械石材、电子电器、光学器件及宝石加工、半导体硅切片等传统应用领域,也可用于国防军工、航天航空、装备制造、电子技术、医疗器械以及珠宝首饰、艺术品等新兴应用领域。
10月9日,豫金刚石发布股票交易异常波动公告表示,公司正在被立案调查,目前不具备进行重大资产重组、再融资的条件。
豫金刚石公告还披露,截至目前,公司共涉及64项诉讼/仲裁案件,案件金额合计约 47.97亿元,因公司涉及的部分诉讼事项存在未履行内部审批及相关审议程序对外提供担保的情形,可能被深圳证券交易所实施其他风险警示。公司、公司控股股东及实际控制人被列入失信被执行人。
财报显示,2019年度,公司归属于上市公司股东的净利润为亏损51.97亿元,2020年半年度公司归属于上市公司股东的净利润为亏损3.57亿元,公司业绩处于亏损状态。
同时,豫金刚石还面临资金链紧张的风险,公告称,2018年以来豫金刚石部分合作银行、非银金融机构存在断贷、抽贷或要求公司提前还款,融资渠道受阻,公司资金状况紧张并出现部分债务逾期的情形。同时因多起诉讼案件,公司多个银行账户的资金及持有的子公司和参股公司股权被冻结,已制约公司融资活动、降低偿债能力,对公司生产经营及资金周转造成了一定的影响。随着案件审理与判决案件执行的推进,公司货币资金存在被继续冻结或划扣的可能,同时需支付相关违约金、滞纳金和罚息等情况增加公司财务务费用,公司存在资金链紧张的风险。截至2020年6月底,公司在手可动用货币资金余额257.09万元。
游资爆炒股追涨风险大
截至9月30日,在跌幅最大的前十名中大部分为创业板个股,其中暴风退成了“熊”头,单月跌幅超过75%。此外,从前十大熊股来看,大多为创业板公司(7家),及前期涨幅很大的公司。
业内人士表示,九月10大跌幅最多的股票中,不少是前期涨幅过大,被游资爆炒的。这类股票如没有基本面支持,追涨风险很大。

如图统计所示,宣亚国际9月跌幅47.66%,宣亚国际属于前期大涨股票。5月-8月四个月涨幅4倍,9月大跌。祥和实业9月跌幅39.46%,祥和实业属前期大涨股,年内最高涨幅超过一倍。渤海轮渡9月跌幅38.86%,公司股价大跌原因是8月份大涨后回调。8月份涨幅达到124.16%,而自7月28日开始的20个交易日累计涨幅超过150%。弘宇股份9月跌幅38.51%,该股从去年9月的18.94元,到今年8月最高价56.75元,一年内涨了3倍,今年9月的大跌结束了连涨势头,属于强势股获利出逃,遭资金大幅抛售。公司属小盘股,股东中基本没有机构投资者,显示该公司前期大涨主要是游资推动。9月前20天,流通股东人数增长40%,显示筹码分散明显。
声明:证券时报力求信息真实、准确,文章提及内容仅供参考,不构成实质性投资建议,据此操作风险自担。
证券时报APP
微信公众号