.png)

“瑞华怒告证监会”的消息曾在2019年夏天轰动一时。一年过去,这场诉讼结果如何?
日前,券商中国记者获悉该案的一审判决书,原告方为瑞华会计师事务所(以下简称:瑞华)及华泽钴镍案涉及的三名被处罚注册会计师,被告方为证监会。在此次判决中,北京市一中院指出,瑞华进行的审计未能提供审计准则所要求的合理保证,证监会认定其在审计工作中未勤勉尽责,法院予以支持,最终驳回瑞华及三名注册会计师的诉讼请求。

回顾一年前,针对证监会开出的行政处罚,瑞华及三名注册会计师向北京市一中院提起诉讼,“瑞华怒告证监会”的消息也因此风靡一时。彼时,瑞华因辅仁药业、康得新、大族激光等一系列上市公司财务造假案中声名狼藉,其起诉证监会的行为也被业内看做是和监管“撕破脸”、“勇气可嘉”。
在康得新财务造假案爆发、遭遇证监会调查等一系列问题之下,几年来瑞华兵败如山倒的态势已不可逆转。公开信息显示,最近三年瑞华所累计收到证券监管部门行政处罚5份、证券监管部门采取行政监管措施9份、交易所和股转中心采取自律监管措施、纪律处分2份,这也令瑞华的客户和员工大量流失。
这家老牌会计所是否还能迎来新的翻盘机会?
瑞华:处罚已过法定追溯期限
日前,券商中国记者获悉该案的一审判决书,原告方为瑞华及华泽钴镍案涉及的三名被处罚注册会计师,被告方为证监会。对于起诉的理由,自然是由于证监会此前针对华泽钴镍财务造假案对瑞华开出的罚单。
回顾来看,2018年12月,证监会对瑞华开出行政处罚决定书,因其在华泽钴镍2013年度、2014年度财务报表审计过程中未勤勉尽责,出具了存在虚假记载的审计报告,证监会决定没收瑞华所业务收入130万元,并处以390万元的罚款;对三名注册会计师给予警告,并分别处以10万元的罚款。
对此,瑞华所在诉讼中提出四点诉讼主张,请求法院撤销被诉处罚决定,具体包括:
1.行政处罚已经超过法定追溯期限
《行政处罚法》规定,违法行为在二年内未被发现的,不再给予行政处罚。法律另有规定的除外。前款规定的期限,从违法行为发生之日起计算;违法行为有连续或者继续状态的,从行为终了之日起计算。
瑞华提出,该条款的"发现时间"是指行政机关的立案时间,而不能任意扩大解释。瑞华所为华泽钴镍出具2013年年度财务报表审计报告的时间为2014年4月21日,而证监会对瑞华所进行立案调查的日期为2016年5月,已超过行政处罚法规定的行政违法行为追溯期限。
2.审计过程勤勉尽职
瑞华认为,其在对华泽钴镍2013年-2014年年度财务报告进行审计的过程中,严格按照规定执行各项审计程序,获取了支持发表审计意见的审计证据,审计过程勤勉尽职。
由于审计的固有限制,不可避免地存在财务报表的重大错报可能未被发现的风险。因此,在完成审计工作后,证监会因为接到相关线索对华泽钴镍匹行专门检查,进而发现财务报表重大错报,并不能证明瑞华所没有按照审计规则执行审计工作。
3.内控程序固有限制
瑞华指出,根据相关规定,如果严格依照职责准则仍不能发现舞弊,会计师事务所、会计师已经尽到了应有的注意义务,则不再承担法律责任。由于审计测试及被审计单位内部控制制度固有的限制,注册会计师即使恪守职责准则,也无法发现所有的错误。
本案中,华泽钴镍的信息披露违法违规行为,系该公司精心策划的舞弊行为,具有极强的隐蔽性,现有的审计技术、审计手段根本无法发现。
4.证监会拒绝归还工作底稿
瑞华控诉称,证监会拿走其留存的全部纸质工作底稿原件拒绝归还,导致其无法举证。同时,证监会仅从中挑选部分工作底稿作为证据提交,不能反映瑞华所进行审计工作的真实情况,应当承担举证不能的法律后果。
证监会:瑞华未识别重大错报风险
而证监会作为应诉方,对瑞华所的主张也予以一一反驳。
首先,对于瑞华所关于处罚时效性的问题,证监会认为,被诉处罚决定未超过法定追责期限。瑞华所连续两年出具含有虚假记载的审计报告,其违法行为存在继续或者连续的状态;且瑞华所出具2013年审计报告的时间为2014年4月21日,证监会于2015年12月18日向瑞华所调取工作底稿。
违法行为的线索已进入国家公权力机关的视野,即可认定违法行为已经被发现,证监会发现原告违法行为的时点未超过两年。瑞华所认为证监会向其出具调查通知书被正式调查立案的时间为发现时间,系对法律的错误理解。
而对于瑞华所自称的“审计过程勤勉尽责”,证监会则指出,瑞华未保持必要的职业怀疑,未能识别出财务报告的重大错报风险,对两年盘点日的实存票据余额为零、9家单位的函证系传真件且时间高度集中、4家询证函回函非“鲜章”等异常情况未进行关注。
并且,证监会认为,瑞华并未按照审计准则的相关要求执行审计。在年报审计过程中,瑞华未直接与华泽钴镍公司治理层针对舞弊风险的评估与应对过程进行访谈,而是在应收票据审计过程中针对票据及资金往来进行访谈,其目的是核实票据往来的实质。
此外,在庭审中,证监会也对瑞华所提出的“拒绝归还底稿”事项进行了说明。证监会方表示,其在2015年向瑞华调取了电子版底稿,有相关的说明和瑞华的盖章,而且在拿到底稿的时候发现,有明显的修改痕迹,为此又要求瑞华提供相应资料。考虑底稿的完整性和有修改的前科,所以在行政诉讼之前才没有归还相应底稿,瑞华对此也没有要回。
实情究竟如何?法院在判决书中指出,瑞华主张因证监会拒绝归还纸质工作底稿原件,且未向法院提交全部纸质工作底稿,剥夺瑞华的阅卷权和质证权,但在诉讼过程中并未及时向法院申请调取上述证据。即便如此,法院仍安排其查阅相关纸质工作底稿,以便于其查找对其有利的证据,但瑞华坚持以证监会未提供全部纸质工作底稿构成程序违法为由,拒绝查阅。
此前,在“瑞华怒告证监会”引起市场热议之时,证监会新闻发言人常德鹏曾回应称:敬畏法治,依法监管。
常德鹏表示,证监会对扰乱市场秩序,侵害投资者合法权益的各类违法违规行为依法予以惩处是证监会的本职工作,证监会将持续督促市场主体归位尽责,督促包括会计师事务所在内的中介机构切实履行好资本市场看门人职责,依法严厉打击中介机构各类违法违规行为,保护投资者合法权益,促进资本市场健康稳定发展。
一审法院认定:未勤勉尽责
同在资本市场“讨生活”,无论是券商、律所,还是会计所、评估机构,中介机构状告监管的案例实在不多。截止目前,业内尚未传出胜诉案例。
回顾一年前,针对证监会开出的行政处罚,瑞华及三名注册会计师向北京市一中院提起诉讼,“瑞华怒告证监会”的消息也因此风靡一时。彼时,瑞华因辅仁药业、康得新、大族激光等一系列上市公司财务造假案中声名狼藉,其起诉证监会的行为也被业内看做是和监管“撕破脸”、“勇气可嘉”。
不过,瑞华此次起诉能否创造奇迹?答案显然是否定的。
先看结论:一审法院北京市中院认为瑞华所及3名个人的诉讼理由均不能成立,对其诉讼请求不予支持。
法院认为,瑞华在执行审计工作的过程中,未能遵循审计准则对华泽钴镍的内部控制进行有效的风险评估。之后虽然发现了内部控制风险,但在面对应收票据存在重大异常的情形下,未能保持合理的职业判断和职业怀疑,对于执行函证程序中暴露出来的问题未能进一步进行核查。
同时,在内部控制存在风险以及票据合理性存疑的情况下,瑞华仍采用期后盘点票据并倒轧计算票据期末余额的方式进行审计,未能有效降低审计风险,从而增加了注册会计师发表不恰当审计意见的可能性。
法院认定,瑞华进行的审计未能提供审计准则所要求的合理保证,对于审计报告中的虚假记载,瑞华提供的证据以及陈述申辩不能排除其过错,证监会认定其在审计工作中未勤勉尽责,法院予以支持。因此,瑞华所提出的异议主张缺乏事实根据和法律依据,法院不予支持。
在一审法院判决落地后,瑞华与三名签字会计师随即提起上诉。今年8月4月,北京市高级人民法院对该次案件进行公开审理。目前,该案的二审结果尚未公布。

罚单频频,客户员工流失
无论瑞华在二审中能否“翻盘”,但在康得新财务造假案爆发、遭遇证监会调查等一系列问题之下,这一年多来瑞华兵败如山倒的态势已不可逆转,这家曾经的一流大所已走向黄昏。
公开信息显示,瑞华最早成立于1980年9月,系国内首批被授予A+H股企业审计资格的会计师事务所,也是首批完成特殊普通合伙转制的大所之一。就业务来看,瑞华系美国PCAOB登记机构,业务涉及股票发行与上市、公司改制、企业重组、资本运作、财务咨询、管理咨询、税务咨询等领域。
根据中注协公布的历年会计所综合评价前百家信息,2016年瑞华曾以1673.68的综合评价得分位列第二名,仅落后于普华永道。彼时,瑞华注册会计师数量超过2500人。
然而,在业务规模不断膨胀之际,瑞华的执业水平却令业内颇有微词,最为直观的即是来自监管的处罚信息。今年5月底,中金黄金续聘瑞华的公告显示:最近3年,瑞华累计收到证券监管部门行政处罚5份、证券监管部门采取行政监管措施9份、交易所和股转中心采取自律监管措施、纪律处分2份。
实际上,在进入2019年后,瑞华厄运不断。先是深陷康得新虚增百亿利润的漩涡,又迎来辅仁药业、大族激光大雷。一系列审计项目出现问题让瑞华连续遭遇监管调查,且承接的项目也被暂停进度。此后,瑞华各地客户和员工纷纷流失,昔日辉煌难以为继。
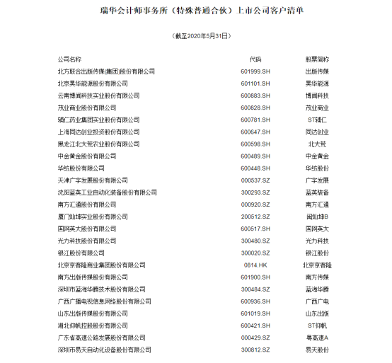
瑞华官网信息显示,截至今年5月31日,瑞华上市公司客户清单已仅余24家,其中22家为A股上市公司。在该日期后,今年6月,粤高速A也以“合约到期”的名义,转投永拓怀抱。

此外,今年8月,辽宁省财政厅对瑞华大连分所的执业证书进行了注销。在此之前,瑞华内蒙古分所于7月30日注销执业证书,瑞华天津分所于2019年12月注销执业许可证书。2017-2018年,瑞华旗下分所数量均为40家。目前,瑞华官网信息显示其分所数量为35家。
在人员数量上,上述续聘公告显示,瑞华2019年年末注册会计师1212人,较2018年减少1040人。中注协登记信息则显示,瑞华所注册会计师为730人(含分所)。

瑞华这家老牌会计所是否还有翻盘机会?市场将拭目以待。
声明:证券时报力求信息真实、准确,文章提及内容仅供参考,不构成实质性投资建议,据此操作风险自担。
证券时报APP
微信公众号